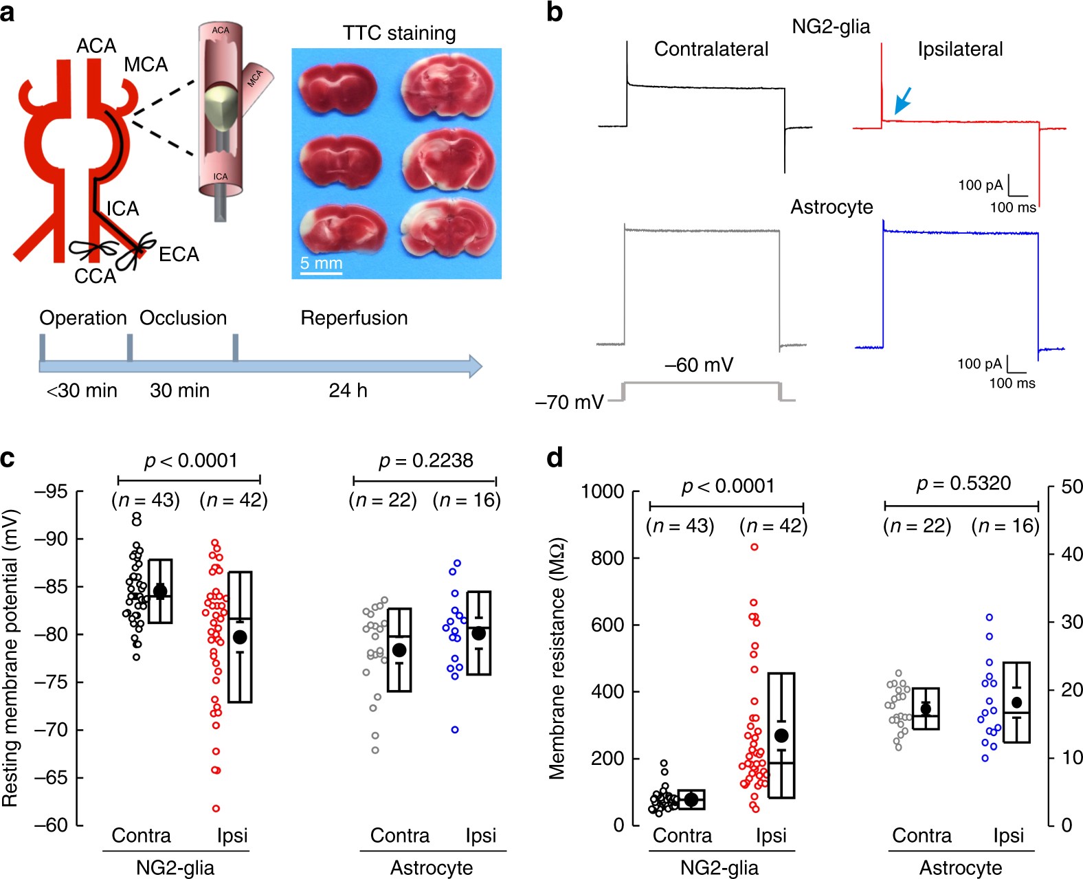
Fig. 2

Membrane properties change in NG2-glia but not in astrocytes in a tMCAO mouse model. a The cartoon illustrates an established transient middle cerebral artery occlusion (tMCAO) mouse model of ischemic stroke. After MCA occlusion for 30 min, 2,3,5-triphenyltetrazolium chloride (TTC) staining was exhibited after 24 h reperfusion, as shown in the experimental diagram below. Right panel shows a series of brain sections obtained for TTC staining to detect the extent of tissue damage after 30 min of tMCAO. b Representative traces of whole-cell voltage-clamp recordings from NG2-glia and astrocytes in both contralateral and ipsilateral hippocampal CA1 regions after 30 min of tMCAO mice at postnatal 8 weeks. The current waveforms show the response to a 10 mV step depolarization, revealing clear differences between contralateral and ipsilateral NG2-glia. c, d Box plots summarize resting membrane potentials (c) and membrane resistances between −70 and −60 mV (d) for NG2-glia and astrocytes in both contralateral and ipsilateral hippocampal CA1 after 30 min of tMCAO. n indicates the cell numbers recorded. The data were normally distributed and statistical significance was assessed using two-tailed unpaired t-test, P-values are indicated