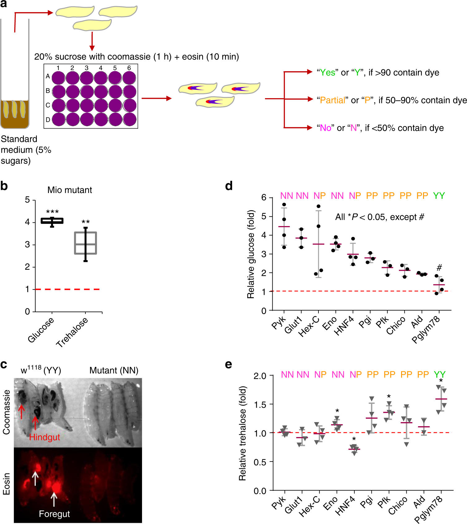
Fig. 3

Metabolic mutants display reduced sucrose feeding. a Schematic of the qualitative dual-dye liquid feeding assay. Larvae were scored for dye ingestion, relative to controls, after 1 h on 20% sucrose supplemented with Coomassie and Eosin dyes. Eosin dye was added at 50 min. b Hyperglycemia and hypertrehalosemia detected in Mio mutant larvae. c Microscopic image of Coomassie blue and Eosin dyes in w1118 control and Mio mutant guts after 1 h culture in 20% sucrose. d, e Glucose (d), trehalose (e), and two-dye sucrose feeding (d, e) were scored for key proof-of-principle mutants (insulin pathway- Glut1, Chico; MODY- Hex-C, HNF4; Glycolysis- Pyk, Eno, Pgi, Pfk, Ald, Pglym78). n = 4 each (≥10 larvae per glucose/trehalose replicate). ≥30 larvae per feeding sample. Error bars indicate s.d. Statistical significance was assessed by two-tailed Student’s t-test, *P < 0.05, **P < 0.01, ***P < 0.001