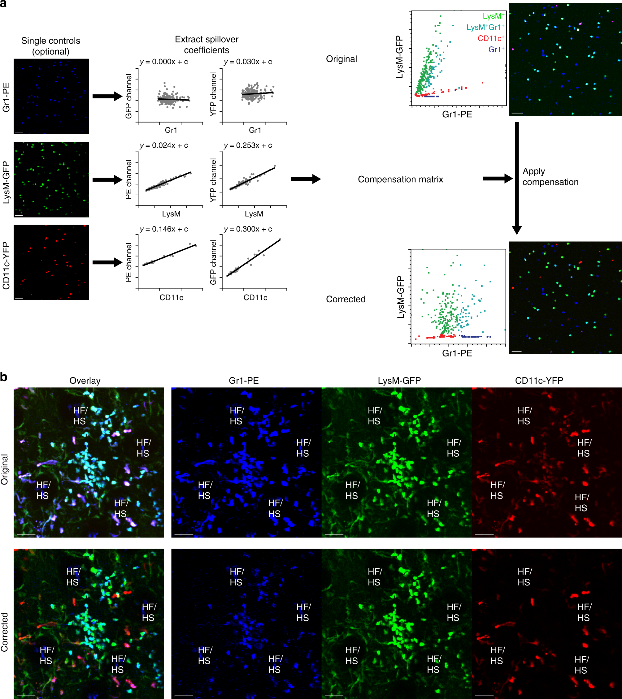
Fig. 4

Spectral compensation using the HSB surface creation workflow. a Spectral compensation process. Spillover coefficients are extracted from the single stain controls and entered into a compensation matrix. Single stain controls may not be required if single-positive cells are available in the image. Values from the matrix can then be applied to the histocytometry plots as well as the original image to generate a corrected image. b Spectral compensation applied to the individual channels of a snapshot of an injured transgenic LysM GFP—CD11c YFP mouse ear injected with GR1-PE. Abbreviations: LysM GFP Lysozyme M green fluorescent protein, CD11c YFP CD11c yellow fluorescent protein, GR1-PE anti-granulocyte receptor-1 tagged with phycoerythrin, HF/HS hair follicle/hair shaft. Scale bar, 50 µm