Fig. 3
From: Doxorubicin induces caspase-mediated proteolysis of KV7.1

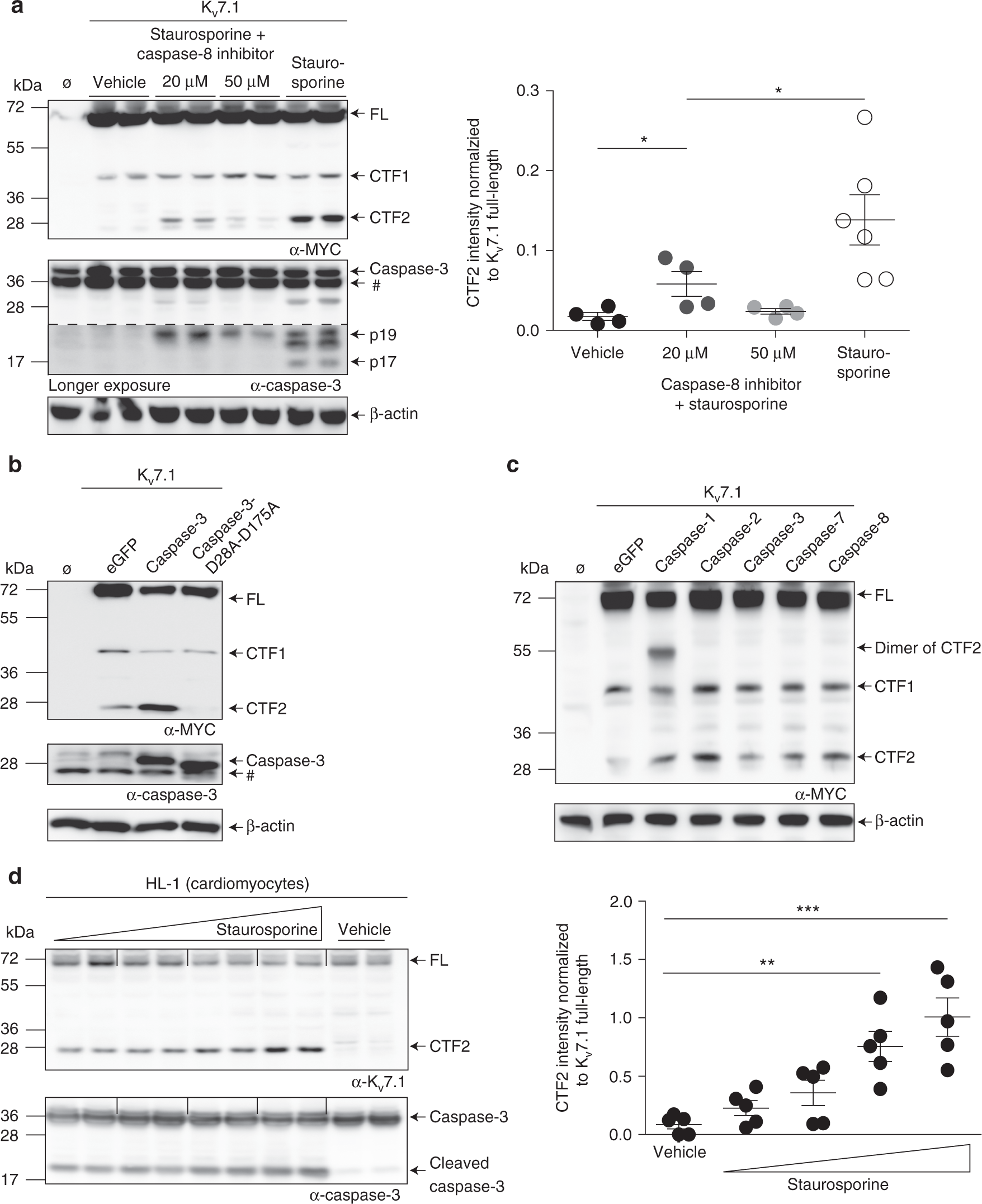
Caspases are responsible for the generation of CTF2. a Western blot analysis of lysates derived from HEK 293T cells stably expressing Kv7.1-MYC treated with either 1 µmol per L staurosporine for 6 h or treated with 1 µmol per L staurosporine for 6 h and pretreated for 2 h with 20 or 50 µmol per L of a caspase-8 inhibitor II. Untransfected (Ø) and vehicle-treated cells served as negative controls. Densitometric analysis of 4–6 independent experiments of the CTF2 band intensity normalized to Kv7.1 full-length band intensity. Statistics were tested with one-way-ANOVA followed by Bonferroni’s Multiple Comparison test. # indicates nonspecific binding of the antibody. b MCF-7 lysates expressing Kv7.1-MYC and caspase-3 or caspase-3-D28A-D175A analyzed by immunoblot. Untransfected (Ø) and eGFP-transfected cells served as negative controls. # indicates nonspecific binding of the antibody. c Lysates of HEK 293T cells stably expressing Kv7.1 and coexpressing indicated caspases analyzed by immunoblot. Untransfected (Ø) and eGFP-transfected cells served as negative controls. d Lysates of HL-1 cells treated for 6.5 h with 0.5, 1, 1.5 and 2 µmol per L of staurosporine analyzed by immunoblot. Vehicle-treated cell lysates served as negative control. Densitometric analysis of CTF2 band intensity normalized to Kv7.1 full-length band intensity of five independent experiments. Statistics were tested with one-way-ANOVA followed by Bonferroni’s Multiple Comparison test. a−c Anti-MYC antibody. Anti-β-actin antibody. a, b, d Anti-caspase-3 antibody. d Anti-Kv7.1 antibody. All dot blots are shown as mean and error bars as SEM