Fig. 6
From: Assembly of protein complexes restricts diffusion of Wnt3a proteins

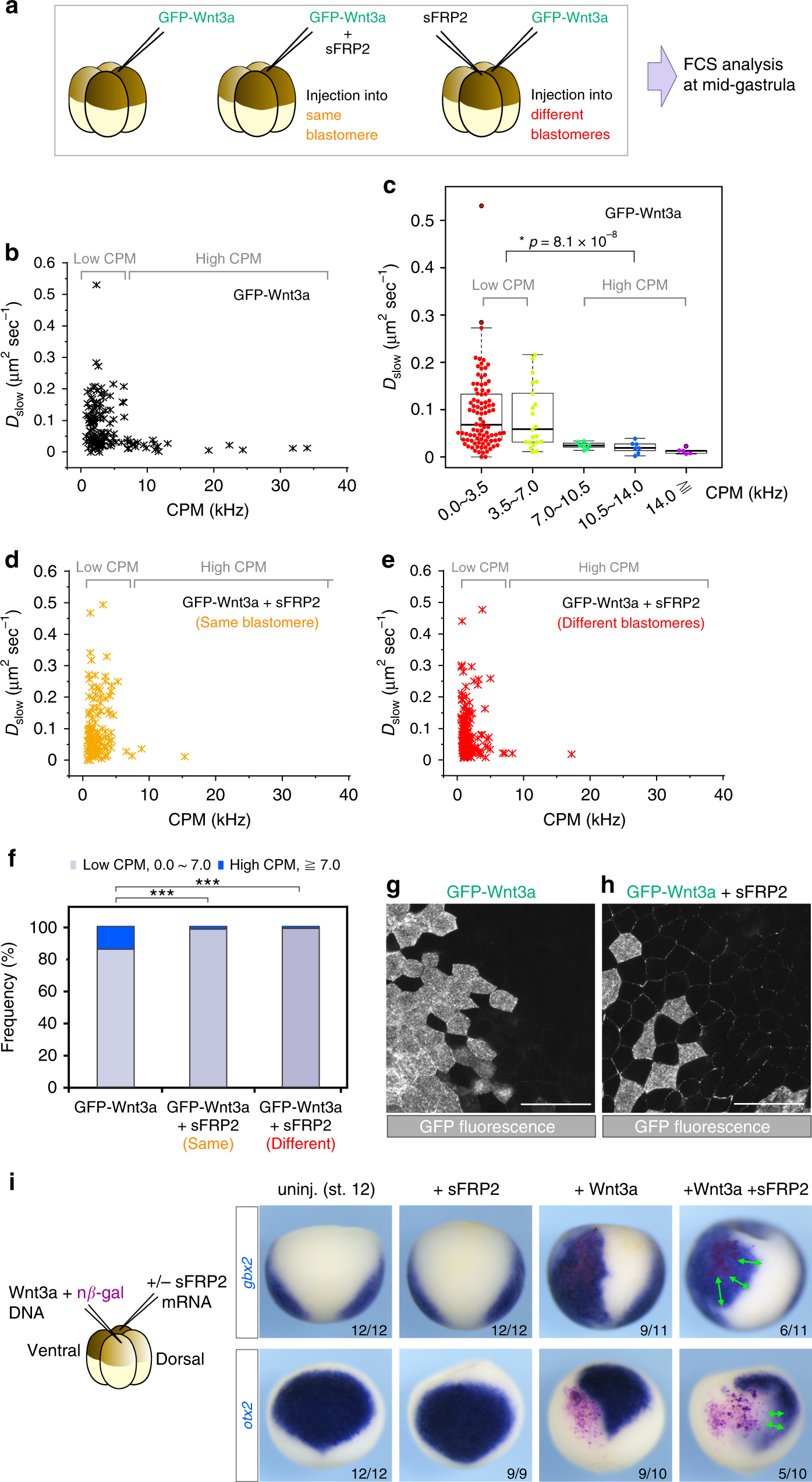
Expansion of Wnt3a distribution range by expression of sFRP2 in Xenopus embryos. a–f Fluorescence Correlation Spectroscopy (FCS) analysis of GFP-Wnt3a. Schematic representation of the FCS analyses is presented (a). GFP-Wnt3a mRNA was injected into a blastomere (b, c), and GFP-Wnt3a and sFRP2 mRNAs were injected into the same blastomere (d) or into different blastomeres (e) in Xenopus eggs at the 4-cell stage, and then the extracellular milieu within almost one-cell diameter from Wnt3a-expressing cells was analyzed by FCS at the mid-gastrula stage. CPM and Dslow measured in each time period (10 seconds) are plotted (b, d, e). Distribution of Dslow values shown in (b) is indicated in increments of 3.5 CPM (c). The pattern of distribution of Dslow was clearly divided at 7.0 CPM. Statistical significance (p) was calculated by using the Wilcoxon rank sum test. Summarized representation of the high and low CPM populations is also shown (f). Multiple comparisons using Bonferroni correction were performed with Fisher’s exact test (two-sided; ***p < 0.001). g, h Distribution of GFP-Wnt3a in the absence (n = 4; (g)) or presence (n = 4; (h)) of sFRP2 expression. GFP-Wnt3a and sFRP2 mRNAs were injected into different blastomeres in Xenopus embryos at the 4-cell stage, and the distribution of GFP-Wnt3a was determined by GFP-Fluorescence at stage 10.5. The distribution range of GFP-Wnt3a was expanded in the presence of sFRP2. The scale bars in (g), (h) represent 100 μm. i Expansion of the signaling range of Wnt3a by sFRP2. Wnt3a was expressed by injecting a DNA expression construct (pCS2 + Wnt3a, 8.25 pg/embryo) to avoid affecting the early Wnt signaling involved in the dorsal determination, together with nβ-gal (pCS2 + nβ-gal, 100 pg/embryo). sFRP2 mRNA (1 pg/embryo) was injected in the blastomere diagonal to the Wnt3a-injected one, as illustrated. Wnt3a source cells were stained in magenta. In situ hybridization of Wnt target genes, gbx2 or otx2, was examined in st. 12 Xenopus embryos. Double-headed arrows indicate expansion of Wnt3a effect on gbx2 activation or otx2 inhibition. Representative images are presented (numbers of embryos with similar staining patterns/total embryos examined are as indicated at the right bottom of panels)