Fig. 1

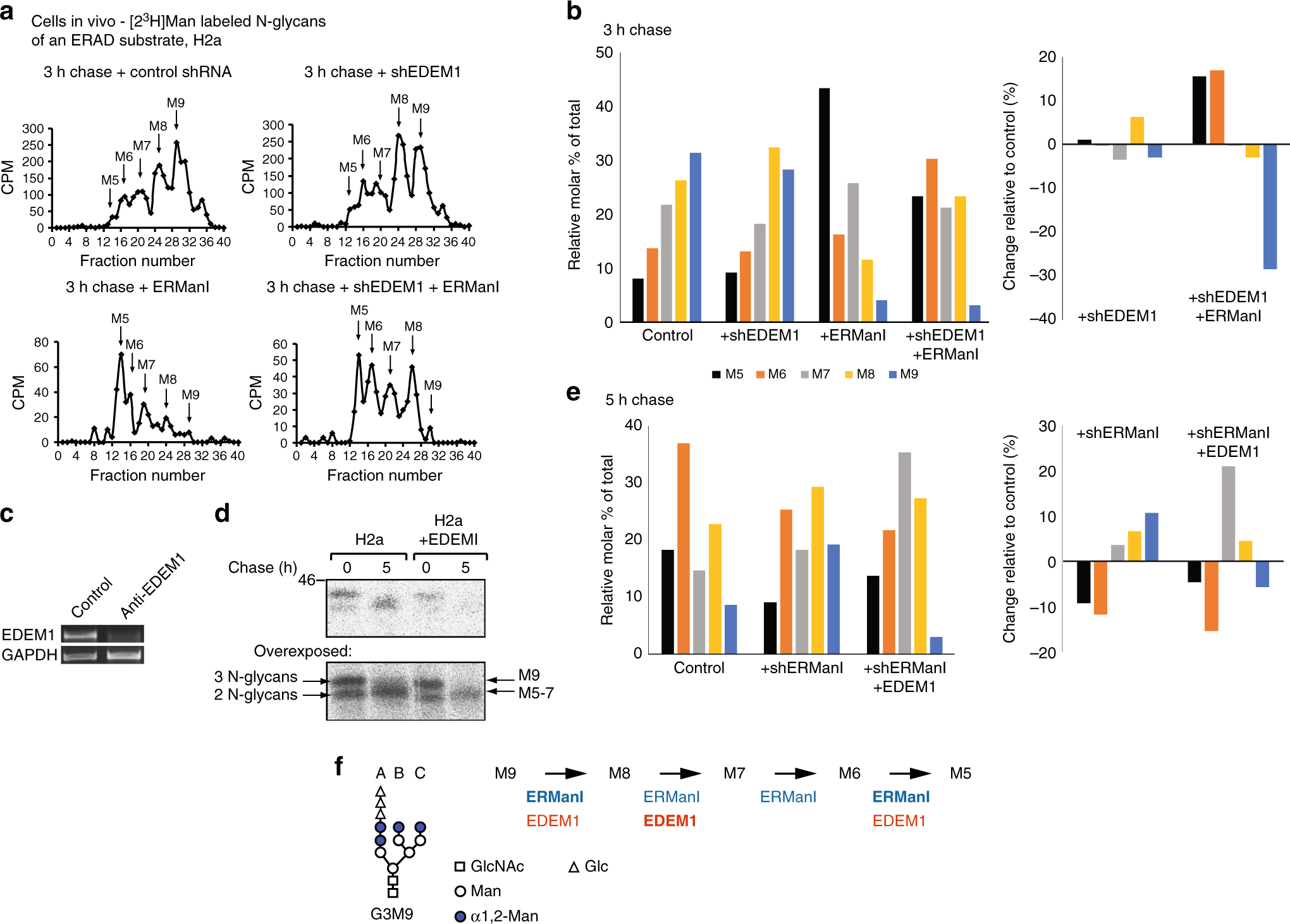
EDEM1 is required for efficient trimming to Man5-7GlcNAc2 on an ERAD substrate and can yield Man7GlcNAc2 even upon ERManI knockdown. a HEK 293 cells expressing uncleaved precursor of asialoglycoprotein receptor H2a together with ERManI, control anti-lacZ, or anti-EDEM1 shRNA as indicated were subjected to pulse–chase analysis using 2-[3H]Man followed by immunoprecipitation of H2a, release of N-glycans with endo-H and their fractionation by HPLC. M9 to M5 stand for Man9GlcNAc2 to Man5GlcNAc2. Peaks and shoulders at higher fractions than M9 are Glc1-3Man9GlcNAc2. b Relative molar amounts of each oligosaccharide species in a were calculated based on mannose content. The graph shows percentage of each species relative to the sum of all species present. To better visualize small changes, the right panel shows change relative to control (percent of each species in the control subtracted from the same species in each sample). c In parallel, RNA was extracted 48 h post transfection from HEK 293 cells expressing control anti-lacZ shRNA (lane 1) or anti-EDEM1 (lane 2) and used for RT-PCR. d Pulse–chase analysis with [35S]cys (20 min pulse) shows an increase in degradation (upper panel) and in trimming (lower panel, overexposed) of H2a upon overexpression of EDEM1-HA, compared to control GFP. After the pulse two bands can be seen, the lower one corresponding to an underglycosylated species. Mannose trimming shifts the fully glycosylated species after chase to a faster migration, whereas the underglycosylated species is quickly degraded2. A molecular mass marker is indicated on the left in kDa. e Similar to b, but with cells expressing H2a and control or anti-ERManI shRNA together with EDEM1 overexpression where indicated. All results shown in this figure are representative of three repeat experiments. f Scheme showing mannose trimming from M9 to M5. Steps where EDEM1 and ERManI appear to be involved are indicated, with their main participation in bold. The structure of the precursor G3M9 is shown, indicating branches A, B and C