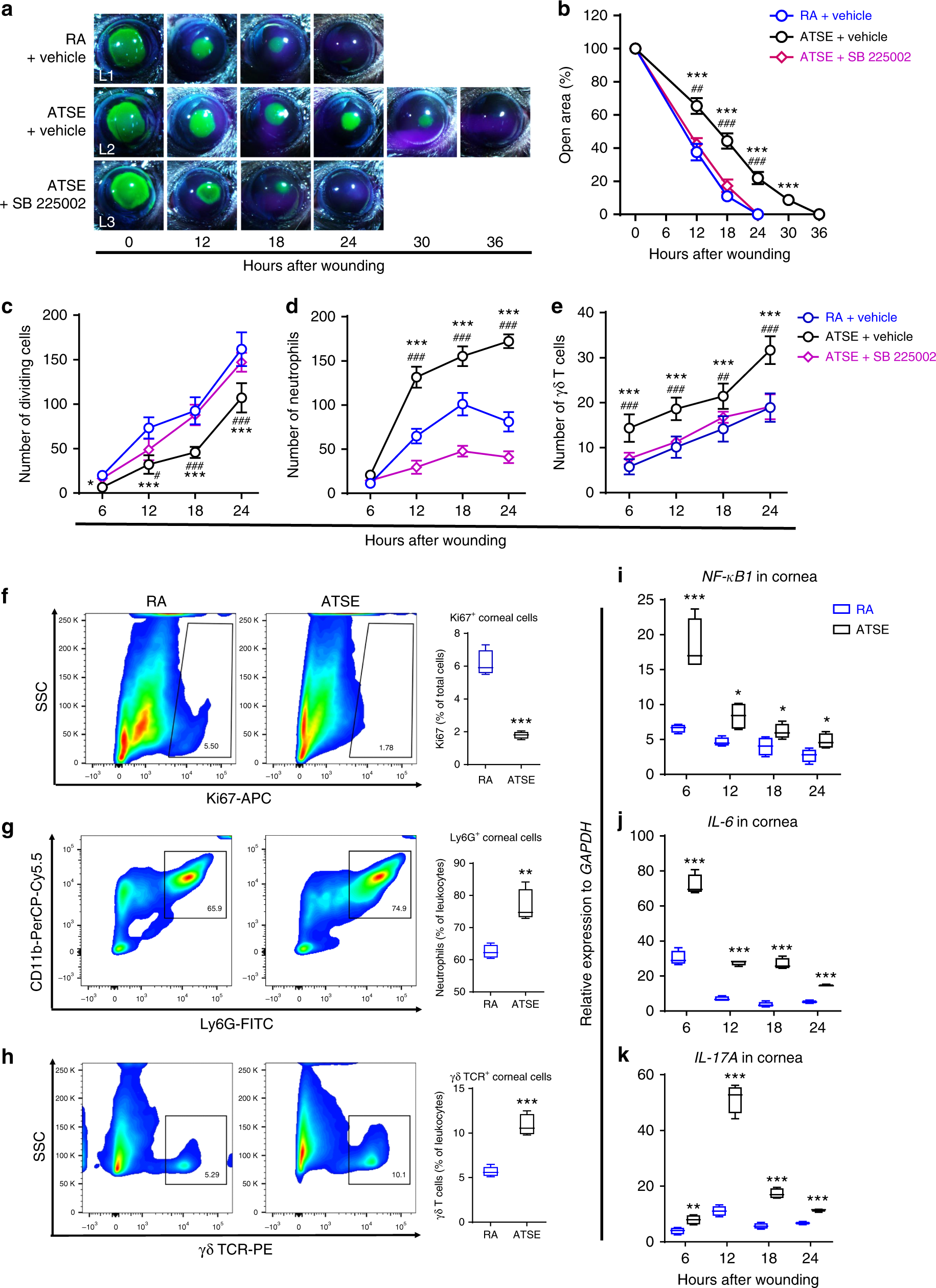
Fig. 1

Acute tobacco smoke exposure (ATSE) impairs corneal wound healing and exacerbates inflammation. a Representative images of open corneal wounds (revealed by a topical fluorescein solution) and visible wound closure over time. b Percent decrease in open wound area over time post-wounding (two-way RM ANOVA, interaction p < 0.0001, Bonferroni’s multiple comparisons test, n = 6 corneas per time point in each group). c Change over time in the number of dividing epithelial cells after wounding (two-way AVOVA, interaction p = 0.00027, Sidak’s multiple comparisons test, n = 6 corneas per time point in each group). d Neutrophil influx into cornea over time after corneal abrasion (two-way AVOVA, interaction p < 0.0001, Sidak’s multiple comparisons test, n = 6 corneas per time point in each group). e γδ T cell influx into wounded cornea over time after corneal abrasion (two-way AVOVA, interaction p = 0.0118, Sidak’s multiple test, n = 6 corneas per time point in each group). f–h) Representative flow cytometry plots of CD11b+ Ly6G+ neutrophils (Student’s t test, p < 0.0001, n = 4), GL3+ γδ T cells (Student’s t test, p = 0.0022, n = 4), and Ki-67+ cells (Student’s t test, p = 0.0003, n = 4), quantified by flow cytometric analysis of cells from wounded corneas of mice treated with either RA or ATSE at 18 h post wounding (20 pooled corneas for each batch, four independent groups). SSC side scatter. i–k Relative expression of NF-kB, IL-6, and IL-17A measured by qRT-PCR in whole-corneal mRNA at 6, 12, 18, and 24 h after abrasion (Student’s t test, *p < 0.05, **p < 0.01, ***p < 0.001, n = 4). *Statistically significant difference between RA and ATSE groups. #statistically significant difference between ATSE and ATSE + SB 225002 groups. *, #p < 0.05; **, ##p < 0.01; ***, ###p < 0.001