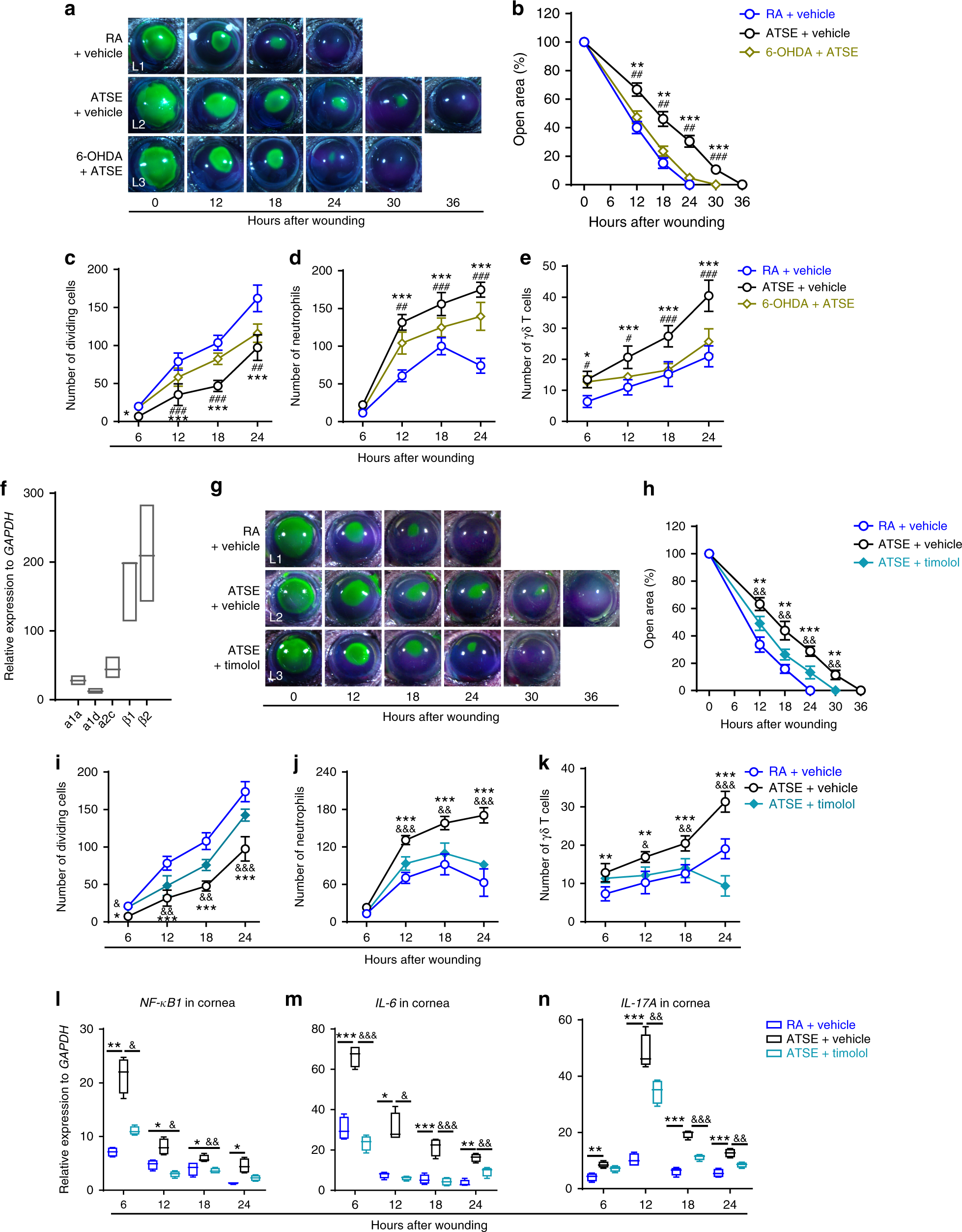
Fig. 4

SNS denervation alleviates ATSE-induced corneal wound healing impairment, as does topical β-adrenergic receptor (AR) antagonist administration. a Representative open corneal wounds (revealed by topical fluorescein) and visible wound closure over time post wounding in RA and ATSE mice that received 6-OHDA or PBS (vehicle) pretreatments. b Percent decrease in open wound area over time after corneal abrasion in RA or ATSE mice pretreated with 6-OHDA or vehicle (two-way RM ANOVA, interaction p < 0.0001, Bonferroni’s multiple comparisons test, n = 6 corneas per time point per group). c Number of dividing epithelial cells over time post abrasion in RA or ATSE mice with 6-OHDA or vehicle pretreatment (two-way ANOVA, interaction p < 0.0001, Sidak’s multiple comparisons test, n = 6 corneas per time point per group). d Neutrophil influx into cornea over time post-abrasion in RA or ATSE mice after 6-OHDA or vehicle pretreatment (two-way ANOVA, interaction p < 0.0001, Sidak’s multiple comparisons test, n = 6 corneas per time point per group). e γδ T cell influx into limbus post abrasion in RA or ATSE mice pretreated with 6-OHDA or vehicle (two-way ANOVA, interaction p = 0.00012, Sidak’s multiple comparisons test, n = 6 corneas per time point per group). f Relative expression of adrenergic receptor mRNAs in flow-gating-sorted neutrophils as CD45+CD11b+Ly6G+ from 20 pooled whole wounded corneas 18 h after injury (Supplementary Figure 5). g Representative open corneal wounds (revealed by topical fluorescein) and visible wound closure over time (n = 6 corneas per time point per group). h Similar to b (two-way RM AVOVA, interaction p < 0.0001, Bonferroni’s multiple comparisons test, n = 6 corneas per time point per group). i–k) Similar to c, and d, e, respectively (two-way ANOVA, interaction p < 0.0001, Sidak’s multiple comparisons test, n = 6 corneas per time point per group) counted in eight limbus fields, ×40 magnification (Supplementary Figure 4); l–n relative NF-kB, IL-6, and IL-17A mRNA expression in whole wounded cornea of the RA, ATSE, and ATSE + timolol groups at 6, 12, 18, and 24 h after abrasion (one-way ANOVA, Tukey's post hoc, RA vs. TSE *p < 0.05, **p < 0.01, ***p < 0.001; RA vs. ATSE + timolol, ##p < 0.01, ###p < 0.001, n = 4) measured by qRT-PCR. Data represent three independent experiments. Symbols denoting statistical significance in c–f: *comparison between ATSE and RA groups; #comparison between ATSE and ATSE + 6-OHDA with #p < 0.05, ##p < 0.01, ###p < 0.001. & compares ATSE and ATSE + timolol groups. In g–i, symbols compare groups as indicated in figure. *, #, &p < 0.05, **, ##, &&p < 0.01; ***, &&&, ###p < 0.001