Fig. 2
From: Action and mechanism of the colistin resistance enzyme MCR-4

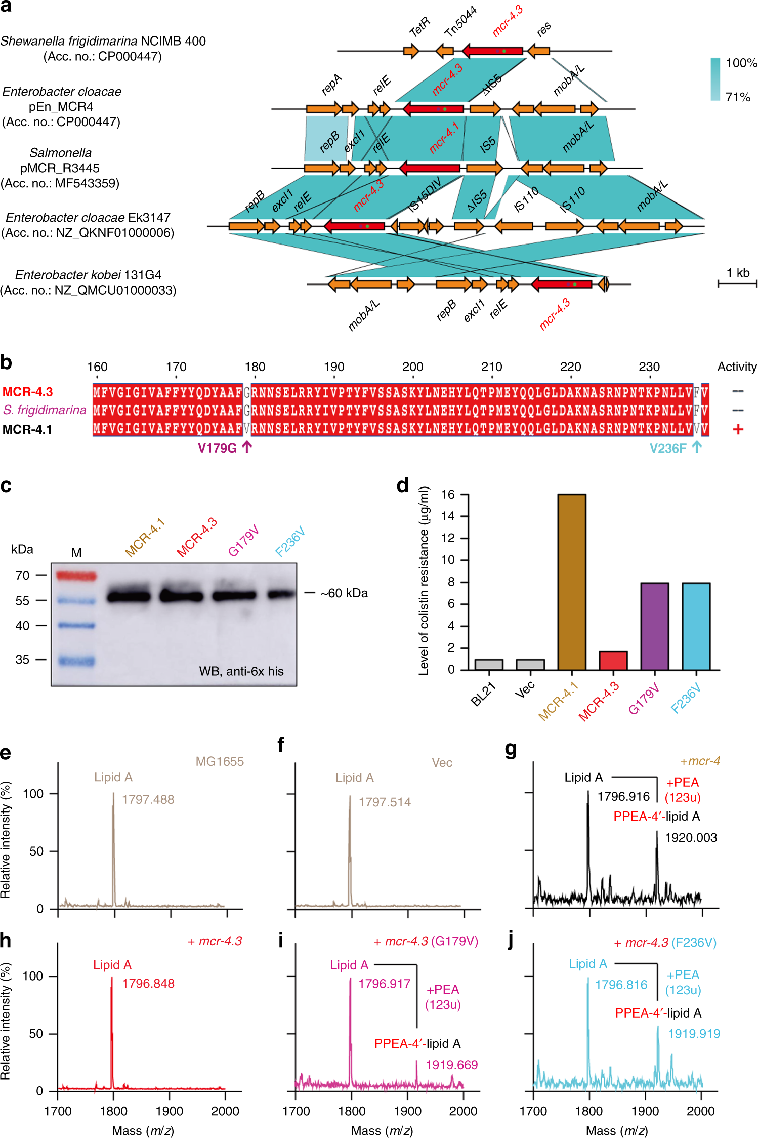
Integrative evidence that MCR-4 probably originated from the chromosomally-encoded, non-functional variant (MCR-4.3) of Shewanella frigidimarina. a Comparison of the mcr-4.1 (mcr-4.3)-neighboring genetic context in the representative plasmids and/or S. frigidimarina chromosome Easyfig (https://omictools.com/easyfig-tool) was utilized for genomic analyses of plasmids. Colored arrows indicate ORFs and the mcr-4 genes are highlighted in red. The shaded region depicts sequence similarity. mcr-4.1 carried by pMCR-R3445 (Accession entry: MF543359) is the prototype for mcr-4, whereas mcr-4.3 of pEn_MCR4 (Accession entry: MF061380) is determined to be an inactive variant of mcr-4 with only two point-mutations. Of note, mcr-4.3 was also detected on the S. frigidimarina chromosome. b Sequence alignment of a certain region in MCR-4.1 (and MCR-4.3) covering the two aforementioned point-mutations (V179G and V236F). c Expression analyses of mcr-4.1, mcr-4.3, and the two revertant mutants of mcr-4.3 (G179V and F236V) in E. coli. The mid-log phase cultures (1 ml) were collected by spinning, dissolved in 100 μl protein loading buffer, and heated in boiling water for 20 mins. 5 μl of resulting crude extract sample was loaded into 15% SDS-PAGE for protein separation, and anti-6x His rabbit serum is the primary antibody used in Western blot. Western blot-based detection for expression of mcr-4 variants is pre-requisite for the established relevance of bacterial viability on the condition of colistin resistance to MCR-4. M denotes pre-stained protein ladder (Thermo Scientific). The original blot is available in Supplementary Figure 15a. d Level of colistin resistance in E. coli expressing MCR-4.1, MCR-4.3, and their derivatives. No less than three independent experiments of bacterial viability were conducted with LBA plates with colistin addition. Given that bacterial growth is consistently similar, a representative result is given. MALDI-TOF mass spectrometry of lipid A species in the negative-control strains MG1655 alone (e) and/or with the empty vector (f). The addition of PEA to lipid A occurs in the strain MG1655 expressing MCR-4 (g), but not upon the expression of mcr-4.3 (h). The two revertant mutations [G179V (i) and F236V (j)] of mcr-4.3 partially restore its enzymatic activity in modifying the lipid A into PEA-4’-lipid A