Fig. 2
From: A large CRISPR-induced bystander mutation causes immune dysregulation

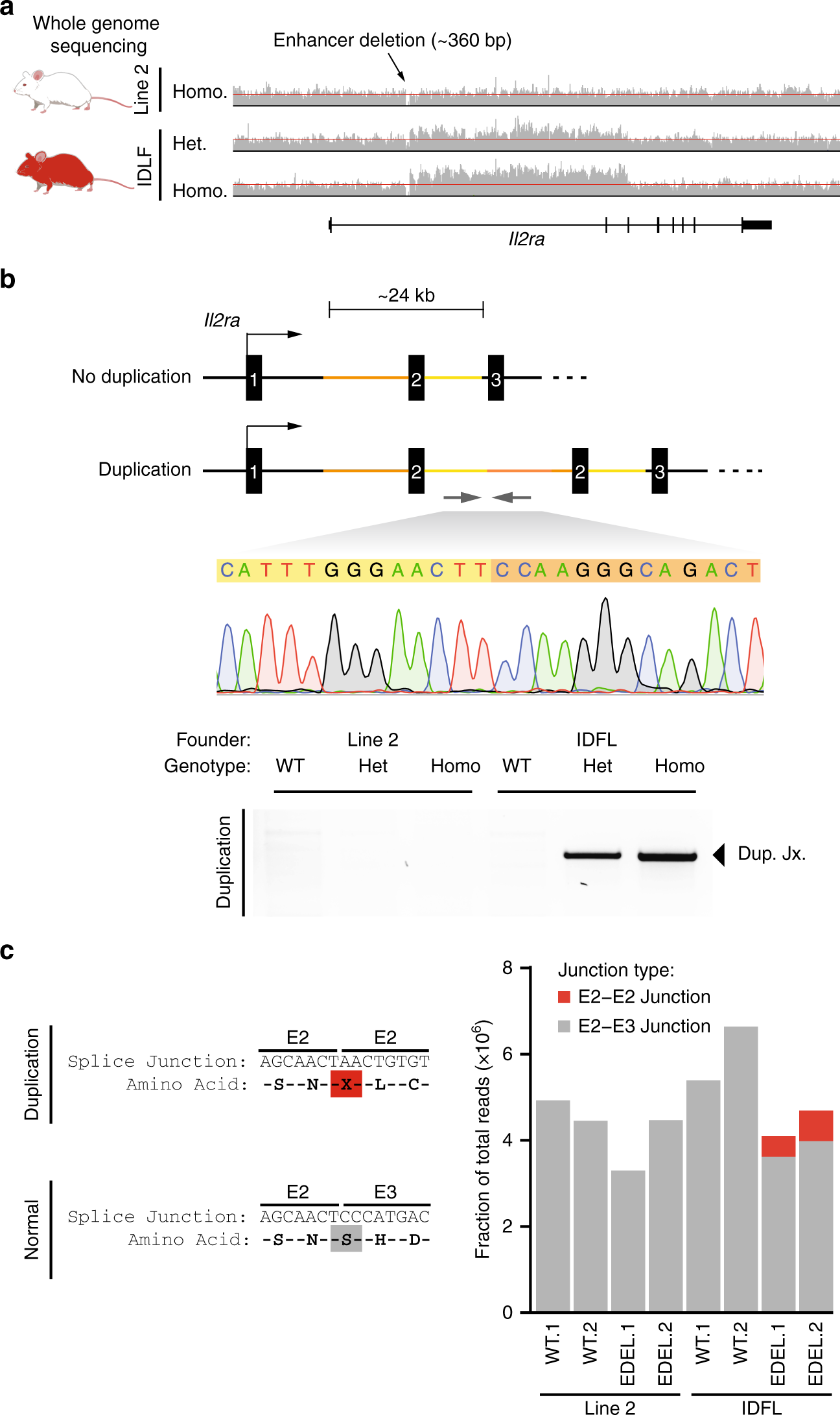
Identifying a large tandem duplication in the Il2ra locus. a Read pileups at the Il2ra locus from genome sequencing of a homozygous enhancer deletion (EDEL) mouse (Line 2) and homozygous and heterozygous EDEL mice from the immune dysregulated founder line (IDFL). Red lines were added to highlight the elevated read counts in IDFL mice. b Schematic of the Il2ra locus with the large tandem duplication in IDFL mice. PCR and Sanger sequencing across the novel junction sequence created by the duplication. c Read counts from RNA sequencing of IL2RA+CD4+T cells showing reads that span the aberrant exon 2–exon 2 junction in red and the normal exon 2–exon 3 junction in gray. Data in (c) are from biological replicates derived from two independent experiments. Raw gel image corresponding to b is shown in Supplementary Figure 7