Fig. 5

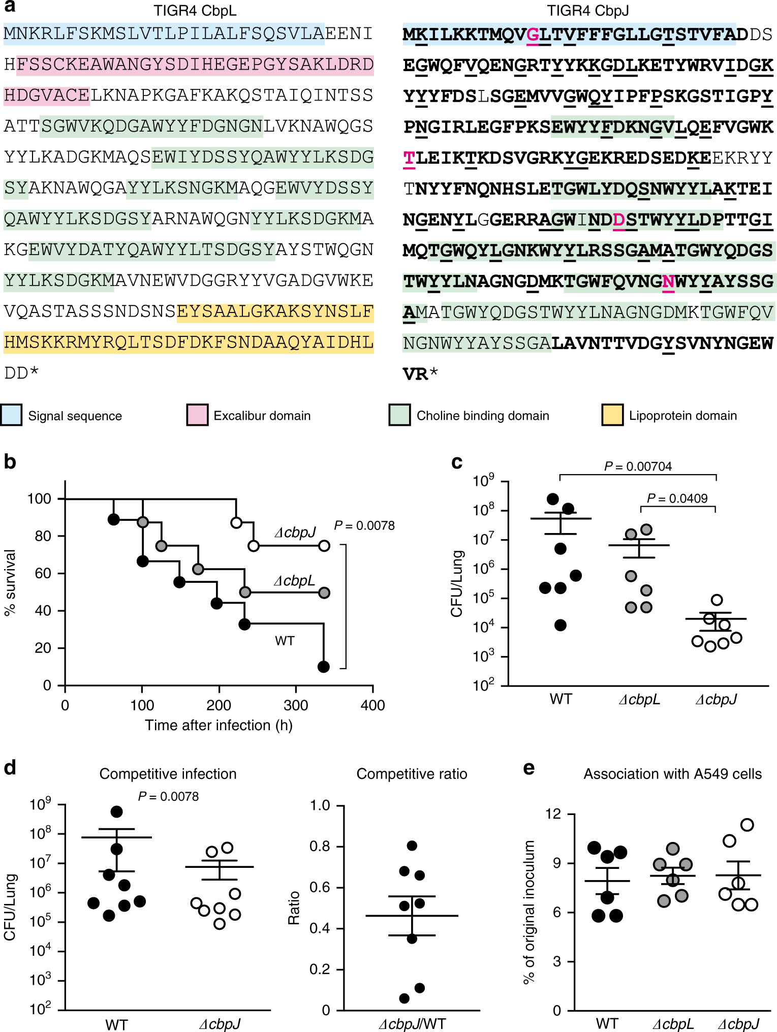
Deficiency of cbpJ decreased pneumococcal virulence in mouse pneumonia model. a Amino acid sequences and domain structures of CbpL and CbpJ in strain TIGR4. Bold, black underlined, and magenta underlined characters represent comparable codons and those under purifying or positive selection, respectively. b Mouse pneumonia model. Mice were intranasally infected with 5 × 107 CFU of S. pneumoniae TIGR4 WT, ΔcbpL, or ΔcbpJ strains, and survival was monitored for 14 days. c Pneumococcal CFU in BALF collected at 24 h after intranasal infection. The difference between groups was analysed using the Kruskal–Wallis test with Dunn’s multiple comparisons test. d S. pneumoniae TIGR4 WT and ΔcbpJ strains were examined for their competitive infection activities. BALF was collected at 24 h after intranasal infection. The difference between groups was analysed with the Wilcoxon matched-paired signed rank test. Competitive ratio was calculated by dividing the ΔcbpJ-CFU of a mouse by the WT-CFU of the same mouse. e S. pneumoniae TIGR4 WT, ΔcbpL and ΔcbpJ strains were examined for their ability to associate with A549 cells. Differences between groups were analysed using ordinary one-way ANOVA with Tukey’s multiple comparisons test. Data are presented as the mean of 6-8 samples with standard error (c–e)