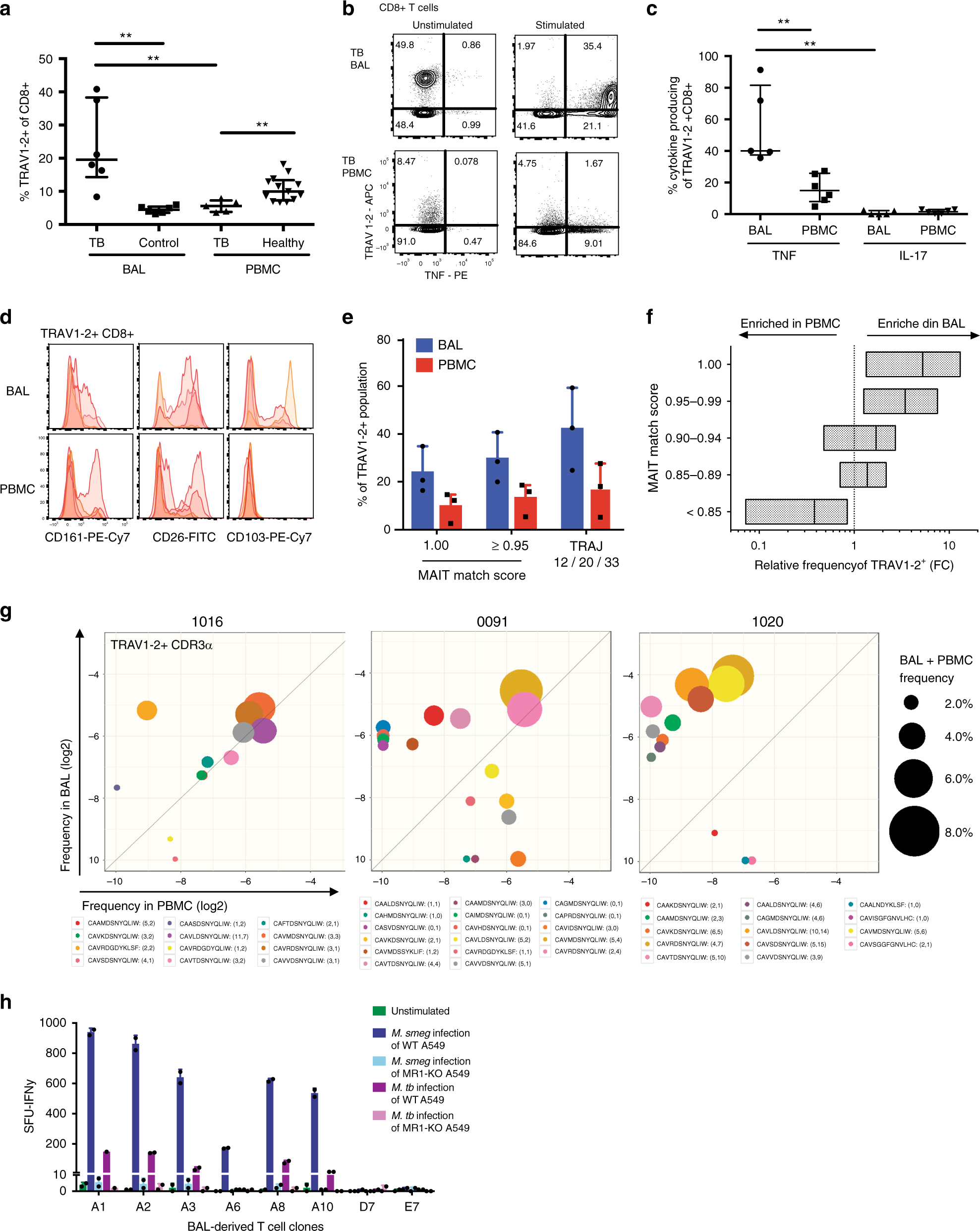
Fig. 3

TNF-producing TRAV1-2+ CD8+ cells including oligoclonally expanded MAIT cells are enriched in bronchoalveolar lavage fluid from patients with TB. a Frequency of TRAV1-2+ cells among CD8+ T cells from the bronchoalveolar lavage (BAL) fluid from patients with TB (n = 6 biologically independent samples) and cancer controls (n = 6 biologically independent samples), and among CD8+ T cells in matched peripheral blood samples (PBMC) from patients with TB (n = 5 biologically independent samples) and unmatched peripheral blood samples from healthy controls (n = 13 biologically independent samples). Medians and interquartile ranges are displayed. **P < 0.01; Mann–Whitney U test. b Dot plots showing TNF production by TRAV1-2+ CD8+ T cells in matched BAL and peripheral blood samples (PBMC) from a patient with TB. Cells were stimulated with α−CD2/CD3/CD28 beads. c Frequency of TNF or IL-17 production by TRAV1-2+ CD8+ T cells in matched BAL and peripheral blood samples (PBMC; n = 5 biologically independent samples). Medians and interquartile ranges are displayed. **P < 0.01; Mann–Whitney U test. d Expression of CD161, CD26 and CD103 on TRAV1-2+ CD8+ T cells in matched BAL and peripheral blood samples (PBMC) from patients with TB (n = 4 biologically independent samples). Histograms are mode-normalized. e Frequency of MAIT cell-consistent CDR3α sequences within TRAV1-2+ CD4- T cells in BAL fluid and peripheral blood samples (PBMC) from patients with TB (n = 3 biologically independent samples). Height represents the mean, error bars represent the range. f Relative frequency of CDR3α sequences by MAIT Match Score category in BAL fluid vs. matched peripheral blood (PBMC; n = 3 biologically independent samples). g Depiction of the top 10 most frequent MAIT cell-consistent CDR3α sequences (MAIT Match score ≥0.95) among TRAV1-2+ sequences in each compartment. Legend format: CDR3α aa (# of synonymous nucleotide sequences in peripheral blood, # of synonymous nucleotide sequences in BAL fluid). h IFNγ spot-forming units (SFU) produced by BAL T cell clones stimulated with M. smegmatis-infected or Mtb-infected wildtype (WT) or MR1-KO A549 cells (n=8 biologically independent clones). Height represents the mean of two independent replicates per stimulation, error bars represent the standard deviation. Source data are available in Supplementary Data.