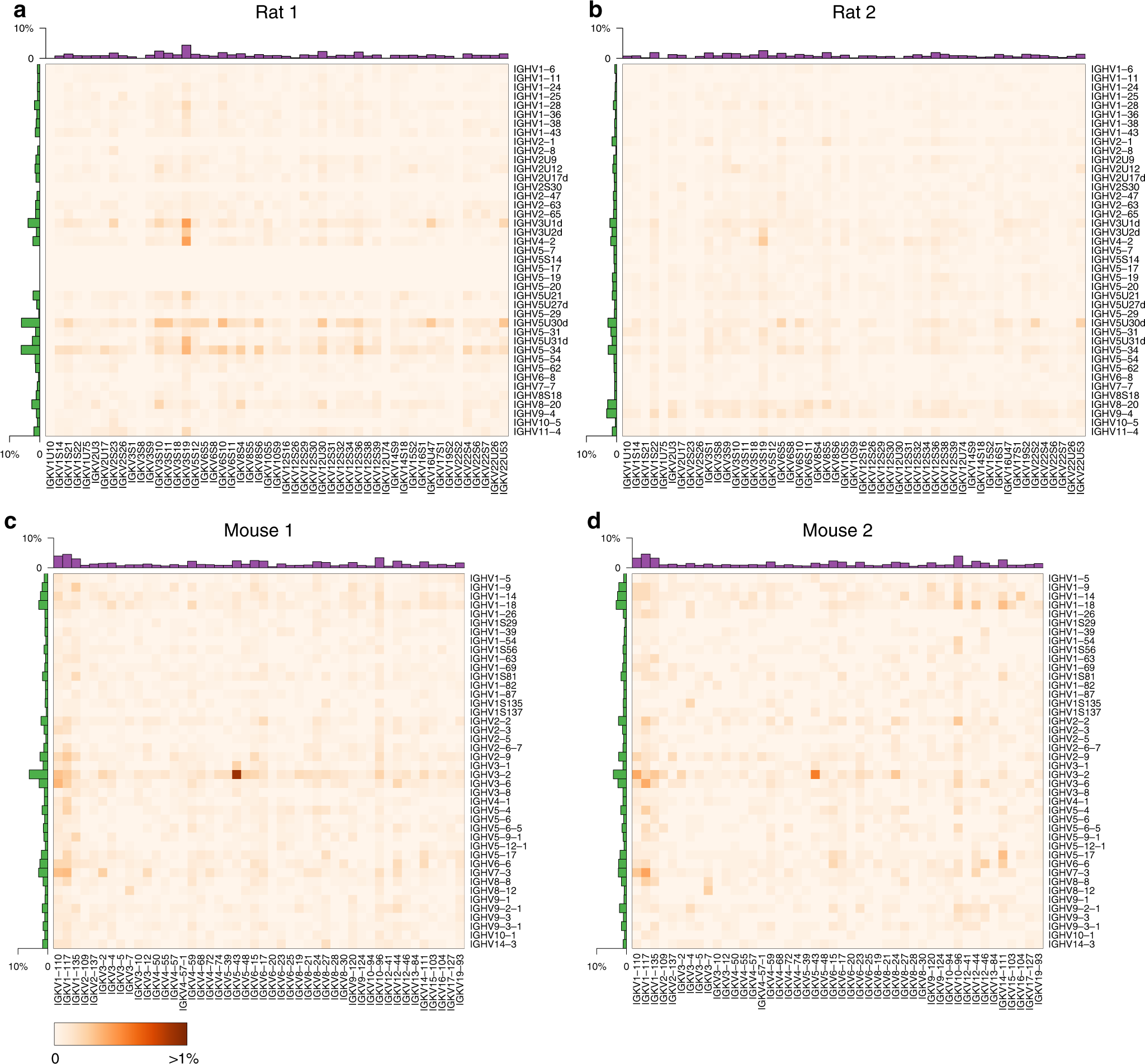
Fig. 4

Variable germline gene segment pairing for B-cell repertoires from two rats (a, b) and two mice (c, d). Heatmaps show the percentage of lineages with a particular VH–VL pairing. Row and column histograms indicate marginal VH and VL frequencies, respectively