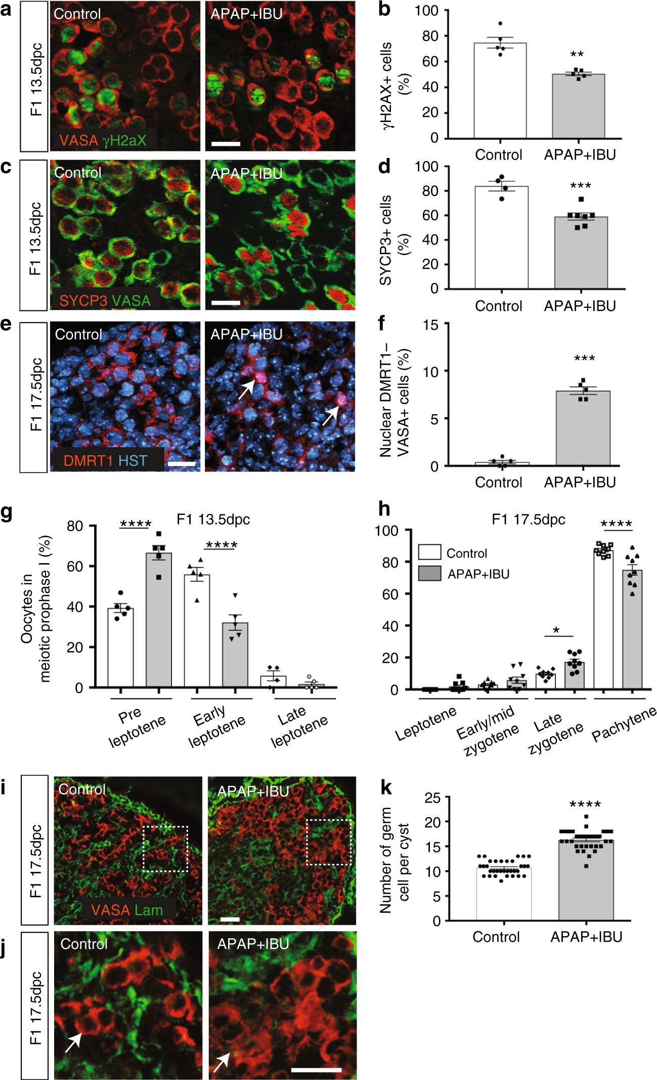
Fig. 2

In utero exposure to APAP + IBU impairs meiosis progression. a, c, e, i Representative immunofluorescence images of γH2AX (green, a), SYCP3 (red, c), DMRT1 (red, e) and laminin (green, i) together with VASA (a, c, i) or Hoechst dye (HST, blue) (e) in tissue sections from F1 13.5 dpc (a, c) and F1 17.5 dpc (e, i, j) control and APAP + IBU ovaries. Enlarged panels (j) delineated from panel (i) (white dashed squares) show germ cell cysts. Scale bars = 20 μm. White arrows indicated germ cells with nuclear DMRT1 expression (e) and within a cyst (j). b, d Quantification of γH2AX+ (b) and SYCP3+ (d) cells among all VASA+ germ cells in control and in utero exposed ovaries; data are the percentage relative to all VASA+ cells. f, k Quantification of VASA+ germ cells with nuclear DMRT1 expression (f) and in cysts (k) in F1 17.5dpc ovaries. b, d, f Values are the mean ± SEMs of n = 16–24 gonads from n = 8 litters, **P < 0.01, ***P < 0.005; k Values are the mean ± SEMs of n = 10 (control) and n = 12 (APAP + IBU) gonads from n = 3 litters, ****P < 0.001. g, h Quantification of oocytes of meiotic prophase I on nuclear spreads of F1 13.5 dpc (g) and F1 17.5 dpc (h) ovaries. The data are presented as the percentage of oocytes at the preleptotene, early leptotene and late leptotene stages per total number of analysed oocytes (n = 85 to 105 for 13.5 dpc gonads) (g) and of oocytes at the leptotene, early/mid zygotene, late zygotene and pachytene stages per total number of analysed oocytes (n = 110 to 155 for 17.5dpc gonads) (h). *P < 0.05, ****P < 0.001