Fig. 5
From: Adipocyte metabolism is improved by TNF receptor-targeting small RNAs identified from dried nuts

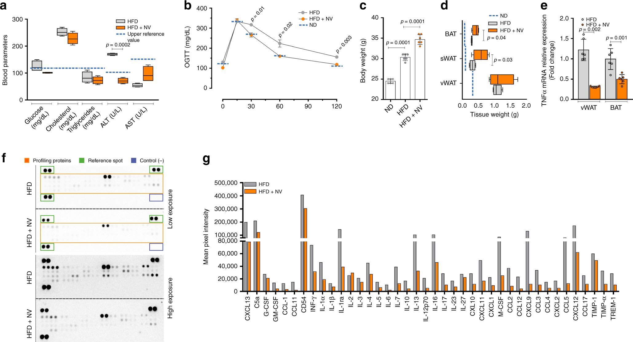
NVs improve inflammatory and metabolic profile in obese mice. a Biochemical parameters were analyzed in blood samples of mice fed with high-fat diet (HFD) or HFD supplemented with NVs isolated from J. californica (HFD + NV). Reference values were reported as blue dashed lines. b Oral glucose tolerance test (OGTT) was performed in mice fed with HFD or HFD supplemented with NVs (HFD + NV). Blood samples were collected at several time points from glucose administration. Values of mice fed with normal diet (ND) were reported as blue dashed lines. c, d Total body (c) and fat mass (d) weights of mice fed with HFD or HFD + NV. ND: mice fed with normal diet. e TNF-α mRNA expression in vWAT and BAT of mice fed with HFD or HFD + NV. f, g Cytokines antibody array was performed in total pool homogenate of mouse vWAT (n = 6 mice each group) fed with HFD or HFD + NV. Profiling Proteins: spotted cytokine antibodies; Reference Spot: spotted loading control; Control (−): PBS. Mean pixel spot density of each cytokine detected through antibody array showed in g. Data are expressed as means ± SD (n = 6 mice each group)