Fig. 3
From: Neutrophils homing into the retina trigger pathology in early age-related macular degeneration

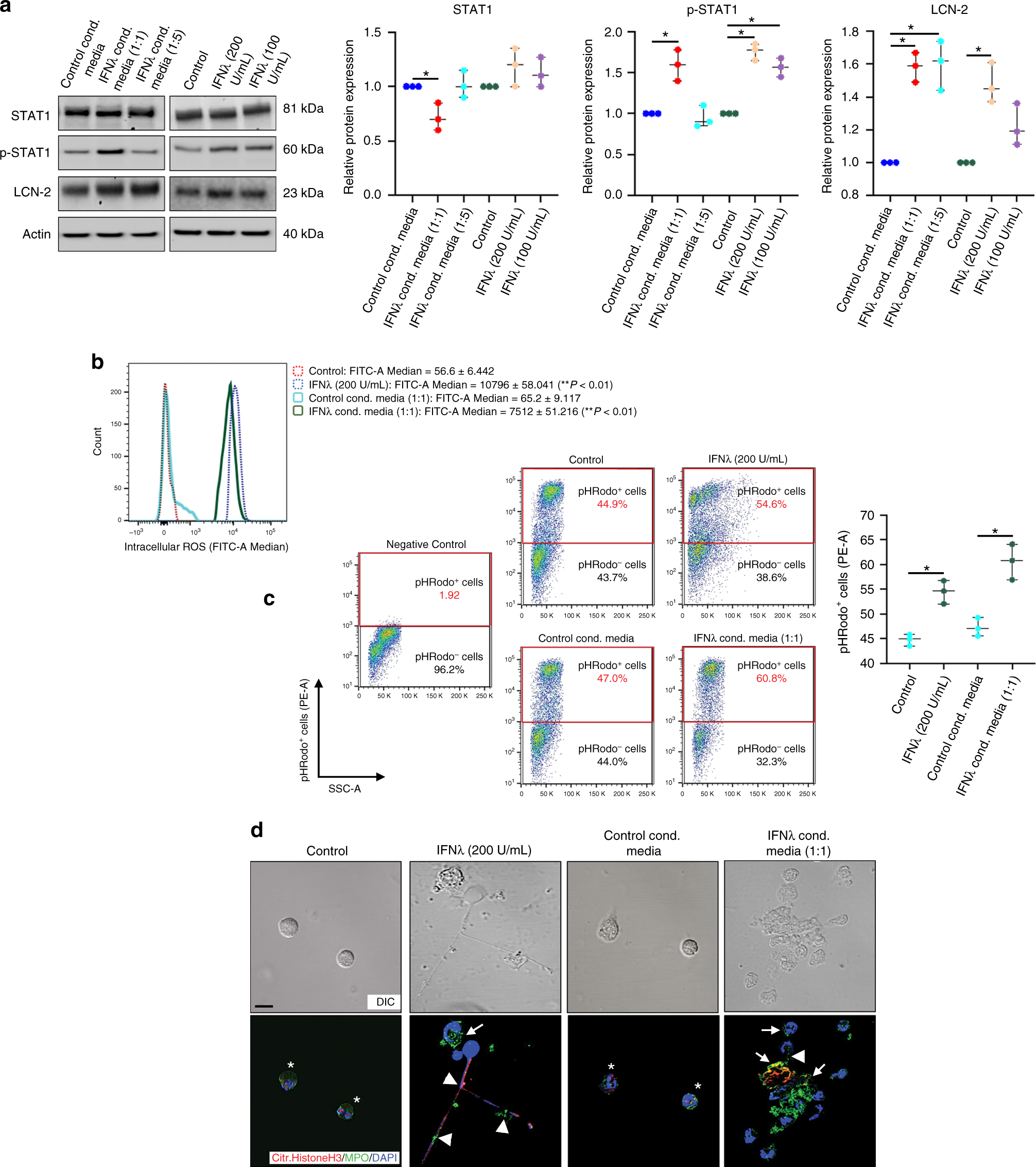
IFNλ triggers LCN-2 upregulation and activation in neutrophils. a Neutrophils exposed to conditioned media from IFNλ overexpressing RPE cells (for 6 h) or to recombinant IFNλ (for 2 h), showed increased expression of LCN-2 and p-STAT1 compared to control cells. IFNλ conditioned media (1:1) and recombinant IFNλ (200 U/mL) were used as the effective dose in other experiments, since they showed maximum effect in terms of LCN-2 upregulation. n = 3. *P < 0.05 (one-way ANOVA and Tukey’s post hoc test). b Flow cytometric evaluation of intracellular ROS was performed by staining neutrophils from culture (as described in a) with 2′,7′ –dichlorofluorescein diacetate (DCFDA). ROS levels was represented by fluorescence intensity (FITC-A Median) values for 2′,7′-dichlorofluorescein, (DCF, oxidized DCFDA), which showed significant increase in ROS levels among IFNλ-exposed neutrophils with respect to control. n = 4. **P < 0.01, with respect to control (one-way ANOVA and Tukey’s post hoc test). c Phagocytosis assay was performed using pHRodo fluorescent labelled E. coli. particles in cultured neutrophils (as described in a). Flow cytometry analysis, upon gating on the negative control revealed, increased population of cells (red gating box), that have phagocytosed pHRodo E. coli conjugates among the IFNλ-exposed neutrophils groups relative to controls. n = 4. *P < 0.05 (one-way ANOVA and Tukey’s post hoc test). d Neutrophil extracellular traps (NETs) were evaluated by staining cultured neutrophils (as described in a) with citrullinated histone H3 (Citr. Histone H3, Red) and myeloperoxidase (MPO, Green) antibodies. Increased double staining for NETs, which are extracellular nuclear material (DAPI, Blue), with MPO (Yellow, arrow heads) or with citrullinated histone H3 (Magenta, arrow heads) were observed in IFNλ-treated neutrophils. This was concomitant with increased cellular expression of MPO (arrow) in these cells. Controls did not show any extracellular nuclear material or NETs (asterisks). n = 3. Scale bar, 50 μm