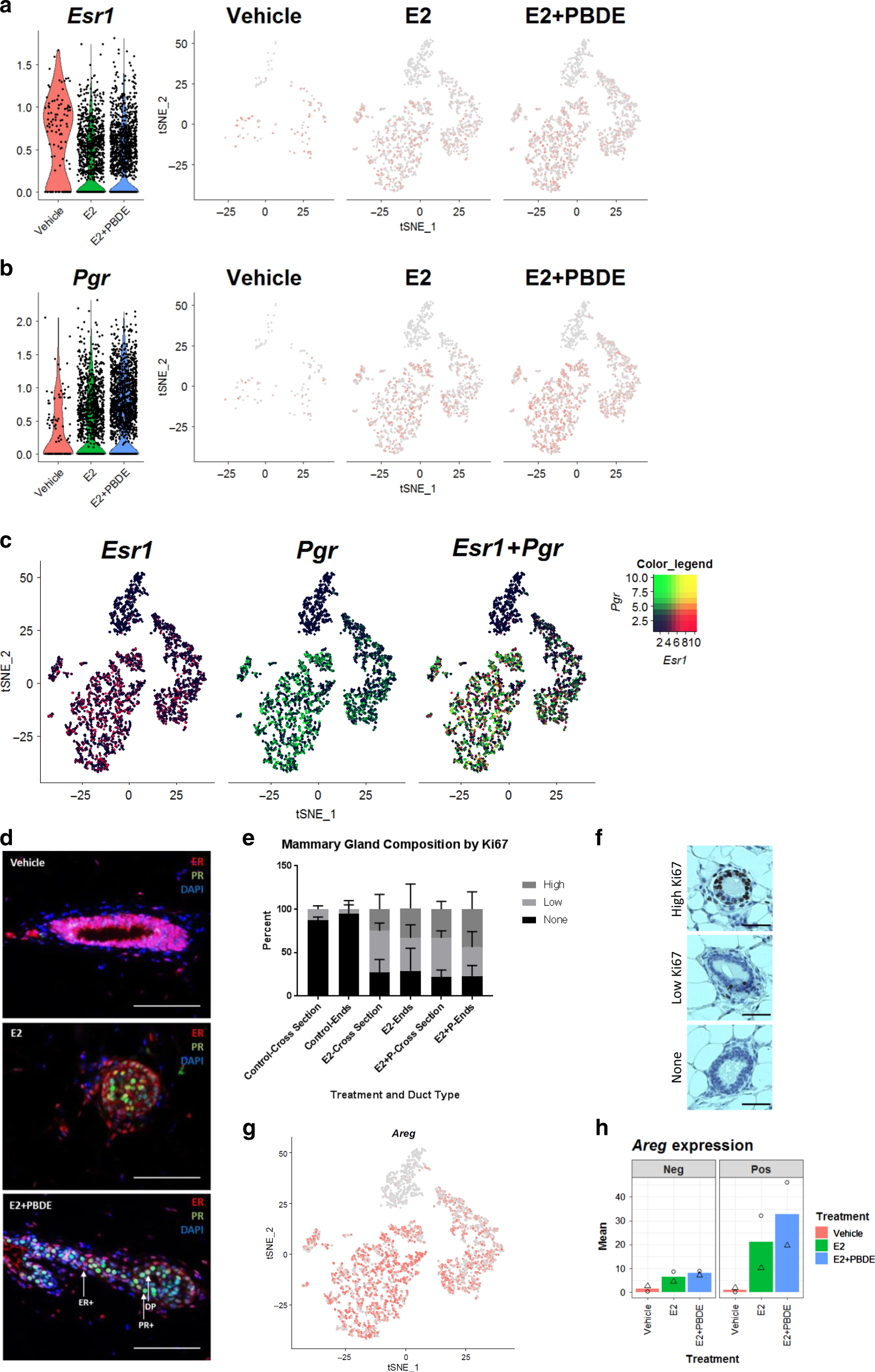
Fig. 4

PBDEs enhance E2 effects by acting on key regulators of mammary gland development. a Violin plot and feature plots of Esr1 expression in the luminal cell clusters. Vehicle-treated cells showed higher expression of Esr1 relative to E2 and E2 + PBDE-treated cells. b Violin plot and feature plots of Pgr expression in the luminal cell clusters. Pgr+ cells and Pgr expression increased in E2-present cells relative to vehicle-treated cells. c Feature plots showing co-expression of Esr1 and Pgr. The color code represents the binned and scaled expression data. Pgr expression is not specific to only Esr1+ cells. d Immunofluorescence analysis of ERα (red), PR (green), and DNA stain using DAPI (blue). Arrow indicates each cell types; ER+ only (red), PR+ only (green), and DP (yellow). Scale bars = 100 μm. e Quantification of Ki67+ ducts on whole mammary gland sections. IHC slides of mammary glands from vehicle (n = 4), E2 (n = 4), and E2 + PBDE (n = 6) were stained for Ki67. Transverse represents ducts that have a clear lumina, and end buds were defined as ducts that have no clear lumina and are densely packed. High Ki67 levels were defined as ducts that have most of its cells positively stained for Ki67, while low Ki67 levels were defined as ducts that are primarily Ki67−, but do have a few stained cells. f Representative images of ducts classified as high Ki67, low Ki67, and none for quantification. Scale bars = 50 µm. g Feature plot of Areg expression in luminal cell clusters. Areg expression was mostly specific to the intermediate and mature luminal clusters (L1, L2). h Bar plots of results from two independent experiments for luminal cells expressing Areg. PBDE treatment in addition to E2 further increased the number of Areg+ cells. Symbols indicate individual cell distributions for each of the two experimental replicates (triangle, circle)