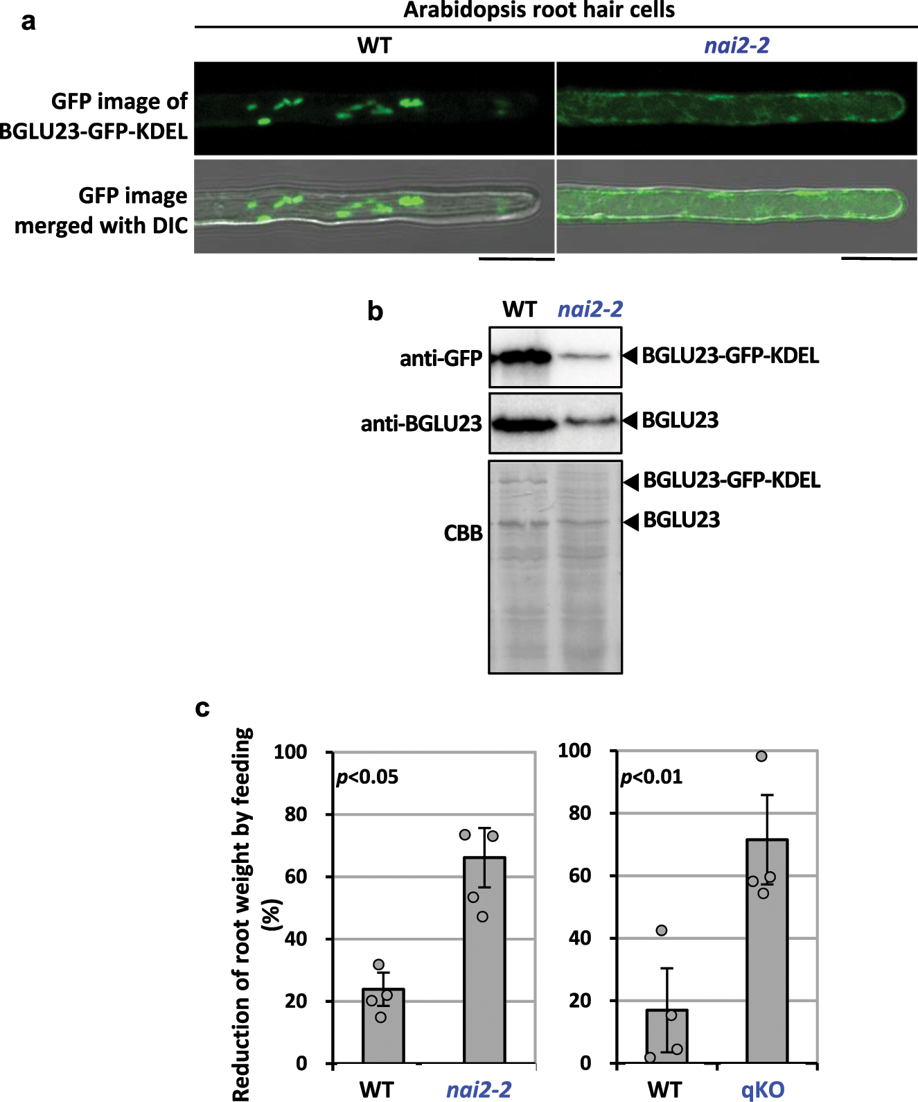
Fig. 5: NAI2 is required for accumulation of BGLU23 in ER bodies and for chemical defense against predators.
From: Endoplasmic reticulum-derived bodies enable a single-cell chemical defense in Brassicaceae plants

a Representative fluorescence images of BGLU23–GFP–KDEL in A. thaliana root hair cells, showing that BGLU23–GFP–KDEL is accumulated in ER bodies of the wild type (WT), while it is accumulated in the vacuole of nai2-2. DIC, differential interference contrast images. Scale bars are 20 µm. Two biological replicates were performed with similar results (see Supplementary Fig. 5a). b Accumulation of BGLU23–GFP–KDEL and endogenous BGLU23 in 3-week-old wild type (WT) and nai2-2. Immunoblot with anti-GFP antibody shows BGLU23–GFP–KDEL protein level. Immunoblot with anti-BGLU antibody shows endogenous BGLU23 protein level. Coomassie brilliant blue (CBB) staining as a loading control. See Supplementary Fig. 5b for full images of these two immunoblots and the CBB-stained gel. c Effects of NAI2 deficiency on woodlouse feeding on roots of A. thaliana mutants: nai2-2 and the glucosinolates-deficient quadruple mutant qKO. Reduction of root weight by feeding is shown. Error bars indicate standard error of three independent experiments. Significance values were calculated by two-sided Student’s t test. See Supplementary Data 3 for source data.