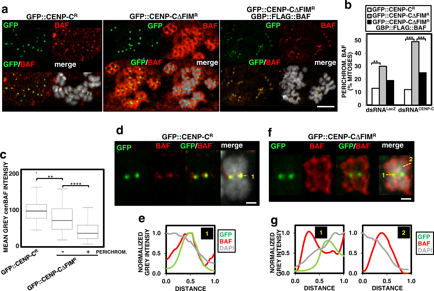
Fig. 4: cenBAF prevents the accumulation of perichromosomal BAF in mitosis.

a The patterns of immunolocalization with αBAF antibodies (red) are presented in dsRNACENP-C cells expressing the indicated constructs. GFP signals are direct fluorescence (green). DNA was stained with DAPI. Scale bar corresponds to 5 μm. b The percentages of mitoses showing perichromosomal BAF are presented for control dsRNALacZ and dsRNACENP-C cells expressing the indicated constructs. Values correspond to the sum of 3-4 independent experiments showing equivalent results (N > 73; two-tailed Fischer’s test, **p < 0.01, ***p < 0.001). c The mean grey values per centromere of αBAF fluorescence are presented for dsRNACENP-C cells expressing GFP::CENP-CR (left) and dsRNACENP-C cells expressing GFP::CENP-CΔFIMR showing perichromosomal BAF (right) or not (center). Values correspond to a representative experiment out of five independent experiments showing equivalent results (N > 33; Kruskal–Wallis test, **p < 0.01, ****p < 0.0001). d Super-resolution microscopy analysis of a representative chromosome from dsRNACENP-C cells expressing GFP::CENP-CR. The pattern of immunolocalization with αBAF antibodies is shown in red. GFP signals are direct fluorescence (green). DNA was stained with DAPI. Scale bar corresponds to 1 μm. e The profiles of αBAF (red), GFP (green), and DAPI (light grey) fluorescence along the line indicated in d are presented. Distance increases from left to right. f As in d but for a representative chromosome from dsRNACENP-C cells expressing GFP::CENP-CΔFIMR showing perichromosomal BAF. g The profiles of αBAF (red), GFP (green), and DAPI (light grey) fluorescence along the lines indicated in f are presented. Distance increases from left to right.