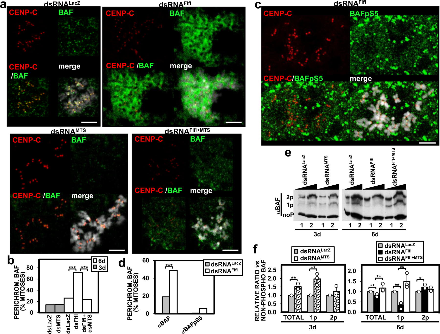
Fig. 5: Perichromosomal BAF requires PP2A-mediated dephosphorylation of pBAF.

a The patterns of immunolocalization with αBAF (green) and αCENP-C (red) antibodies are presented for control dsRNALacZ cells and cells treated with dsRNA against Flfl (dsRNAFlfl), MTS (dsRNAMTS), and both Flfl and MTS (dsRNAFlfl+MTS). DNA was stained with DAPI. Scale bars correspond to 5 μm. b The percentages of mitoses showing perichromosomal BAF are presented for the indicated RNAi-treated cells. Depletion was carried out for 3 or 6 days as indicated. Values are the sum of 5–9 independent experiments showing equivalent results (N > 165; two-tailed Fischer’s test, ****p < 0.0001). c The patterns of immunolocalization with αBAFpS5 (green) and αCENP-C (red) antibodies are presented for cells treated with dsRNA against Flfl (dsRNAFlfl). DNA was stained with DAPI. Scale bar corresponds to 5 μm. d The percentages of mitoses showing perichromosomal αBAF and αBAFpS5 signals in control dsRNALacZ and dsRNAFlfl cells are compared. Values are the sum of three independent experiments showing equivalent results (N > 86 for αBAF and N > 28 for αBAFpS5; two-tailed Fischer’s test, ***p < 0.001). e The pattern of BAF phosphorylation is analyzed by phos-tag gel electrophoresis of increasing amounts of extracts (lanes 1 and 2) prepared from control dsRNALacZ cells and cells treated with dsRNA against Flfl (dsRNAFlfl), MTS (dsRNAMTS), and both Flfl and MTS (dsRNAFlfl+MTS). Extracts are analyzed by WB using αBAF antibodies. The positions corresponding to non-phosphorylated (noP), and mono- (1pBAF), and di-phosphorylated (2pBAF) species are indicated. f Quantitative analysis of the results shown in e. The relative proportions with respect to non-phosphorylated BAF of total pBAF, and 1pBAF and 2pBAF species are presented for the indicated RNAi-treated cells. Results are the average of three independent experiments (error bars are SD; two-tailed t-test, *p < 0.05, **p < 0.01).