Fig. 2: MSR1 is critical for CHIKV-induced autophagy.
From: Macrophage scavenger receptor 1 controls Chikungunya virus infection through autophagy in mice

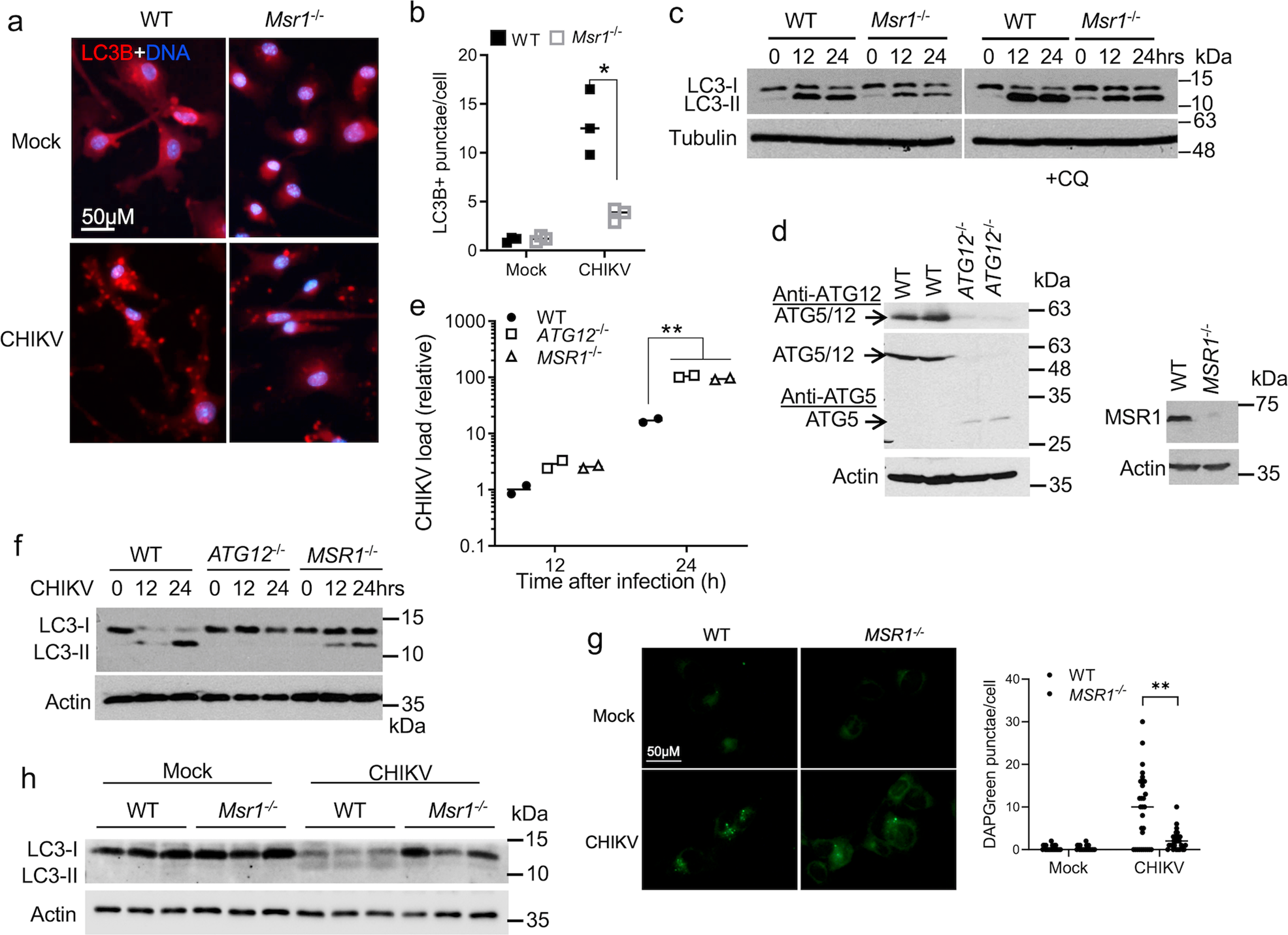
a Microscopic images of immunofluorescence staining for LC3B in BMDMs infected with CHIKV at a MOI of 10 for 12 h. b The mean number of LC3B-positive punctae per cell (n = 30 cells per field × 3 fields). *p < 0.05 (two-tailed Student’s t-test). c Immunoblots of LC3B in BMDMs infected with CHIKV at a MOI of 10, following treatment without/with 20 µM of chloroquine (CQ) for 3 h. d Generation of human ATG12−/− and MSR1−/− trophoblasts by CRISPR-Cas9. Both anti-ATG12 and ATG5 antibodies detect the stable ATG5-ATG12 dimer, which is abolished in ATG12−/− cells. Monomeric ATG5 is liberated and detected in ATG12−/− cells by an anti-ATG5 antibody. e Quantitative RT-PCR analyses of intracellular CHIKV RNA in trophoblasts infected with CHIKV at a MOI of 1, n = 2 biologically independent samples, **p < 0.01 (two-way ANOVA). f Immunoblots of LC3B in trophoblasts infected with CHIKV at a MOI of 1. g Microscopic images and quantification of DAPGreen punctae (per cell, n = 30 cells) in live trophoblasts infected with CHIKV at a MOI of 1 for 10 h. **p < 0.01 (two-tailed Student’s t-test). h Immunoblots of LC3B in mouse feet mock-treated or infected with CHIKV for 4 days. Each lane represents one animal. The uncropped immunoblots for all figures can be found in Supplementary Fig. 3.