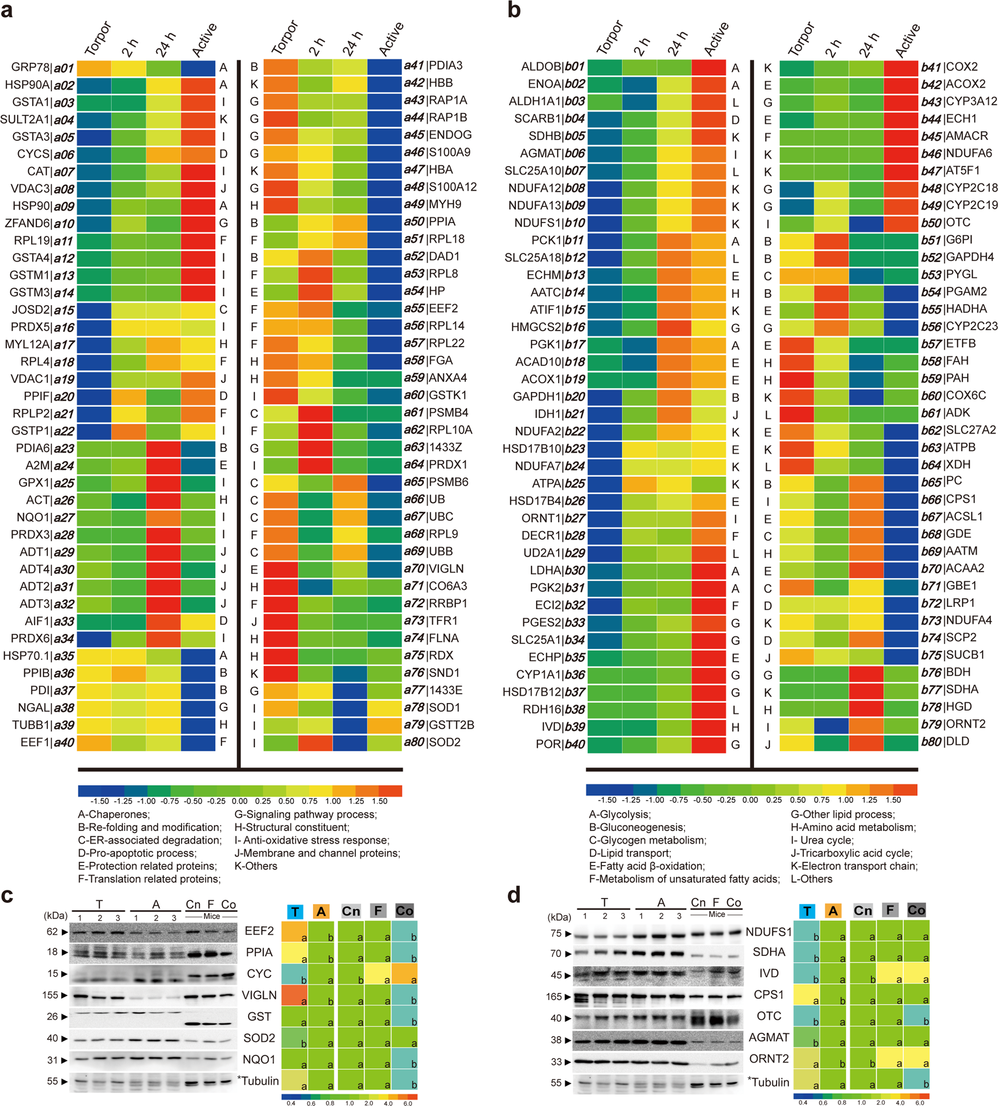
Fig. 3: Heatmaps of identified proteins.

a, b Heatmaps of identified proteins related to cell survival (a) and metabolic changes (b). Relative expression levels are between < −1.5 and >1.5. c, d Results of Western blotting of proteins involved in cell survival (a) and metabolic changes (b) are also shown. Relative expression levels in bats and mice (0.4 to >6) and statistical significances (letters) were calculated. Protein levels (represented by band intensities) of torpid bats (T) were normalized to those of active bats (A), and protein levels of fasted (F) or cold-treated (Co) mice were normalized to those of control (Cn) mice. Three individuals (n = 3) from each bat group and four individuals (n = 4) from each mouse group were examined. The difference in value is significant (P < 0.05) between different letters. Asterisks indicate the same referent membrane used in this experiment. Uncropped images are shown in Supplementary Fig. 7.