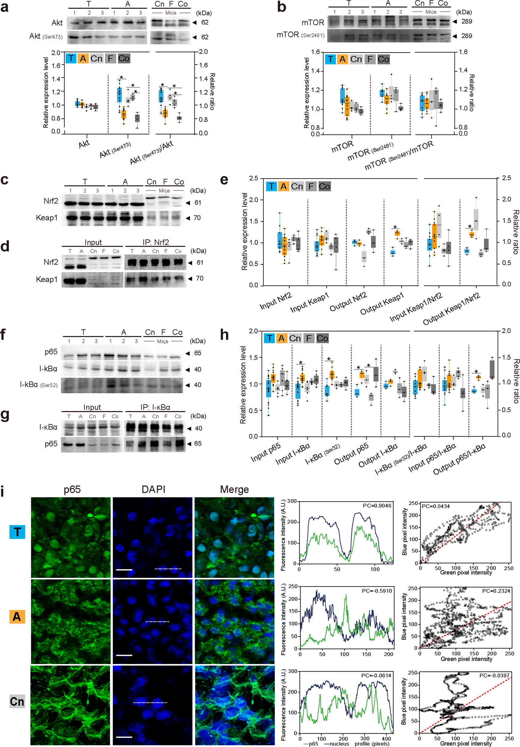
Fig. 5: Activation of Akt, Nrf2, and NF-kB.

a, b Western blotting of Akt and p-Akt (Ser473) (a) and mTOR and p-mTOR (Ser2481) (b), and relative amount of proteins and relative ratio of p-Akt (Ser473)/Akt and p-mTOR (Ser2481)/mTOR are shown in bar charts. c–e Western blotting of Nrf2 and Keap1 (c) and Co-IP of Nrf2 and Keap1 (d), and relative amount of proteins and relative ratio of input and output Keap1/Nrf2 (e). f–h Western blotting of p65, I-κBα, and I-κBα (Ser32) (f) and Co-IP of p65 and I-κBα (g), and relative amount of proteins and relative ratio of input and output p65/I-κBα (h). i Immunofluorescence of p65 (in green), nucleus (in blue), and overlapped areas (in purple) (scale bars: 30 μm), fluorescence intensity (A.U.) of p65, and nuclei in the areas indicated with white lines in left panels were calculated and plotted with green and blue lines, respectively. Scatterplots of blue pixel intensity versus green pixel intensity. T, A, Cn, F, and Co represent samples of torpid bats, active bats, control mice, fasted mice, and cold-treated mice, respectively. Box plots represent minimum, 25th, median (horizontal line), 75th, and maximum percentile, *P < 0.05. Three individuals (n = 3) from each bat group and four individuals (n = 4) from each mouse group were examined. Uncropped images are shown in Supplementary Fig. 8.