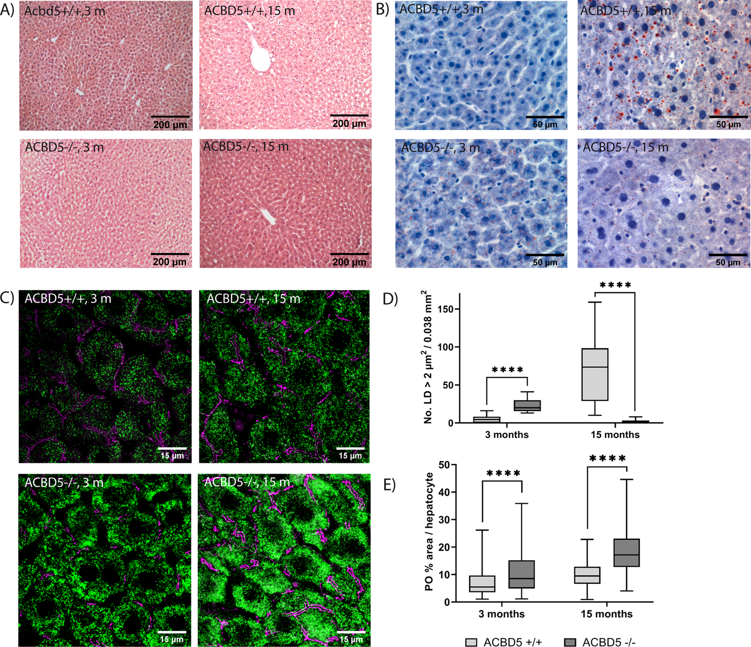
Fig. 5: Liver phenotype in male Acbd5−/− mice aged 3 and 15 months.

a Representative HE staining of livers from Acbd5+/+ and Acbd5−/− mice. b Representative images of lipid droplets visualized by oil-red staining in livers from Acbd5+/+ and Acbd5−/− mice. c Peroxisomes in hepatocytes from Acbd5+/+ and Acbd5−/− mice; peroxisomes are visualized by Pex14 antibody staining (green), antibodies against ZO1 (tight junctions, magenta) were used to outline hepatocyte cell boundaries. d Quantification of lipid droplets (>2 µm) in livers from Acbd5+/+ and Acbd5−/− mice (n = 5, quantification based on 0.075 mm2/liver). e Quantification of peroxisome abundance in hepatocytes as shown in (c), data were quantified as ratio of total peroxisome (PO) covered per hepatocyte (n = 5 animals/group, 0.0 5 mm2/liver. (*p < 0.05, **p < 0.01, ***p < 0.001, ****p < 0.0001; unpaired t-test, two-sided; all box plots depict the interquartile range, medians and minima/maxima).