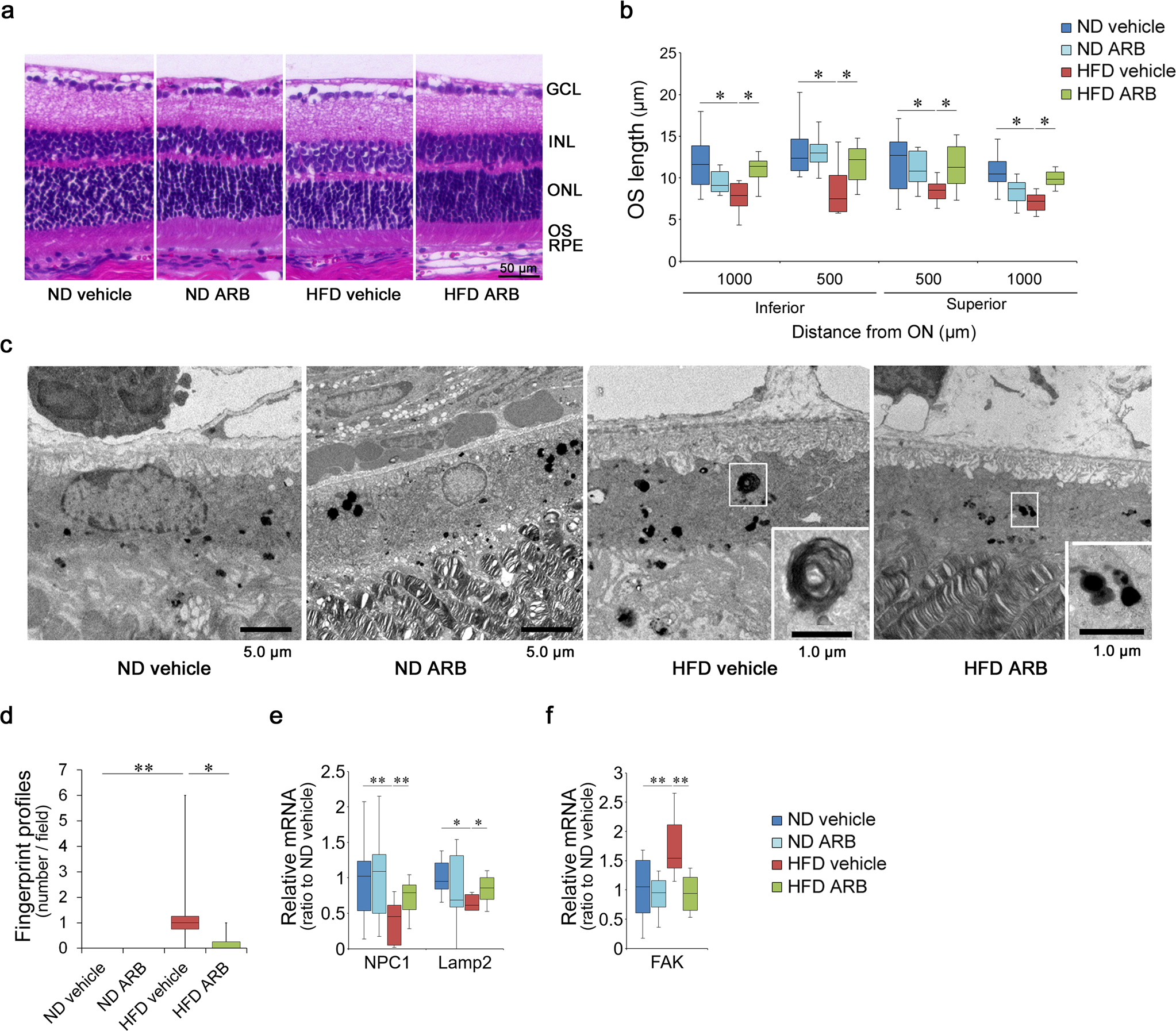
Fig. 2: Retinal histological changes due to HFD were reversed by AT1R blockade.

a HE staining of the retina at 1 month. b OS length was reduced by the HFD; however, it was recovered with AT1R blockade by ARB. c, d Electron microscopy (EM) of the RPE. Abnormal structures known as fingerprint profiles (inset in HFD vehicle sample; magnified image) generated by lysosomal deficiency appeared in the RPE of HFD mice; however, these profiles were substantially reduced after the AT1R blockade. Note that the fingerprint profiles differed from the homogenous pigment found in all mice (inset in HFD ARB sample; magnified image). e, f mRNA levels in the RPE–choroid complex. Lysosome markers, NPC1, and LAMP2 (e), were downregulated, and an autophagy marker, FAK (f), was upregulated in HFD mice, all of which were rescued by ARB. ND normal diet, HFD high-fat diet, AT1R angiotensin II type 1 receptor, ARB AT1R blocker, OS outer segment, RPE, retinal pigment epithelium. Respective numbers for ND mice treated with control, ND mice treated with ARB, HFD mice treated with control, and HFD mice treated with ARB were (b) n = 10 for each group. d n = 12 for each group; e 14, 14, 9, 9; f 14, 14, 8, 8. The samples were all biologically independent. Data are expressed as means ± standard deviation; b *P < 0.05 for comparison between ND and HFD both treated with vehicle; †P < 0.05 for comparison between HFD treated with vehicle and HFD treated with ARB; d–f *P < 0.05, **P < 0.01. Scale bar, 2.0 μm (a), 1.0 or 5.0 μm (b, c).