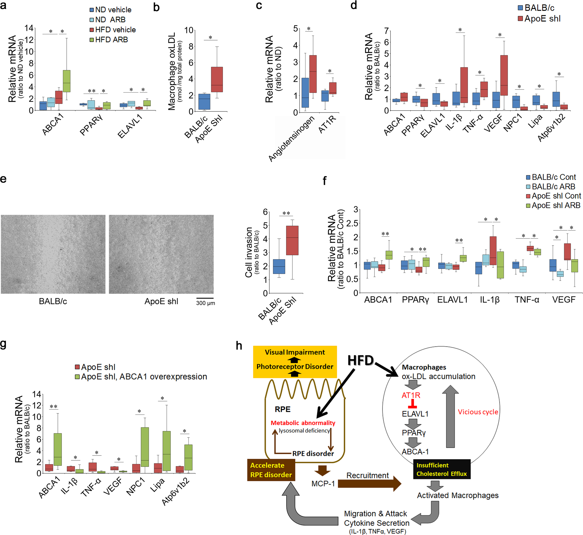
Fig. 6: Chronic HFD loading suppressed the ELAVL1/PPARγ/ABCA1 axis through AT1R signaling in macrophages.

a Peritoneal macrophages derived from ND or HFD mice at 1 month, with or without ARB treatment. ABCA1 was induced by HFD, and the level was further increased by AT1R blockade. HFD repressed PPARγ and ELAVL1; however, these levels were recovered by AT1R blockade. b–e Peritoneal macrophages derived from ApoE-deficient mice were analyzed. ox-LDL levels were increased (b), angiotensinogen and AT1R were upregulated (c), and PPARγ and ELAVL1 were downregulated, whereas the inflammatory cytokines, IL-1β, TNFα, and VEGF were induced, and lysosomal markers NPC-1, Lipa, and Atp6V1b2 were repressed (d) in macrophages from ApoE-deficient mice. e Scratch assay showed that peritoneal macrophages derived from ApoE-deficient mice migrated more frequently and extensively. f Peritoneal macrophages derived from ApoE-deficient mice and cultured with ARB showed increased levels of ABCA1, PPARγ, and ELAVL1, and decreased levels of inflammatory cytokines in the presence of ox-LDL. g Overexpression of ABCA1 in peritoneal macrophages derived from ApoE-deficient mice. ABCA1 was upregulated by the overexpression, inflammatory cytokines, IL-1β, TNFα, and VEGF were downregulated, and lysosome lysosomal markers NPC-1, Lipa, and Atp6V1b2 were upregulated. h Chronic HFD may affect both the RPE to induce MCP-1 which recruits macrophages, and macrophages to impair cholesterol metabolism through AT1R signaling which results in macrophage activation. The changes may progress gradually and concurrently. The activated and recruited macrophages secrete inflammatory cytokines and cause further RPE disorders including lysosome deficiency to affect visual function. ND normal diet, HFD high-fat diet, AT1R angiotensin II type 1 receptor, ARB AT1R blocker. a Respective numbers for ND mice treated with control, ND mice treated with ARB, HFD mice treated with control, and HFD mice treated with ARB were 10, 8, 10, 8. b n = 8, c, d n = 9, and e n = 14 for each group. f Respective numbers for BALB/c mice treated with control, BALB/c mice treated with ARB, ApoE shl mice treated with control, and ApoE shl mice treated with ARB were 12, 12, 12, 11. g n = 12 for each group. The samples were all biologically independent. Data are expressed as means ± standard deviation; *P < 0.05, **P < 0.01.