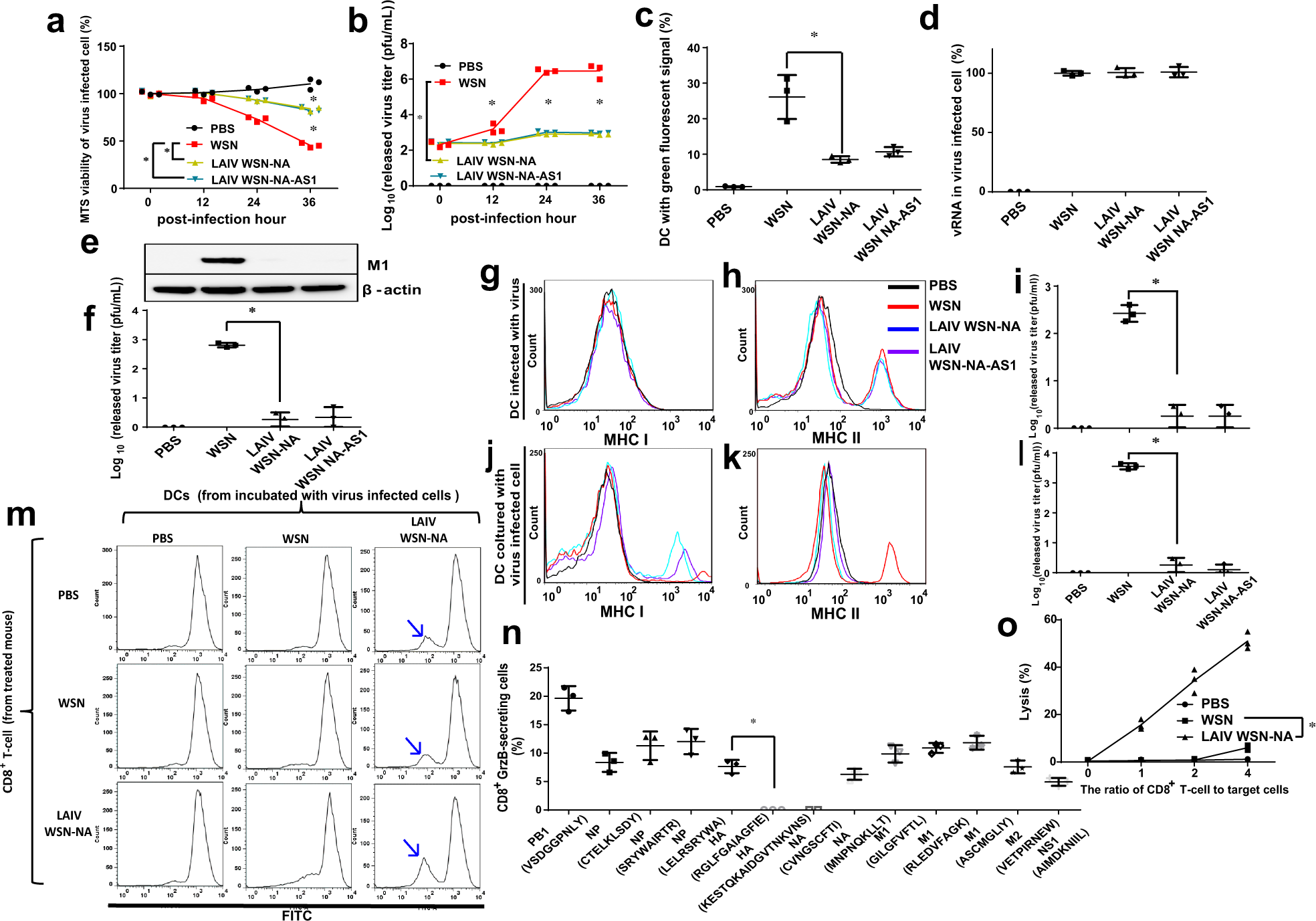
Fig. 3: The NA activity regulated MHC I expression on DCs to prime and activate CD8+ T cells.
From: Influenza virus neuraminidase regulates host CD8+ T-cell response in mice

a Analysis of the cell viability of virus-infected A549 cells by MTS assay. b Comparison of the amount of released virus at different time points from A549 cells. c Analysis of DCs with green fluorescent signal by flow cytometry after DCs were incubated with CFSE-labeled IAV-infected B cells in 24 h. % indicated the percentage of DCs with green fluorescent signal. 100% indicated 10,000 DCs. d Comparison of cellular vRNA at 6-h post-infection after B cells were infected with various viruses at an MOI of 3. e Analysis of viral protein M1 in DCs by western blot. The filter was probed with anti-M1 and anti-β-actin monoclonal antibodies. f Virus released from DCs after incubation with CFSE-labeled B cells infected by virus. Analysis of MHC I g and MHC II h expression by flow cytometry of DCs, and virus replication in IAV-infected DCs (i). Some isolated DCs were incubated in DC culture medium for another 24 h at 37 °C for detection of virus replication. i Representative flow cytometry histograms of MHC I j and MHC II k expression on DCs after incubation with IAV-infected B cells. l Virus released from DCs after incubation with IAV-infected cells. m Representative flow cytometry histograms of CD8+ T-cell proliferation. n Distribution of IAV proteins recognized by the CD8+ T cells induced by NA-defective viruses. The epitope regions of viral proteins were shown in the figure. The peptides were incubated with CD8+ T cells and GrzB-secreted cells and measured by flow cytometry. o Cytotoxicity of IAV-specific CD8+ T cells. a, b, c, d, f, i, l, n, o Mean ± SD for three independent experiments. g, h, j, k, m Data are representative of duplicate experiments. *P < 0.001.