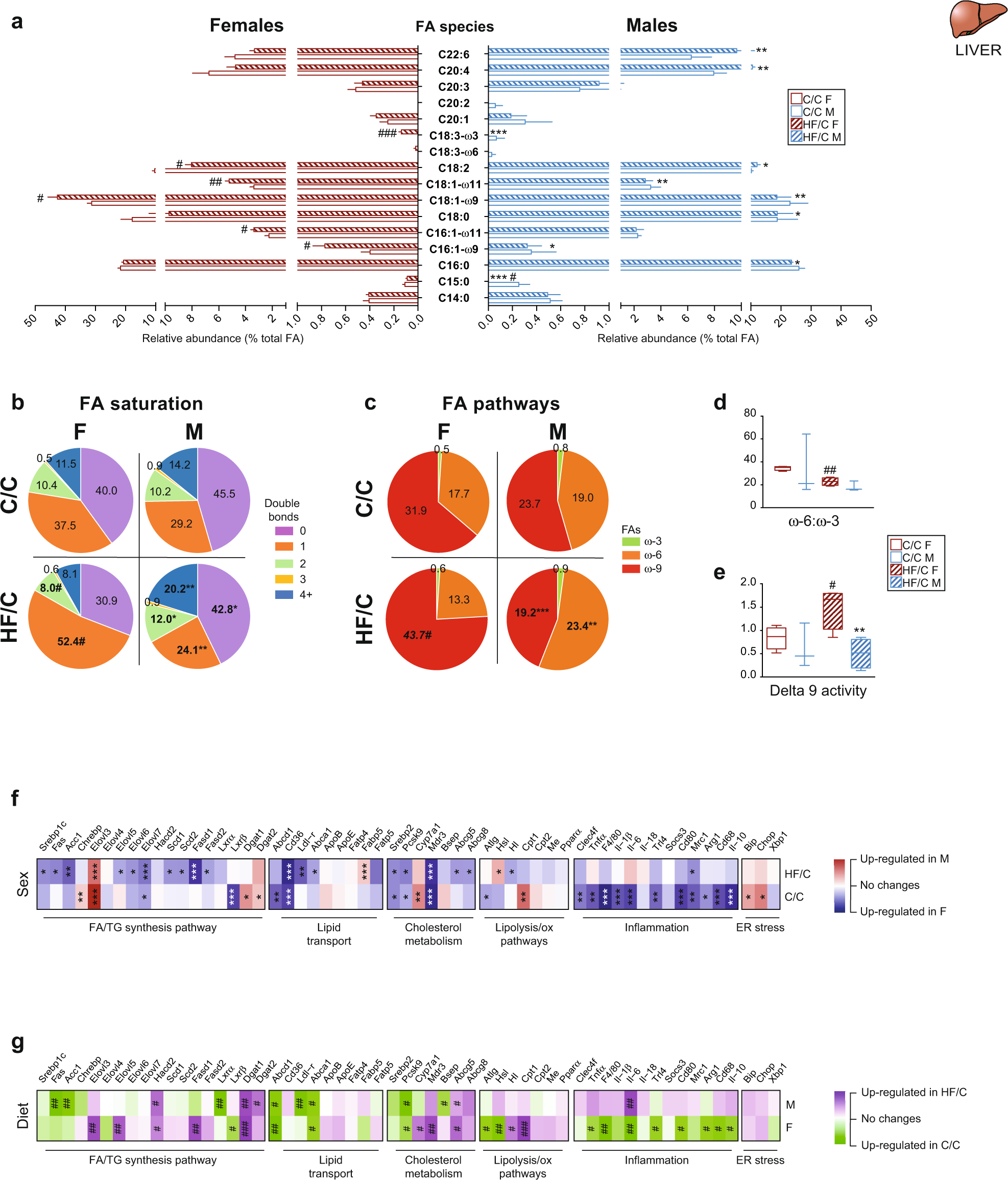
Fig. 3: Maternal obesity alters fatty acid composition in F livers but not in M.

a Plot of the FA species contained into the TG and phospholipids detected by GC-MS in liver extract from F (red bars) and M (blue bars) offspring in C/C (open bars) and HF/C (stripped bars) groups; pie charts of the b FA saturation profile; c ω-3, ω-6 and ω-9 FA synthesis pathways; d ratio of ω-6 to ω-3 FA pathway; and e delta 9 activity of the FA synthesis pathway in C/C and HF/C F and M offspring. Heatmap showing the p-value of the gene expression in comparison to the group of reference (f for sex comparison and g for mother diet comparison) of the FA and TG synthesis, the lipid transport, the cholesterol metabolism, the lipolysis and lipid oxidation, the inflammatory, and the ER stress pathways. For sex comparison: M versus F in C/C, M versus F in HF/C, blue: up-regulated in females, red: up-regulated in males, white: similar between sexes. For maternal diet comparison: C/C versus HF/C within F and C/C versus HF/C within M, green: up-regulated in C/C and purple: up-regulated in HF/C, white: similar between maternal diet, where value below 0.05 is considered significant. For a–e n = 4 per group. For f and g n = 7 per group. Data are presented as mean ± sem. Differences between two groups (sexes, F versus M; maternal diet C/C versus HF/C) were determined by t-test corrected for multiple comparisons using the Holm–Sidak method, with alpha = 5.000%. *M versus F and #HF/C versus C/C (p < 0.05), ** or ##p < 0.01 and *** or ###p < 0.001.