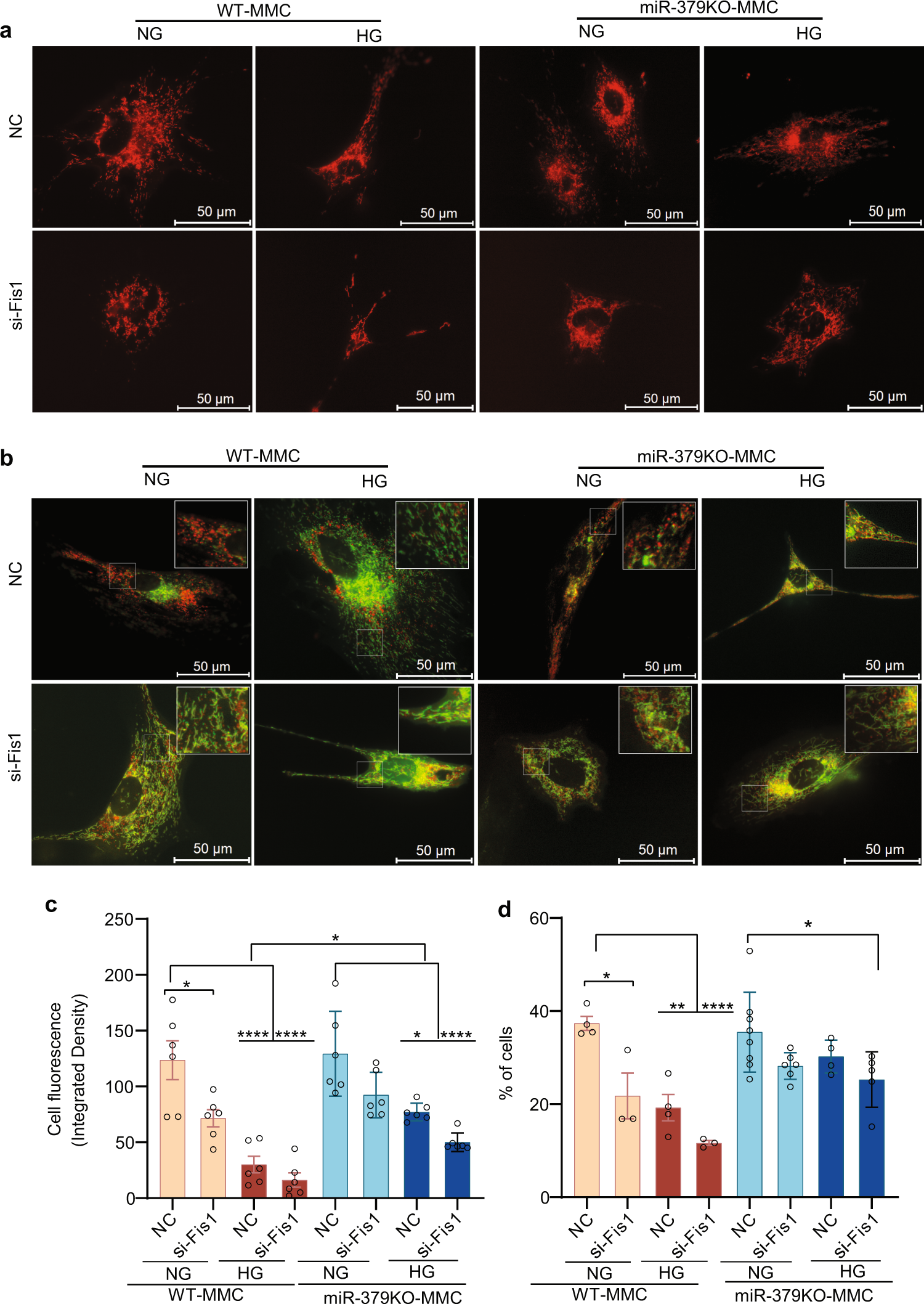
Fig. 4: Mitochondrial dysfunction and mitophagy assays in MMC under normal and high-glucose conditions.

a Representative images of WT and miR-379KO MMC transfected with the DsRed2-Mito-7 plasmid, which fluorescently labels mitochondria with red emission spectra (quantification in c). WT and miR-379KO MMC treated with NC siRNA or Fis1 siRNA were transfected with DsRed2-Mito-7 reporter. Upper panel (with NC siRNA): in HG conditions (25 mM glucose), mitochondrial signal intensity (red fluorescence) was significantly reduced compared to NG (5.5 mM glucose) conditions in both WT and miR-379KO MMC, but to a lesser extent in miR-379KO MMC. Lower panel: with si-Fis1: WT-MMC cells treated with si-Fis1 show decreased intensity in mitochondrial fluorescent signals in NG and HG conditions. miR-379KO MMC with si-Fis1 under HG conditions depicted more significant changes than under NG conditions. The degree of reduction of fluorescence (mitochondrial quality) under HG conditions was much lower in miR-379KO MMC compared to WT MMC. b Representative images showing adaptive mitophagy in MMC examined by expressing the pCLBW-cox8-EGFP-mCherry reporter (quantification in d). WT and miR-379KO MMC MMC treated with NC siRNA or Fis1 siRNA were transfected with pCLBW-cox8-EGFP-mCherry and then treated with HG (25 mM) or NG (5.5 mM) for 5 days at 37 °C and 5% CO2. Upper panels (with NC siRNA): adaptive mitophagy shows marked decrease in WT-MMC after 5 days of HG treatment (decrease in red mCherry fluorescence) but not in NG; lower panels (with si-Fis1): Fis1 siRNA significantly reduced mitophagy in WT MMC in NG and HG conditions, but no significant changes were detected in miR-379KO MMC even under HG conditions. Adaptive mitophagy was significantly reduced only in miR-379KO MMC treated with Fis1 siRNA in HG conditions relative to NC under NG conditions. c Bar graph quantification of DsRed2-Mito-7 staining data (shown in a) based on analysis of integrated density (n = 6 cells/group). d Bar graph of quantitative analysis of the number of red-only puncta per cell from data in b (n = 3–8 cells/group). These in vitro experiments in MMC were performed with at least three biological replicates. One-way ANOVA with Tukey’s post hoc tests for multiple comparisons in panels c and d. *P < 0.05, **P < 0.01, ****P < 0.0001. All data are presented as mean ± SEM. NC, negative control siRNA. si-Fis1, Fis1 siRNA. Scale bar, 50 µm.