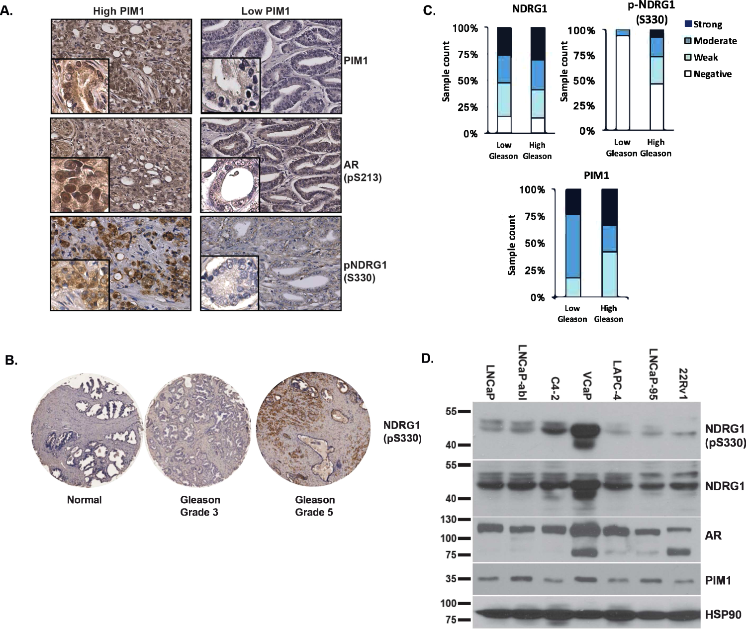
Fig. 4: NDRG1 phosphorylation is positively associated with PIM1 expression and high Gleason grade in primary prostate cancer.

A Immunohistochemistry (IHC) of PIM1, AR pS213, and NDRG1 pS330 in primary prostate cancer samples (n = 67) with low PIM1 and high PIM1 levels. B IHC of NDRG1 pS330 in normal prostate, low Gleason grade, and high Gleason cases. C IHC analysis comparing NDRG1 pS330 and total NDRG1 in low Gleason tumors versus high Gleason tumors (n = 76). D Western blot analysis of NDRG1 pS330, total NDRG1, AR, PIM1 in different prostate cancer cell lines. HSP90 was used as loading control.