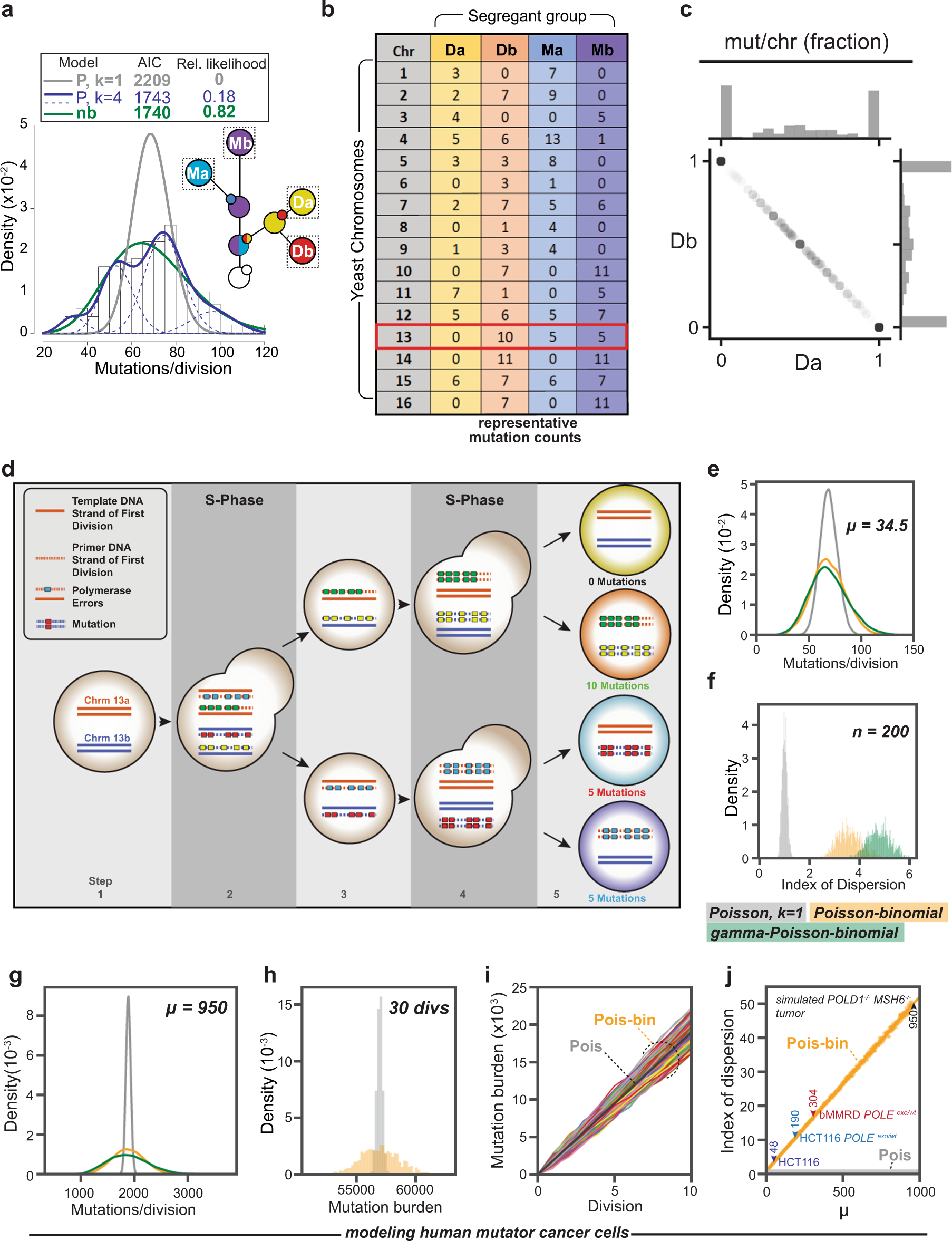
Fig. 3: Asymmetric segregation broadens the distribution of mutation burden in mutator cell populations.
From: Rate volatility and asymmetric segregation diversify mutation burden in cells with mutator alleles

a Combined distribution of new mutations arising in the Da, Db, Ma, and Mb segregant groups (see inset) from pol3-01/pol3-01 msh6Δ/msh6Δ lineages (n = 200). Key of models (top): gray line, single Poisson (P, k = 1); blue lines, four-Poisson (P, k = 4), green line, negative binomial (nb). AIC, Akaike information criterion. b, Table of representative mutation counts from one division of a diploid mutator cell. Columns represent different segregant groups; rows, the chromosome (chr) number; values, the total number of new mutations found on homologous chromosome pairs. Red box indicates a chromosome with both asymmetric and equal sharing of mutations. c Segregation of double-stranded mutations between Da and Db. For each division, the fraction of mutations observed in Da or Db on each chromosome was determined and then plotted against each other. d Asymmetric segregation of new mutations: (1) Two homologous chromosomes in mother cell (orange and blue lines) prior to scored division. (2) During the first S-phase, mutator Pol δ generates errors (colored boxes) in the nascent strands (dashed lines). (3) At segregation, mother and daughter each inherit two chromosomes with mismatches. (4) In the next S-phase, strands with mismatches produce new double-stranded mutations, while error-free strands do not. (5) Segregation results in cells with 0, 1, or 2 chromosomes with new double-stranded mutations. e, Simulated distributions of mutations/division at a rate of µ = 34.5 (n = 10,000) assuming a single Poisson process (gray), a Poisson-binomial process (orange), or a gamma-Poisson-binomial process (green). f Variation in the index of dispersion of simulated data from the 3 models (n = 200) over 1000 iterations. g Simulated distribution of mutations/division in human ultra-mutator cells assuming a mutation rate (μ = 950, n = 10000) comparable to pol3-01/pol3-01 msh6Δ/msh6Δ yeast and a single Poisson process (gray), Poisson-binomial process (orange), or gamma-Poisson-binomial process (green). h The cumulative mutation burden of a human ultra-mutator cell after 30 simulated divisions with (orange) and without (gray) asymmetric segregation. i Simulated trajectory of mutation burden of human mutator tumor cells (Colored lines, n = 1000) undergoing a Poisson-binomial process compared to a Poisson process (black line). j Change in the index of dispersion under a Poisson-Binomial process (orange line) compared to the static index of dispersion under a Poisson process (gray line at bottom) with an increasing mutation rate. Colored markers represent estimated mutation rates for clinically relevant mutator-driven HCT116-derived mammalian cancer cell lines9 and a tumor from a patient with biallelic MMR deficiency (bMMRD)34.