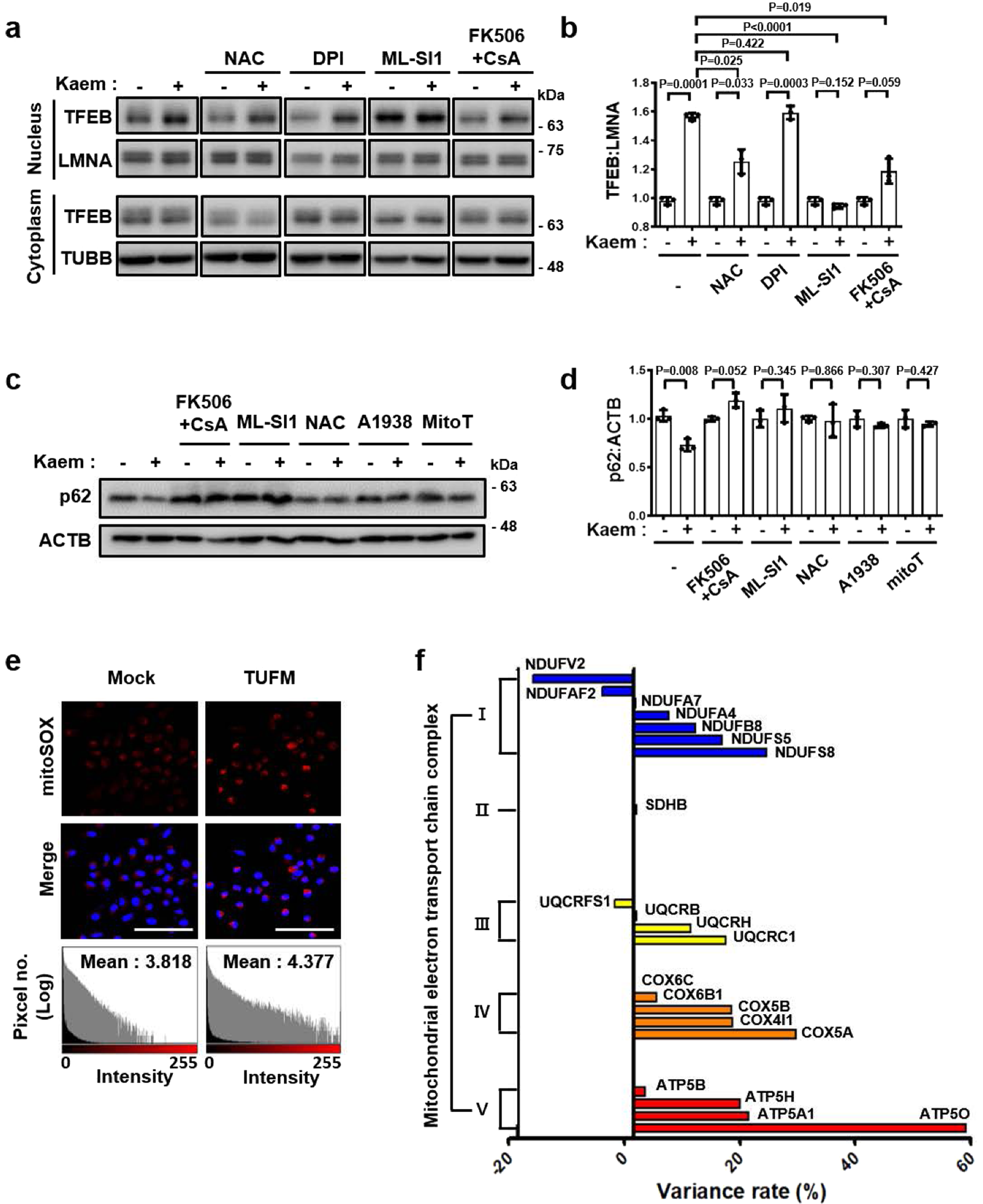
Fig. 8: Kaem enhances autophagy via mtROS.

a, b HeLa cells were treated with Kaem with/without NAC or DPI or ML-SI1 or FK506 + CsA for 3 h, then fractionated and immunoblotted. Representative images a and intensity of nuclear TFEB immunoblot bands normalized to LMNA (b). Kaem, 20 µM; NAC, 5 mM; DPI, 1 µM; ML-SI1, 25 µM; FK506, 5 µM; CsA, 10 µM. Graph shows mean ± SD from three independent experiments. The samples derive from the parallel experiments and the blots were processed in parallel. c, d 3T3-L1 cells were treated with Kaem with/without FK506 + cyclosporine A (CsA) or ML-SI1 or NAC or A1938 or mitoTempo (MitoT). Cell extract was subjected to western blot analysis using antibodies against p62. Representative images (c) and intensity of p62 immunoblot bands normalized to ACTB (d). Kaem, 20 µM; FK506, 5 µM; CsA, 10 µM; ML-SI1, 25 µM; NAC, 5 mM; A1938, 10 µM; mitoTempo, 100 µM. Graph shows mean ± SD from three independent experiments. e Huh7 cells were transfected with TUFM for 24 h, stained with mitoSOX, and examined by confocal microscopy (upper). Fluorescence intensity histogram generated using ImageJ 2 (lower). Scale bar, 100 µm. f 3T3-L1 cells were treated with Kaem for 24 h. Mitochondrial proteins were fractionated and subjected to LC–MS/MS analysis after TMT labeling. The graph shows mitochondrial ETC protein levels (n = 1). Statistical significance was assessed by Student’s t-test. ***P < 0.001; **P < 0.01; *P < 0.05.