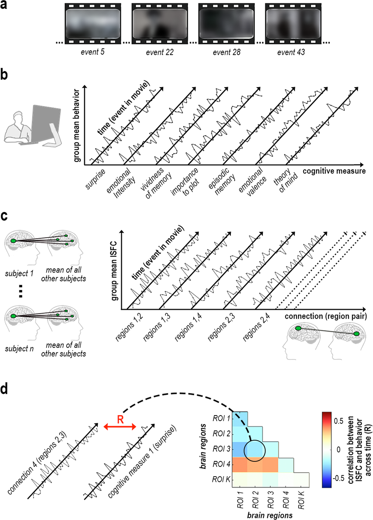
Fig. 1: State-fluctuation pattern analysis (SFPA) of naturalistic narrative processing.
From: The surprising role of the default mode network in naturalistic perception

Illustration of methodology, presenting hypothetical sample stimuli and data. a A 23-min-long excerpt of Sherlock (BBC, 2010) was viewed during either fMRI or web-based participation. Retrospective behavioral sampling was performed on 49 movie events. b Following web-based viewing, each event was probed verbally in a questionnaire, retrospectively measuring the fluctuation in seven cognitive states throughout the movie. c ISFC corresponding to each movie event ±7 TR was measured by correlating the time-window fMRI signal between every region in each participant and every other region in all other participants, measuring the fluctuation in coactivation throughout the movie. d Temporal patterns of cognitive states and ISFC were tested for correlation across movie events.