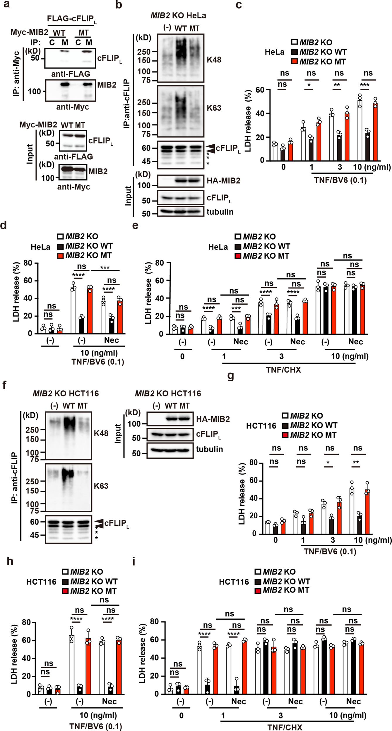
Fig. 8: Ubiquitin ligase activity of MIB2 is required for attenuation of TNF-induced apoptosis.

a HEK293 cells were co-transfected with FLAG-cFLIPL and Myc-MIB2 (WT) or Myc-MIB2 R1R2M (MT). Cell lysates were immunoprecipitated with control (C) or anti-Myc (M) antibody, and co-immunoprecipitated proteins were analysed by anti-FLAG antibody. Protein expression was verified by the indicated antibodies using cell lysates. b, f MIB2 KO HeLa (b) or MIB2 KO HCT116 (f) cells were reconstituted with HA-MIB2 WT or HA-MIB2 R1R2M (MT). Transfectants were immunoprecipitated with anti-FLIP antibody, and ubiquitylation of cFLIP was determined using anti-K48– or anti-K63-linked polyubiquitin chain-specific antibodies. The upper and lower arrowheads indicate modified and unmodified cFLIPL, respectively. Asterisks indicate degraded bands of cFLIPL. Protein expression was verified by immunoblotting with the indicated antibody. c–e, g–i Transfectants of HeLa (c–e) or HCT116 (g–i) cells expressing the indicated proteins were stimulated with the indicated concentrations of TNF (ng/ml)/BV6 (0.1 μM) (c, d, g, h) or TNF/CHX (2.5 μg/ml) (e, i) in the absence or presence of Nec-1s (20 μM) for 8 h and cell death was determined by the LDH release assay. Results are mean ± SD of triplicate samples. One-way ANOVA with Tukey’s multiple comparison test (c, g) or two-way ANOVA with Bonferroni’s multiple comparison test (d, e, h, i). *P < 0.05; **P < 0.01; ***P < 0.001; ****P < 0.0001; ns, not significant. All results are representative of at least two independent experiments.