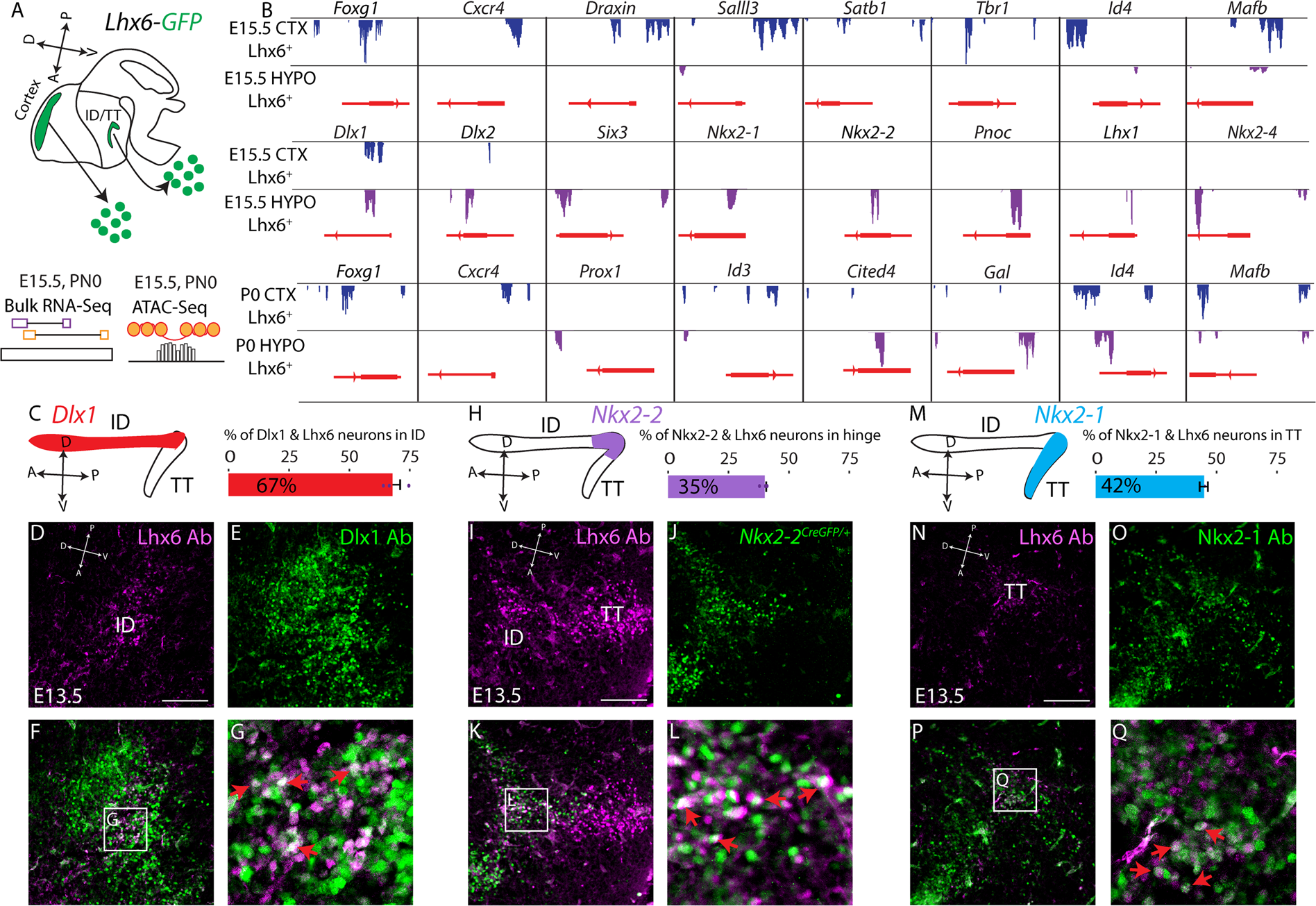
Fig. 5: Dlx1/2, Nkx2-2, and Nkx2-1 are expressed in distinct spatial domains of hypothalamic Lhx6 neurons.

A Schematic showing bulk RNA-Seq and bulk ATAC-Seq pipelines from flow-sorted Lhx6-GFP+ neurons of the cortex and hypothalamus at E15.5 and P0. B Peaks in ATAC-Seq showing potential transcription factor binding sites near the promoter regions of differentially expressed genes from bulk RNA-Seq data in the cortex and hypothalamus at E15.5 and P0. C Schematic showing the ID/TT of the developing hypothalamus and expression of Dlx1/2 (left), and the percentage of ID Lhx6-expressing neurons that co-express Dlx1 (right). D–G Immunostaining with Lhx6 (purple) and Dlx1 (green) of E13.5 hypothalamus, showing co-localization of Lhx6 and Dlx1 in the ID of the hypothalamus (G, red arrows). H Schematic showing ID/TT of the developing hypothalamus and expression of Nkx2-2 (left) and the percentage of hinge Lhx6-expressing neurons that co-express Nkx2-2 (right). I–L Immunostaining with Lhx6 (purple) and GFP in Nkx2-2CreGFP/+ (green) of E13.5 hypothalamus show co-localization of Lhx6 and Nkx2-2GFP between the ID and TT (hinge region) of the hypothalamus (L, red arrows). M Schematic showing the ID/TT of the developing hypothalamus and expression of Nkx2-1 (left) and the percentage TT Lhx6-expressing neurons that co-express Nkx2-1 (right). N–Q Immunostaining with Lhx6 (purple) and Nkx2-1 (green) of E13.5 hypothalamus, showing co-localization of Lhx6 and Dlx1 in the ID of the hypothalamus (Q, red arrows). Scale bar = 50 μm.