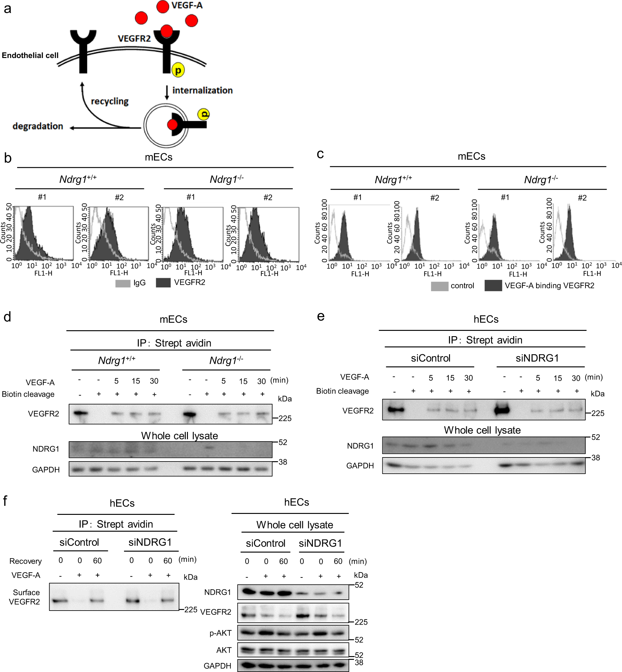
Fig. 4: NDRG1 deficiency does not affect early process of VEGF-A signaling.

a Schematic image of early process of VEGF-A signaling, VEGF-A binds to VEGFR2 on the cell surface and, following endocytosis, is cycled back to the cell surface of the complex. b, c Flow cytometry analyses of cell surface (b) and VEGF-A-bound VEGFR2 expression (c) in mECs from Ndrg1+/+ and Ndrg1−/− mice. We isolated #1 and #2 for each group from independent mice. d We labeled cell surface membranes of WT- and KO-mECs with cleavable biotin at 4 °C for 30 min and incubated them with VEGF-A (50 ng/ml) at 37 °C for indicated times, followed by cleavage of surface biotin. Then, we determined internalized biotinylated VEGFR2 using streptavidin bead pulldown and western blotting with an anti-VEGFR2 antibody. e We labeled cell surface membranes of HUVECs with cleavable biotin at 4 °C for 30 min and, then, incubated them with VEGF-A (20 ng/ml) at 37 °C for indicated times prior to cleavage of surface biotin. We determined the internalized biotinylated VEGFR2 using pulldown assays with streptavidin beads and western blotting with an anti-VEGFR2 assay. f We assessed VEGFR2 recycling in HUVECs after VEGF-A stimulation (50 ng/ml) for 30 min in the absence of protein synthesis (CHX inhibition) during the 60 min recovery phase after VEGF-A washout. b–f Source data are provided as Supplementary Figs. 3 and 4.