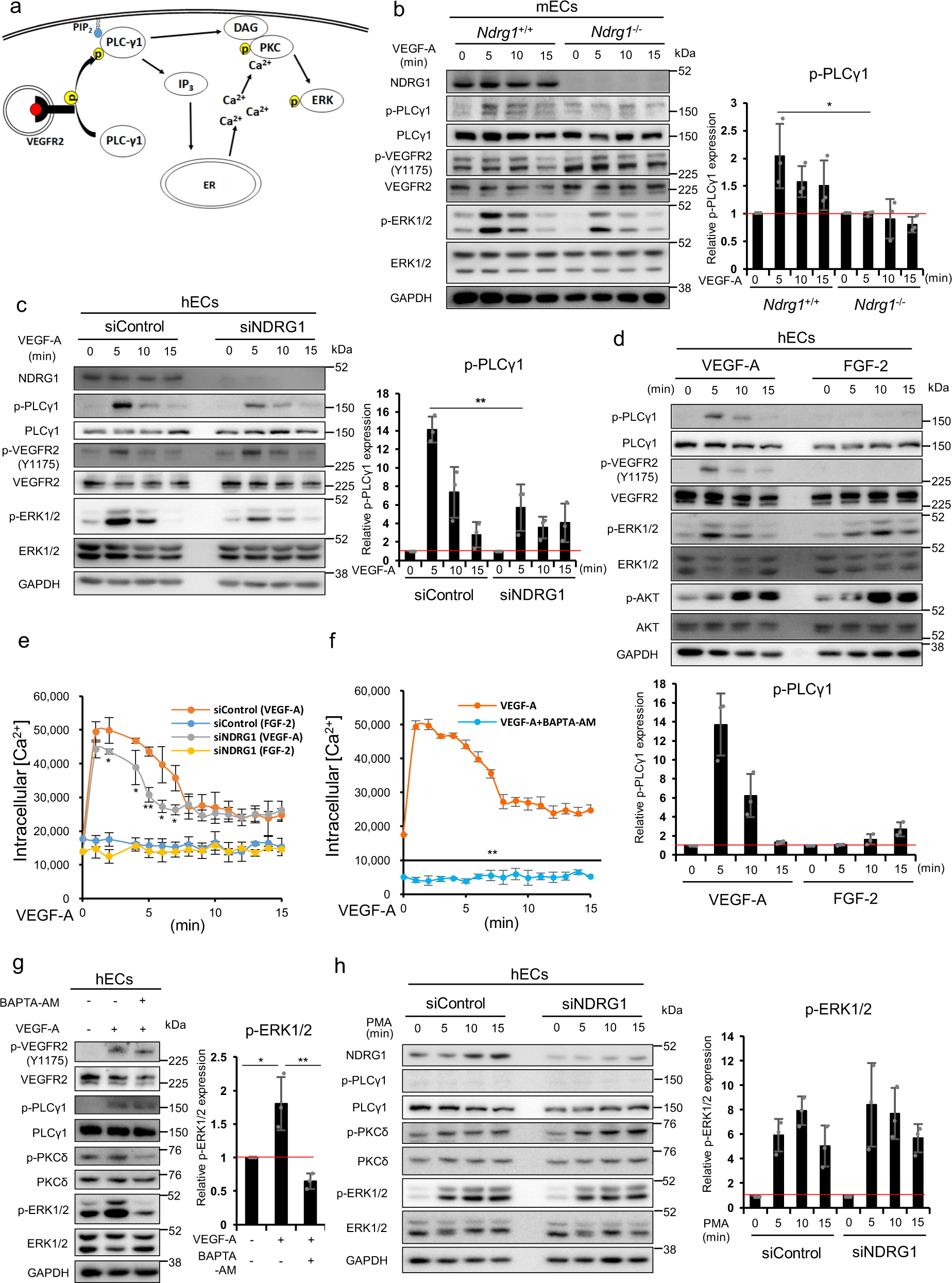
Fig. 5: NDRG1 deficiency impairs VEGF-A signaling by decreasing PLCγ1 activation.

a Schematic image of late process of VEGF-A signaling, PLCγ1 activation, and the enhanced expression of IP3, DAG, and Ca2+ in cytoplasm, resulting in ERK1/2 activation. b Western blot analysis shows phosphorylation of PLCγ1, VEGFR2, and ERK1/2 in WT- and KO-mECs when treated with 50 ng/ml VEGF-A for indicated time. We normalized phosphorylated PLCγ1 in the presence of VEGF-A to that at 0 min (1.0) (n = 3 per group). c Western blot analysis shows phosphorylation of PLCγ1, VEGFR2, and ERK1/2 in HUVECs following siRNA-mediated silencing of NDRG1 when treated with 20 ng/ml VEGF-A for indicated time. We normalized phosphorylated PLCγ1 in the presence of VEGF-A to that at 0 min (1.0) (n = 3 per group). d Western blot analyses show protein expression levels of PLCγ1, VEGFR2, ERK1/2, and AKT in HUVECs when treated with 20 ng/ml VEGF-A or 10 ng/ml FGF-2 for indicated times. We normalized phosphorylated PLCγ1 in the presence of VEGF-A or FGF-2 to that at 0 min (1.0) (n = 3 per group). e We present the time course of mean Fluo-4 fluorescence intensity/cell. We stimulated HUVECs with VEGF (50 ng/ml) or FGF-2 (20 ng/ml) for the indicated time (n = 3 per group). f The effects of the Ca2+ selective chelator BAPTA-AM on VEGF-A-induced cellular calcium levels; we treated HUVECs with or without 50 μM BAPTA-AM for 2 h and then stimulated them with VEGF (50 ng/ml) for indicated times (n = 3 per group). g Effects of BAPTA-AM on phosphorylation of VEGFR2, PLCγ1, PKCδ, and ERK1/2. We normalized phosphorylated ERK1/2 to VEGF-A-unstimulated cells (1.0) (n = 3 per group). h Effects of the PKC activator PMA on the expression and phosphorylation of PLCγ1, PKCδ, and ERK1/2. We normalized phosphorylated ERK1/2 to PMA-unstimulated cells (1.0) (n = 3 per group). We present data as means ± SD of n observations, and we identified differences using two-tailed t-test, *P < 0.05, **P < 0.01. b–d, g, h Source data are provided as Supplementary Fig. 3.