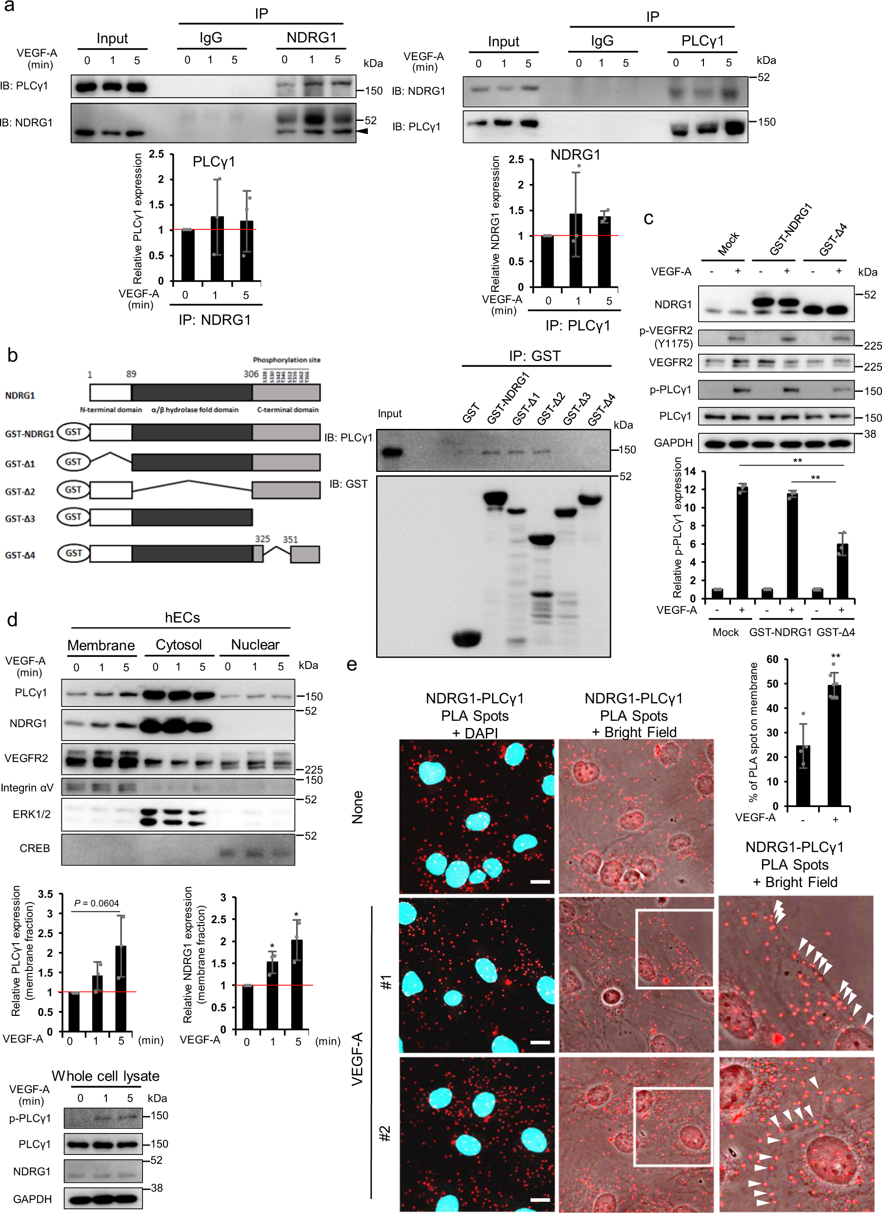
Fig. 6: NDRG1 specifically interacted with PLCγ1 through its phosphorylation sites, and translocated into cell membrane by VEGF-A.

a Association of PLCγ1 with NDRG1 in the absence or presence of VEGF-A. We subjected immunoprecipitates to western blot analyses using indicated antibodies against NDRG1 or PLCγ1. We normalized expression levels of PLCγ1 and NDRG1 in the presence of VEGF-A to that at 0 min (1.0) (n = 3 per group). b We incubated immobilized tagged proteins with total lysate of HUVECs, and analyzed the bound proteins using western blotting with an anti-PLCγ1 antibody. c Western blot analysis in HUVECs upon transfection with Mock, GST-NDRG1, or GST-Δ4 cDNA when treated with VEGF-A for 5 min. Quantitative analysis of phosphorylated PLCγ1 expression with or without VEGF-A for 5 min. PLCγ1 phosphorylation levels in the presence of VEGF-A were normalized to those in unstimulated cells (1.0) (n = 3 per group). d We determined subcellular localization of PLCγ1 and NDRG1 by western blot using membrane, cytoplasmic, and nuclear fractions of HUVECs treated with VEGF-A for indicated time. We used integrin αV, ERK1/2, and CREB as loading controls for the membrane, cytoplasmic, and soluble nuclear fractions, respectively. Relative expression levels in membrane fraction in the presence of VEGF-A were normalized to those in unstimulated cells (1.0) (n = 3 per group). e PLA to determine the interaction of NDRG1 and PLCγ1 in HUVECs. A red fluorescent spot indicates an existence of a proximal localization and/or an interaction of NDRG1 and PLCγ1. In the enlarged insets, we have superimposed bright-field images onto the fluorescence images to reveal the cell borders. Arrowheads indicate PLA spots around cell membrane. The percentage of PLA spots on cell membrane in the absence and presence of VEGF-A (None: n = 4, VEGF-A: n = 7). A positive and a negative control were shown in Supplementary Fig. 6. Scale bar = 10 μm. We present data as means ± SD of n observations, and we identified differences using two-tailed t-test, *P < 0.05, **P < 0.01. a–d Source data are provided as Supplementary Fig. 3.