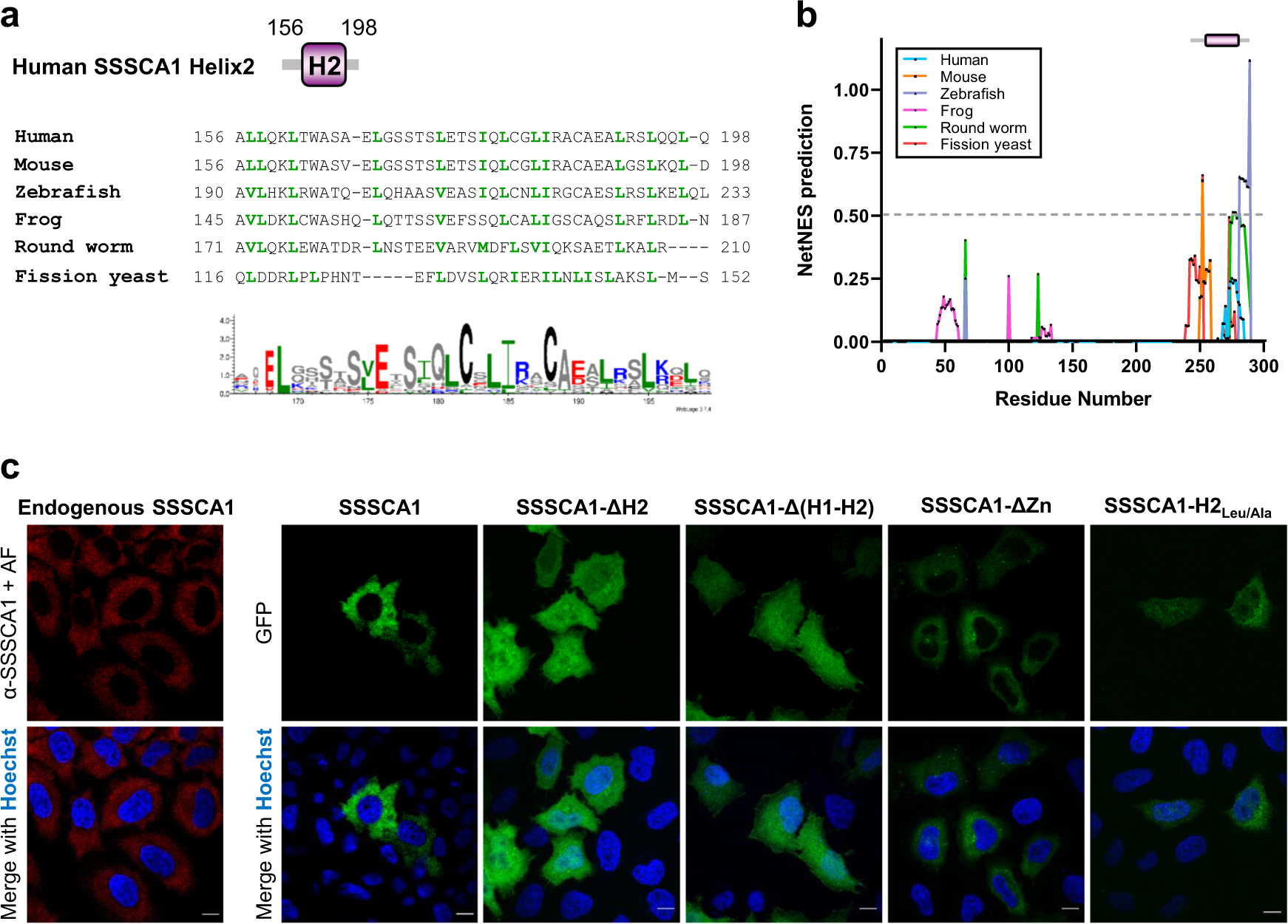
Fig. 5: SSSCA1 C-terminal domain behaves as a nuclear export signal.
From: Sjögren syndrome/scleroderma autoantigen 1 is a direct Tankyrase binding partner in cancer cells

a Alignment of human (Homo sapiens), mouse (Mus musculus), zebrafish (Danio rerio), frog (Xenopus laevis), round worm (Caenorhabditis elegans) and fission yeast (Sch. pombe) SSSCA1 C-termini. Leucine and isoleucine residues are highlighted in green. WebLogo of SSSCA1 orthologs C-termini (human residues 156-198). b NetNES prediction plot of SSSCA1 orthologs. The gray bar indicates the residues of the alignment in a. c Confocal imaging of endogenous SSSCA1 and different GFP-tagged constructs of human SSSCA1 transiently expressed in HeLa cells. Scale bar: 10 µm.