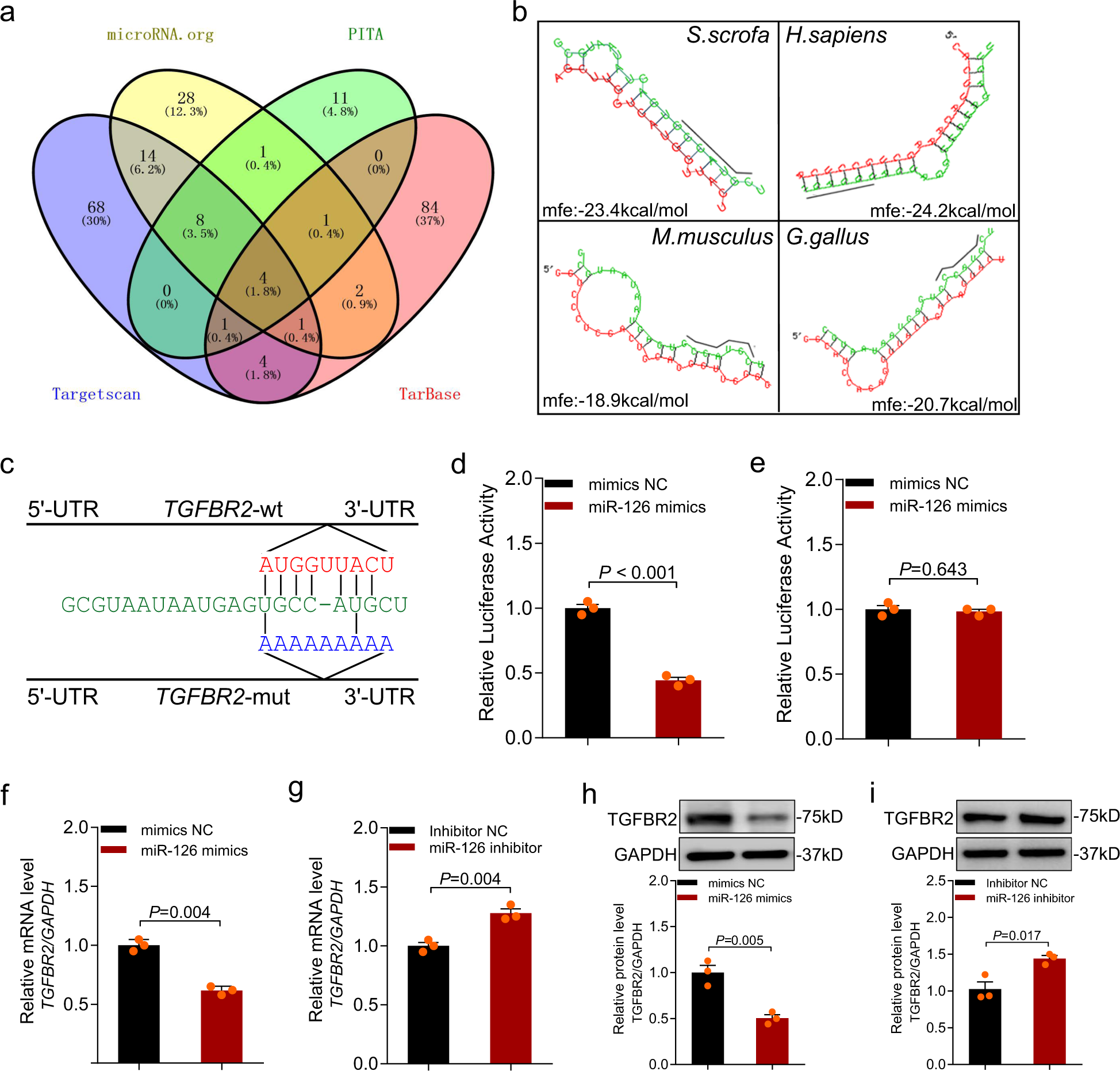
Fig. 6: TGFBR2 is a direct target of miR-126 in porcine granulosa cells.
From: NORFA, long intergenic noncoding RNA, maintains sow fertility by inhibiting granulosa cell death

a Potential target genes of miR-126 were predicted by four different prediction algorithms (microRNA.org, PITA, Targetscan, and TarBase). b miRNA response elements (MREs) of miR-126 within TGFBR2 3′-UTR of four species (human, pig, mouse, and chicken) were predicted by RNAhybrid. mfe minimum free energy. c miR-126 MRE motif (red letters) and mutated type (blue letters) in the porcine TGFBR2 3′-UTR. d, e Porcine granulosa cells were co-transfected miR-126 mimics with dual-luciferase reporter vector containing the wild-type TGFBR2 3′-UTR (d) or the mutant version (e), and luciferase activity was detected. f, g TGFBR2 mRNA levels in granulosa cells after transfection with miR-126 mimics (f) or inhibitor (g) were measured by qRT-PCR. Western blotting was used to determine the change of TGFBR2 protein levels in granulosa cells after treatment with miR-126 mimics (h) or inhibitor (i). Data in d–i are shown as mean ± S.E.M. from three independent experiments. P values were calculated by a two-sided Student’s t test.