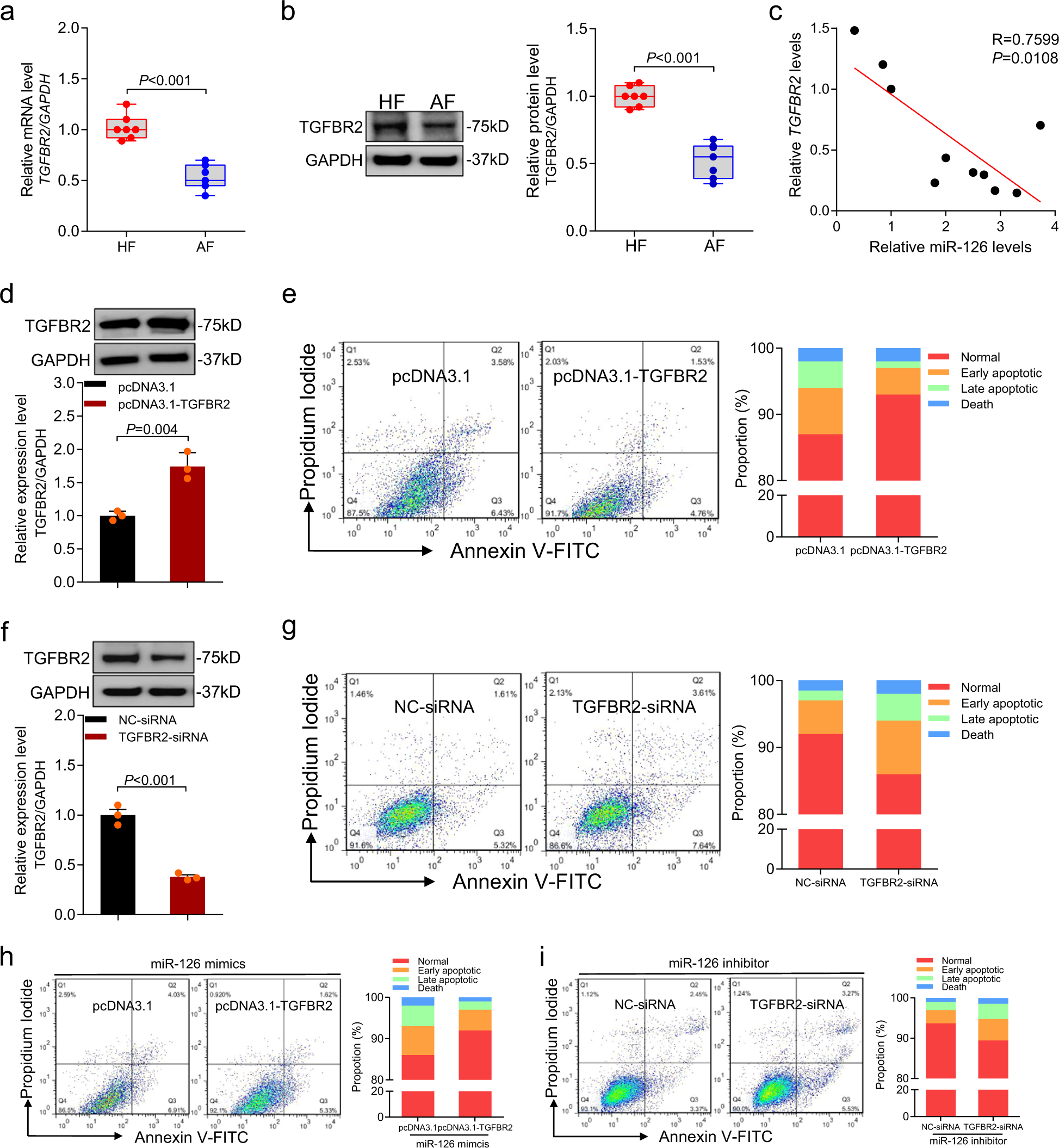
Fig. 7: miR-126 enhances porcine granulosa cell apoptosis via targeting TGFBR2.
From: NORFA, long intergenic noncoding RNA, maintains sow fertility by inhibiting granulosa cell death

a, b qRT-PCR and western blotting showing the TGFBR2 mRNA (a) and protein (b) levels in granulosa cells from healthy follicles (HF) and atretic follicles (AF), n = 7 per group. c The relationship between miR-126 and TGFBR2 levels in the follicles of porcine ovary (n = 10). d, e Granulosa cells were transfected with pcDNA3.1-TGFBR2, the expression levels of TGFBR2 were detected by western blotting (d), and cell apoptosis was analyzed by FACS (e). f, g Granulosa cells were transfected with TGFBR2-siRNA, TGFBR2 protein levels were detected by western blotting (f), and the apoptosis rate was analyzed by FACS (g). h, i Granulosa cells were co-transfected with miR-126 mimics and pcDNA3.1-TGFBR2 (h) or miR-126 inhibitor and TGFBR2-siRNA (i), and cell apoptosis rate was determined by FACS. Data in d, g are shown as mean ± S.E.M. with three independent experiments. P values were calculated by a two-sided Student’s t test.