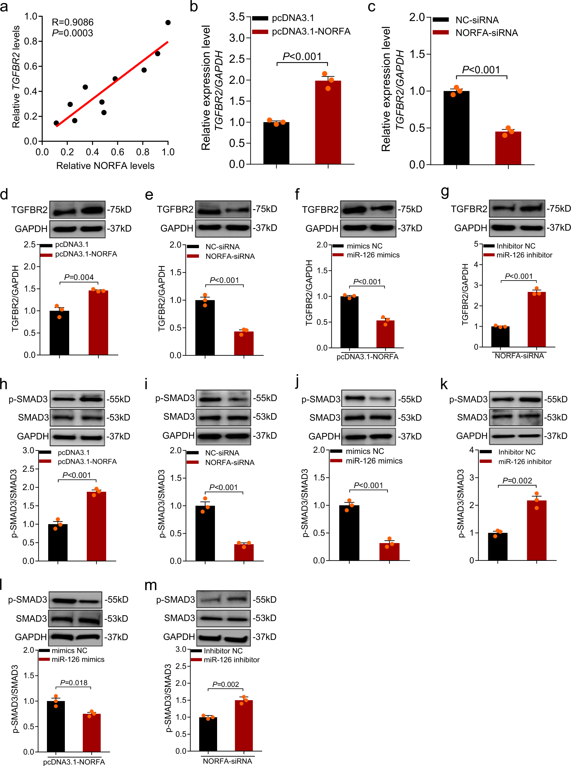
Fig. 8: NORFA controls TGFBR2 and TGF-β signaling pathway through affecting miR-126 in porcine granulosa cells.
From: NORFA, long intergenic noncoding RNA, maintains sow fertility by inhibiting granulosa cell death

a Relationship between NORFA and TGFBR2 expression levels in the follicles of porcine ovary was detected (n = 10). b–e Granulosa cells were transfected with pcDNA3.1-NORFA or NORFA-siRNA, and TGFBR2 mRNA (b, c) and protein (d, e) levels were determined by qRT-PCR and western blotting, respectively. f, g miR-126 mediated NORFA regulation of TGFBR2 protein levels in granulosa cells. h, i The protein levels of p-SMAD3 and SMAD3 were measured after NORFA overexpression (h) or silencing (i). j, k The protein levels of p-SMAD3 and SMAD3 were measured after miR-126 overexpression (j) or silencing (k). l, m The protein levels of p-SMAD3 and SMAD3 in porcine granulosa cells were detected after treatment with miR-126 and NORFA. Data in b–m are shown as mean ± S.E.M. from three independent experiments. Relative protein levels were calculated and shown below are immunoblots. P values were calculated by a two-tailed Student’s t test.