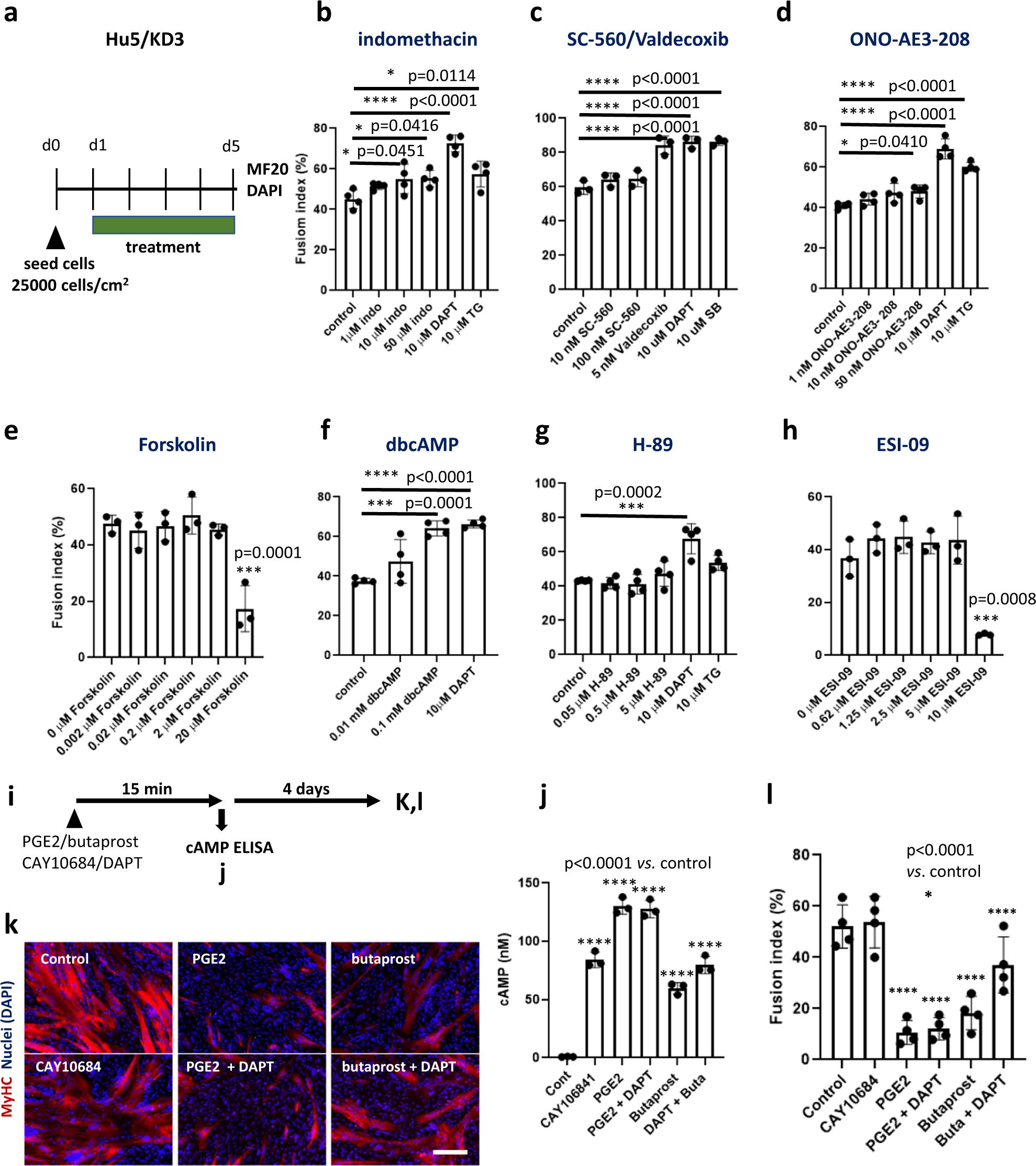
Fig. 8: Signal transduction upstream and downstream of EP2 involved in self-renewal of muscle progenitors.

a Experimental design. Hu5/KD3 cells were seeded at 1 × 105 cells/well in 24-well plates, and treated with indicated reagents for 4 days. The cells were then immunostained with MF20 (muscle myosin heavy chain) and DAPI (nuclei). b–h Fusion index of Hu5/KD3 cells after 4 days treatment with indomethacin (b), Cox-1 inhibitor (SC-560), Cox-2 inhibitor (valdecoxib) (c), ONO-AE3-208 (EP4 antagonist) (d), forskolin (e), dbcAMP (f), H-89 (inhibitor of PKA) (g), or ESI-09 (Epac inhibitor) (h) are shown. Means ± SD. Dunnett’s multiple comparisons test. n = 3–4 samples/group. Twenty micromolar of forskolin and 10 μM of ESI-09 had toxic effects on the cells: their morphology was quite different from usual unfused mononuclear myoblasts. i Experimental design. Fifteen minutes after addition of PGE2, butaprost, or CAY10684 with or without DAPT, the concentration of intracellular cAMP was measured by ELISA. Half of the cells were cultured for 4 days and examined by immunocytochemistry (i, j). j Intracellular cAMP levels 15 min after addition of PGE2 (25 ng/ml) with or without DAPT (1 μM), butaprost (500 ng/ml) with or without DAPT (1 μM), or CAY10684 (1 μg/ml, EP4 agonist). Means ± SD, triplicates. Tukey–Kramer test. n = 3 samples/group. k Half of the cells shown in i were cultured for a further 4 days, fixed, and stained with MF20. Scale bar, 100 µm. l Fusion index of i. Note that CAY10684 upregulated cAMP at a similar level to butaprost, but treated cells fused well. Means ± SD. Tukey–Kramer test, n = 4 samples/group.