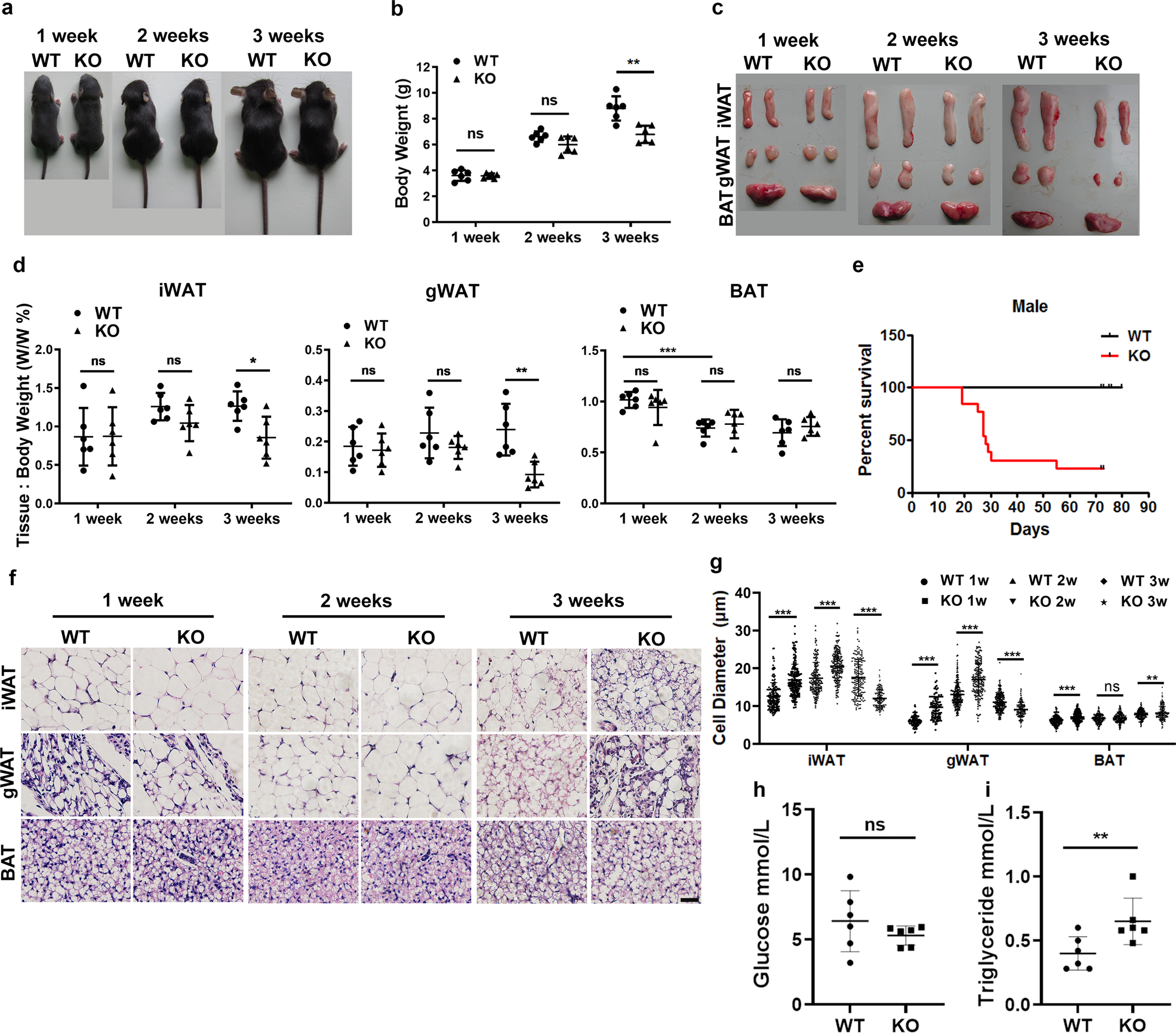
Fig. 1: BMPR2 knockout mice lose white fat at weaning.
From: BMPR2 promotes fatty acid oxidation and protects white adipocytes from cell death in mice

a Representative pictures of WT and KO mice. b Body weight of WT and KO mice at different age (n = 6). c Representative pictures of WAT and BAT in WT and KO mice. d Fat index (percentage of fat pad weight to the whole body weight) of inguinal WAT (iWAT), gonadal WAT (gWAT), BAT in WT and KO mice (n = 6). e Survival curve of male WT and KO mice. f Representative images of H&E-stained sections of adipose tissues at different ages. Scale bar: 25 μm. g Quantification of adipocyte diameter of iWAT, gWAT and BAT from WT and KO mice. (Data were collected by using ImageJ software from H&E staining sections of three individual mice, five fields per mouse, and 10−15 cells per field in each group.) h, i Levels of glucose (h) and triglyceride (i) in serum of 2-week-old mice. Data in b, d, g, h, i are expressed as means ± SD. *p < 0.05, **p < 0.01, ***p < 0.001.