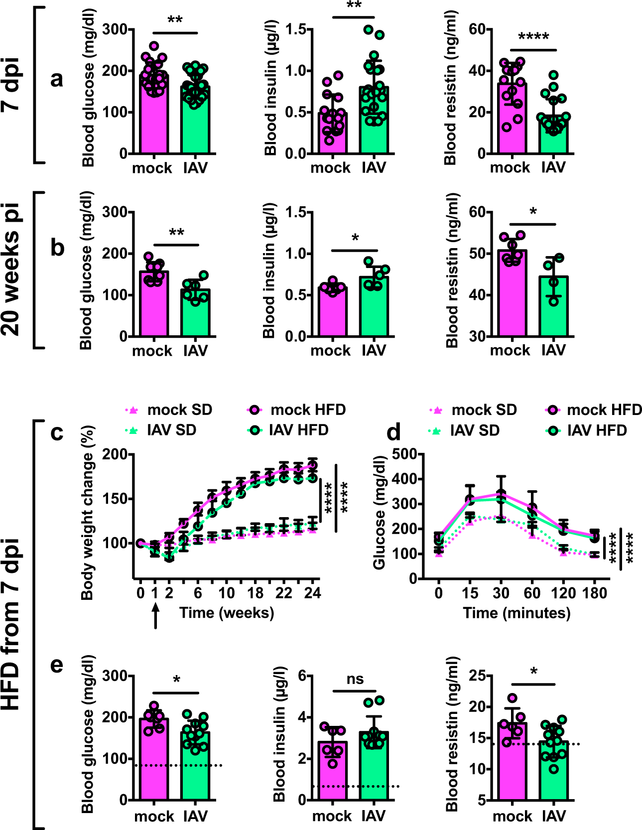
Fig. 4: Influenza durably alters the host’s energy metabolism.

a Blood levels of glucose (10–12 h fasting, mg/dl), insulin (10–12 h fasting, μg/l) and resistin (fed state, ng/ml) in mock-treated and IAV-infected mice at 7 dpi. For glucose: n = 20 mock-treated animals and n = 30 IAV-infected animals. For insulin and resistin: n = 15 mock-treated animals and n = 15 IAV-infected animals. Individuals values, as well as means ± SD are shown. **p < 0.01, ****p < 0.0001. b Blood levels of glucose, insulin and resistin in mock-treated and IAV-infected mice at week 20 post-infection, n = 8 mock-treated animals and n = 6 IAV-infected animals. Individuals values, as well as means ± SD are shown. *p < 0.05, **p < 0.01. c Body weight change (% initial body weight) of mock-treated and IAV-infected mice fed with standard diet (SD) or with high-fat diet (HFD) from 7 dpi (arrow), n = 5 mock-treated SD-fed animals (mock SD), n = 10 IAV-infected SD-fed animals (IAV SD), n = 10 mock-treated HFD-fed animals (mock HFD), and n = 15 IAV-infected HFD-fed animals (IAV HFD). Data are expressed as mean ± SD. ****p < 0.0001. Corresponding area under the curve (AUC) is shown in Supplementary Fig. 4b. d Intraperitoneal glucose tolerance test (IP-GTT) was performed in 10–12 h-fasted mice, 18 weeks post-infection. Blood samples for glucose level determination were taken from the tail vein before glucose administration (i.p. injection, 1 g/kg BW) and after 15, 30, 60, 120, and 180 min, n = 5 mock-treated SD-fed animals, n = 10 IAV-infected SD-fed animals, n = 9 mock-treated HFD-fed animals and n = 12 IAV-infected HFD-fed animals. Data are expressed as mean ± SD. ****p < 0.0001. Corresponding area under the curve (AUC) is shown in Supplementary Fig. 4c. e Blood levels of glucose, insulin and resistin (10–12 h fasting) at sacrifice, n = 6 mock-treated HFD-fed animals and n = 11 IAV-infected HFD-fed animals. The dotted lines indicate the values obtained for mock-treated SD-fed animals (n = 4). Individuals values, as well as means ± SD are shown. *p < 0.05, ns = not significant. Differences between mock-treated and IAV-infected groups were considered significant when p < 0.05.