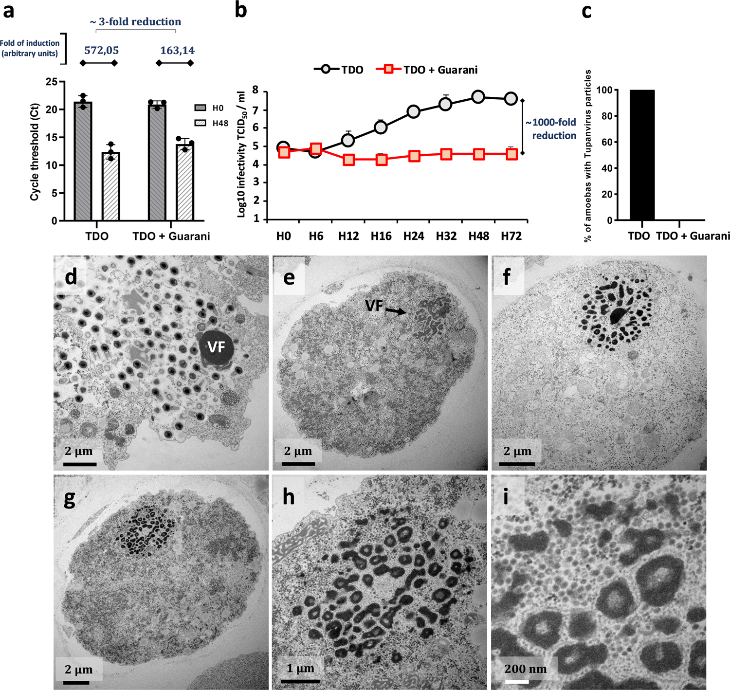
Fig. 4: Characterization of the biological activity of the mixture containing mutant Guarani on Tupanvirus Deep Ocean replication cycle.

a Genome replication of Tupanvirus in the presence and absence of mutant virophage measured by quantitative real-time PCR. The Delta Ct method was used to analyze the increase in virus DNA for each condition between times H0 and H48 as described above. Error bars, standard deviation. b A one-step growth curve of Tupanvirus in the presence and absence of mutant Guarani showing that the virophage drastically reduces the ability of the virus to produce viable virions in coinfected amoebas. A slight increase in Tupanvirus titer was observed from H12 to H32, which is probably due to the increasing morphogenesis of the giant virus virions in cells coinfected by wild-type Guarani or infected only by Tupanvirus (n = 3 biologically independent experiments). c–i Transmission electron microscopy analyses show that presence of mutant virophage induces a total inhibition of Tupanvirus morphogenesis. c Percentage of infected amoebas in which Tupanvirus virions have been observed in the presence and absence of mutant virophage. Graph c was generated by analyzing the viral factories of 200 coinfected cells. Only the amoebas in which Guarani was detected were considered to analyze the presence of Tupanvirus. Error bars, standard deviation. d–i Transmission electron microscopy images of A. castellanii cells infected with Tupanvirus at 24 h p.i. d In the absence of virophage infection, the cell cytoplasm is fulfilled by mature viral particles. e–i The presence of mutant Guarani completely interrupts the production of Tupanvirus virions in coinfected cells, in which only the virophage progeny could be observed (i). (g–i) show the same cell with different zooms. TDO: Tupanvirus Deep Ocean. VF: Virus factory.