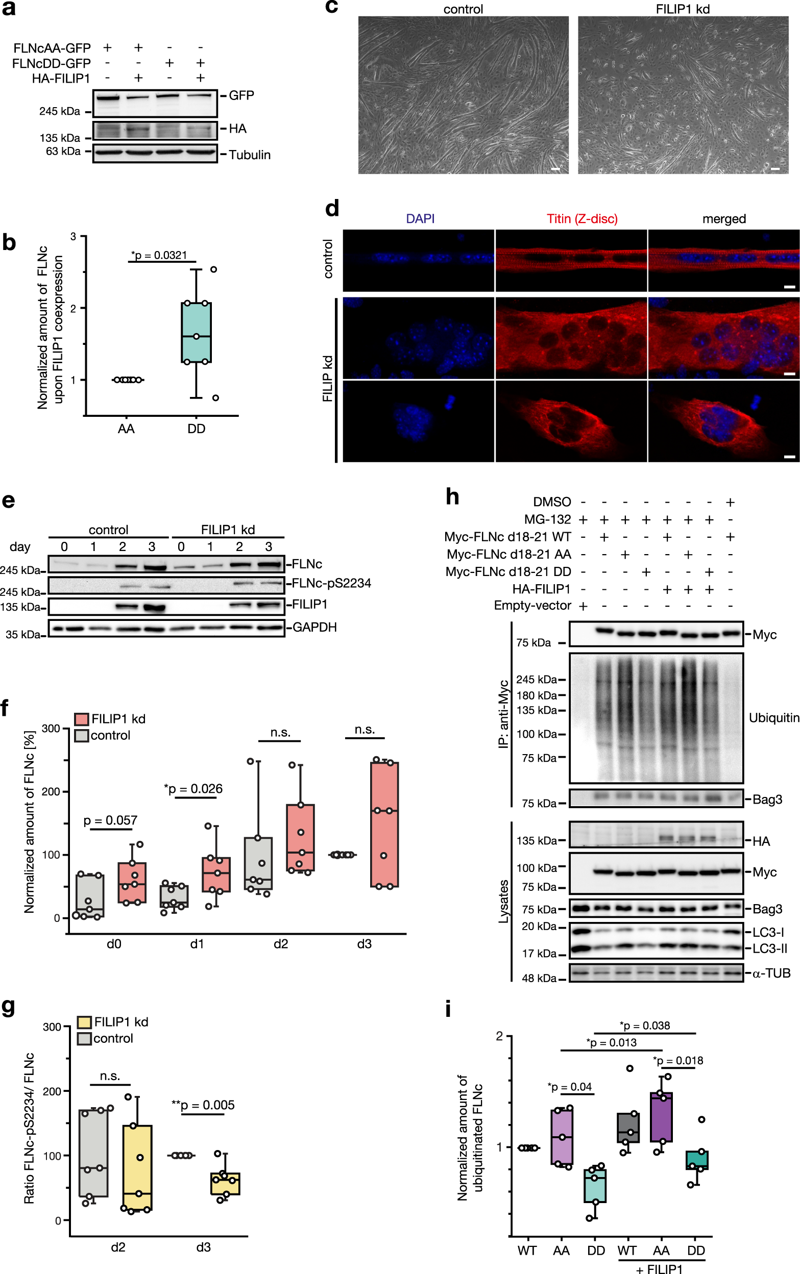
Fig. 7: Dual-site phosphorylated FLNc is protected from FILIP1-mediated degradation during myocyte differentiation.

a Immunoblot analysis of co-expression experiments in C2 skeletal muscle cells transiently expressing GFP fusion proteins of full-length FLNc AA and DD mutants in the presence or absence of HA-tagged FILIP1. b Quantification of immunoblot data shown in (a). GFP signal intensities were normalized to tubulin signals. Ratios of HA-FILIP1 co-expression to control were normalized to FLNc AA mutant. Data are presented as box and whisker plots; n = 7 independent experiments, paired two-tailed student’s t-test. c Bright-field microscopy images of C2 cells after transfection with FILIP1 siRNA (FILIP1 kd) or scrambled siRNA (control). Images of cells were taken after 4 days of differentiation. Scale bar: 100 µm; kd, knockdown. d Fluorescence microscopy images of C2C12 cells after transfection with FILIP1 siRNA (FILIP1 kd) or scrambled siRNA (control). Cells were differentiated for 5 days and fixed cells were stained using antibody against the Z-disc associated part of titin. DAPI was used for nuclei staining. Scale bar: 10 µm. e. Immunoblot analysis of FILIP1 kd and control cells. Cells were differentiated 24 h after siRNA transfection and lysed at different time points during differentiation (d0-d3). d, day. f, g Quantification of immunoblot data shown in (e), shown as box and whisker plots; n = 7 independent experiments, paired two-tailed student’s t-test. f FLNc signals in control and FILIP1 kd cells at d0-d3 normalized to the control at d3. g Intensity ratios FLNc-pS2233/FLNc at d2 and d3 normalized to the control at d3. h Immunoblot analysis of C2 cells transfected with Myc-tagged FLNc d18–21 WT or AA, DD mutants with or without co-expression of HA-FILIP1. Cells were treated 6 hours with 10 µM MG-132 inhibitor or DMSO before lysis. FLNc WT and phosphosite mutants were immunoprecipitated using anti-Myc beads and ubiquitinated species were detected using anti-ubiquitin antibody. i Quantification of immunoblot data shown in (h). Ubiquitin signal intensities of immunoprecipitated FLNc d18–21 mutants were normalized to Myc signal intensities after immunoprepcipitation. Data normalized to WT are presented as box and whisker plots; n = 5 independent experiments, paired two-tailed student’s t-test.