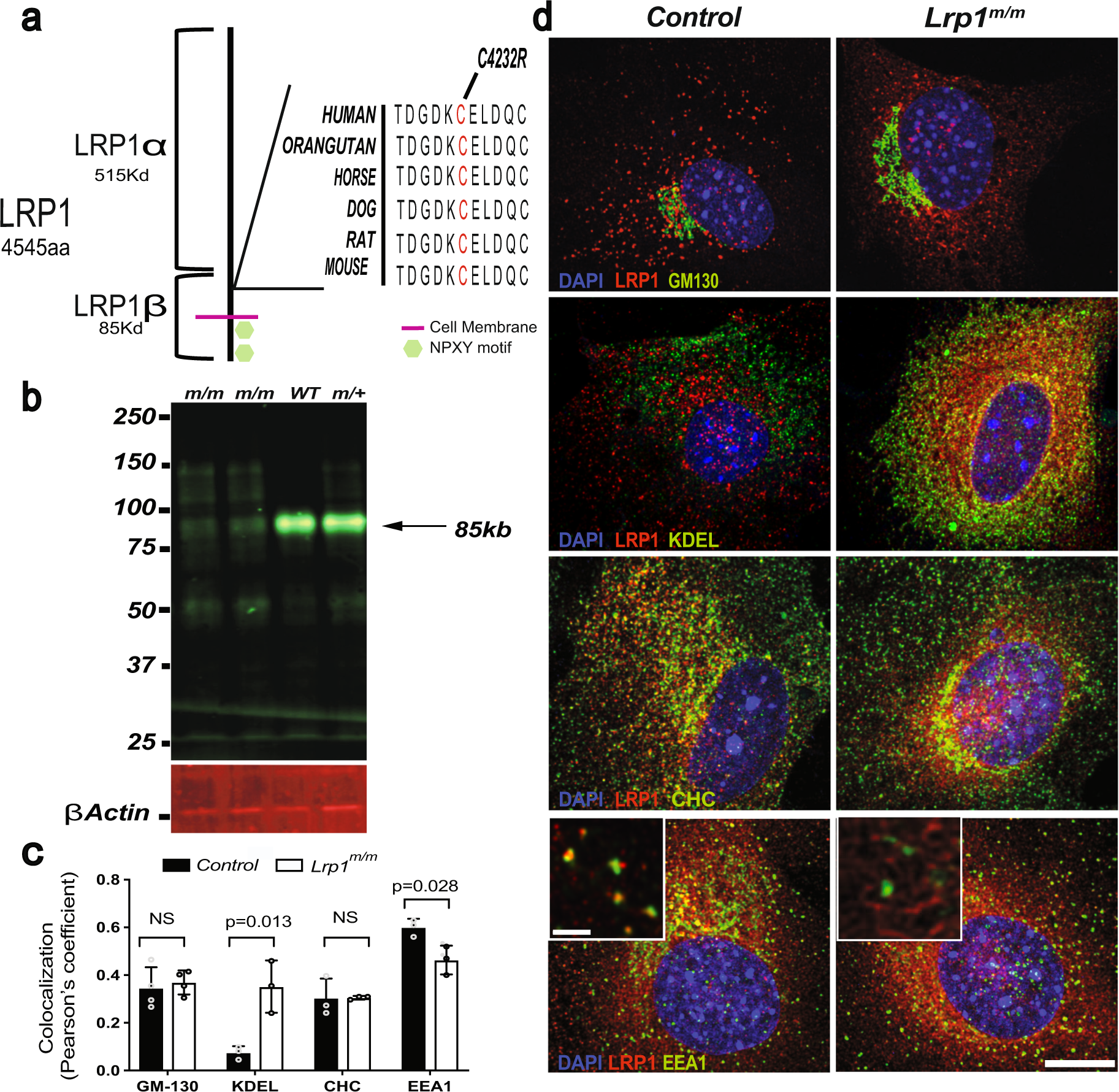
Fig. 8: LRP1 C4232R mutant protein affects the expression of the 85 kD (LRP1-β) domain and has increased retention in the endoplasmic reticulum.

Schematic diagram of LRP1 protein. a LRP1 consists of 4545 amino acids. The mutant line 1554 (MGI 96828) harbors a missense (C4232R) mutation in the extracellular region encoding the EGF repeat domain of LRP1. The cysteine residue mutated at position 4232 is conserved among species. b Immunoblotting analysis showed strongly reduced expression of the 85 kD LRP1 protein in liver lysates from the Lrp1m/m homozygous mutant, as compared with Lrp1+/m and wild-type embryos. c Quantitative measurement of colocalization between LRP1 and the markers of cellular compartments using Pearson′s coefficient demonstrates (c, d) Lrp1m/m has increased localization to the ER (KDEL) and decreased localization in early endosomes (EEA1). Error bars showed mean standard deviation. d Immunostaining for LRP1 and markers for the Golgi apparatus (GM130), endoplasmic reticulum (ER) marker (KDEL), clathrin marker (CHC), and the early endosome marker (EEA1). Scale bars: 10 µm in (d); 2 µm in magnified box in (d).