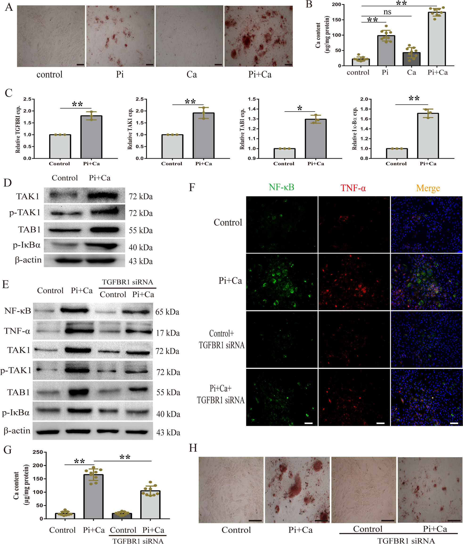
Fig. 1: TGFBR1/TAK1 pathway was activated by osteogenic medium, resulting in an increased pro-inflammatory cytokines expression and vascular calcification.

HASMCs were cultured with osteogenic medium containing 2.0 mM Pi and 2.7 mM Ca. After 7 days, cells were stained with alizarin red (100×) a which identify calcium mineral as red. b Ca content assayed by calcium detection assay kit, which was normalized to protein concentration. c The mRNA expression of TGFBR1, TAK1, TAB1, and IκBα in osteogenic medium-treated HASMCs. d Western blot analysis of the expression of TAK1, p-TAK1, TAB1, and p-IκBα in osteogenic medium-treated HASMCs. e Western blot analysis of the expression of NF-κB, TNF-α, TAK1, p-TAK1, TAB1, and p-IκBα in osteogenic medium-treated HASMCs in the absence or presence of TGFBR1 siRNA. f Representative immunofluorescence staining of NF-κB (green) and TNF-α (red) in indicated groups (100×). g Calcium content of HASMCs in indicated groups. h Representative images of alizarin red staining in indicated groups (100×). *P < 0.05, **P < 0.01. ns indicates not significant. Data were pooled as mean ± S.D. (error bars) from three or more independent experiments.