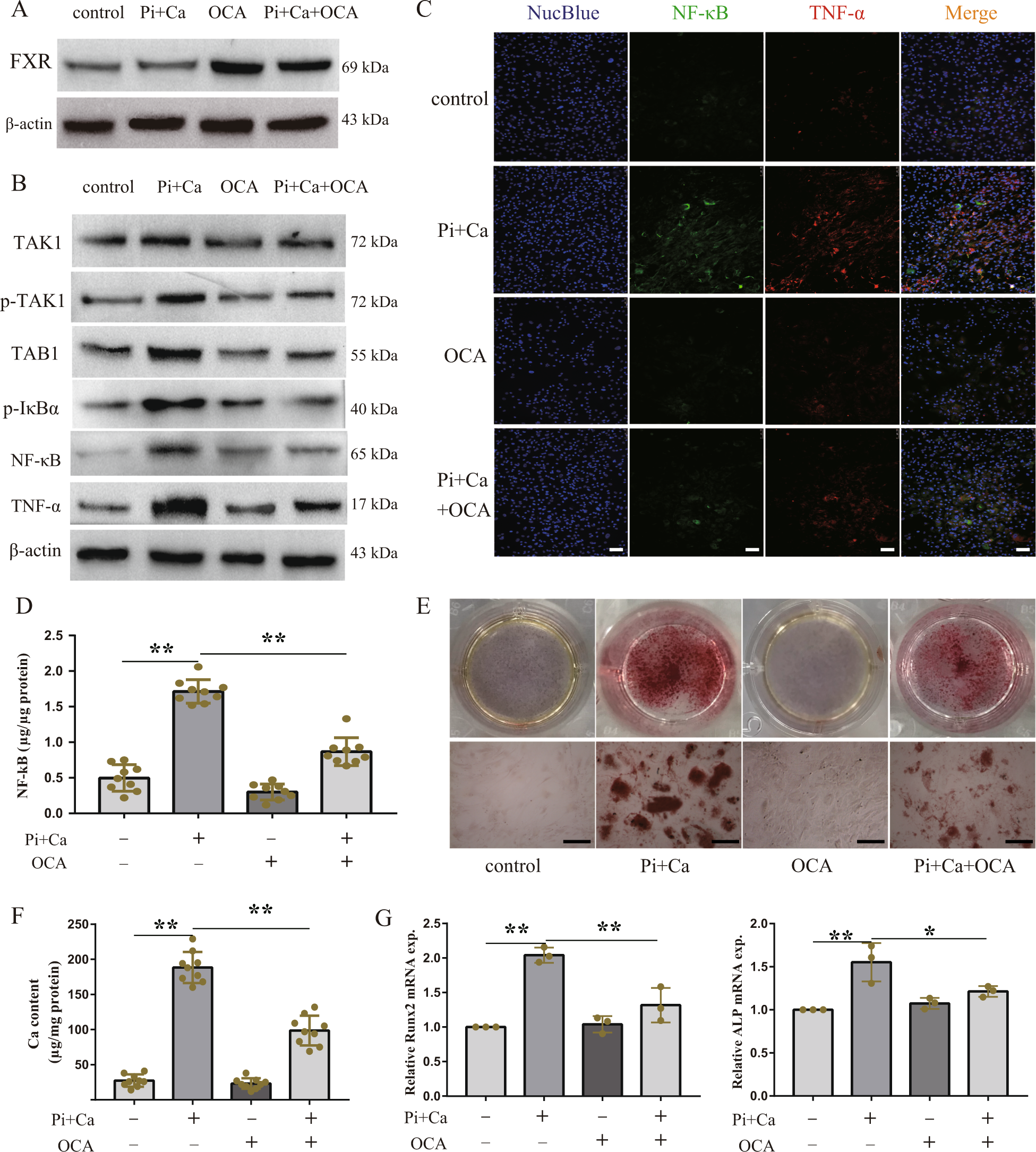
Fig. 3: FXR activation inhibited TGFBR1/TAK1 pathways to attenuate osteogenic medium-induced HASMCs inflammation and calcification.

HASMCs were cultured with osteogenic medium in the absence or presence of 3 μM OCA (FXR ligand) for 7 days. a Western blot results showed that FXR was activated by OCA. b Western blot analysis of the expression of TAK1, p-TAK1, TAB1, p-IκBα, NF-κB, and TNF-α in indicated groups. c Representative immunofluorescence staining of NF-κB (green) and TNF-α (red) in indicated groups (100×). d Intercellular NF-κB content of HASMCs in indicated groups. e Representative images of alizarin red staining in indicated groups (100×). f Calcium content of HASMCs in indicated groups. g The mRNA expression of Runx2 and ALP in indicated groups. *P < 0.05, **P < 0.01. Data were pooled as mean ± S.D. (error bars) from three or more independent experiments.